Suppr超能文献

单细胞 RNA 测序揭示了小鼠关节软骨细胞中的转录组异质性和创伤后骨关节炎相关的早期分子变化。

Single-Cell RNA-Seq Reveals Transcriptomic Heterogeneity and Post-Traumatic Osteoarthritis-Associated Early Molecular Changes in Mouse Articular Chondrocytes.

机构信息

Lawrence Livermore National Laboratory, Physical and Life Science Directorate, Livermore, CA 94550, USA.

School of Natural Sciences, University of California Merced, Merced, CA 95343, USA.

出版信息

Cells. 2021 Jun 10;10(6):1462. doi: 10.3390/cells10061462.

Abstract

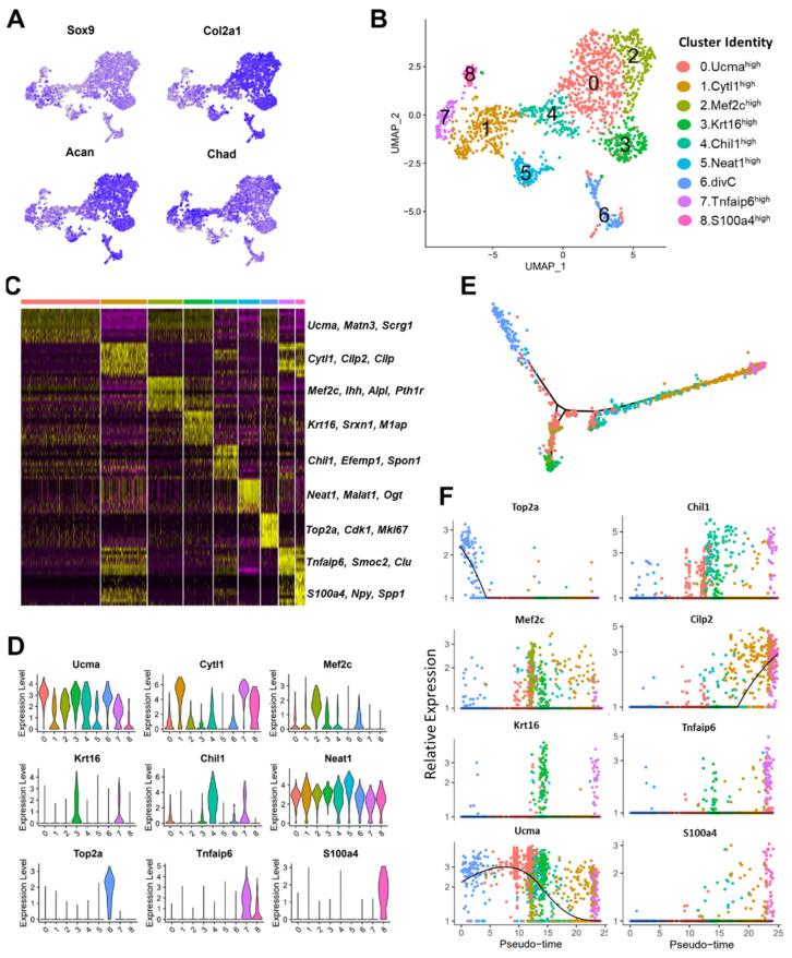
Articular cartilage is a connective tissue lining the surfaces of synovial joints. When the cartilage severely wears down, it leads to osteoarthritis (OA), a debilitating disease that affects millions of people globally. The articular cartilage is composed of a dense extracellular matrix (ECM) with a sparse distribution of chondrocytes with varying morphology and potentially different functions. Elucidating the molecular and functional profiles of various chondrocyte subtypes and understanding the interplay between these chondrocyte subtypes and other cell types in the joint will greatly expand our understanding of joint biology and OA pathology. Although recent advances in high-throughput OMICS technologies have enabled molecular-level characterization of tissues and organs at an unprecedented resolution, thorough molecular profiling of articular chondrocytes has not yet been undertaken, which may be in part due to the technical difficulties in isolating chondrocytes from dense cartilage ECM. In this study, we profiled articular cartilage from healthy and injured mouse knee joints at a single-cell resolution and identified nine chondrocyte subtypes with distinct molecular profiles and injury-induced early molecular changes in these chondrocytes. We also compared mouse chondrocyte subpopulations to human chondrocytes and evaluated the extent of molecular similarity between mice and humans. This work expands our view of chondrocyte heterogeneity and rapid molecular changes in chondrocyte populations in response to joint trauma and highlights potential mechanisms that trigger cartilage degeneration.

摘要

关节软骨是覆盖在滑膜关节表面的结缔组织。当软骨严重磨损时,会导致骨关节炎(OA),这是一种影响全球数百万人的致残性疾病。关节软骨由密集的细胞外基质(ECM)组成,软骨细胞稀疏分布,形态各异,功能也可能不同。阐明各种软骨细胞亚型的分子和功能特征,并了解这些软骨细胞亚型与关节中其他细胞类型之间的相互作用,将极大地扩展我们对关节生物学和 OA 病理学的理解。尽管高通量 OMICS 技术的最新进展使我们能够以前所未有的分辨率对组织和器官进行分子水平的表征,但尚未对关节软骨细胞进行全面的分子分析,这可能部分是由于从密集的软骨细胞外基质中分离软骨细胞的技术困难所致。在这项研究中,我们以单细胞分辨率对健康和受伤的小鼠膝关节软骨进行了分析,鉴定出了 9 种具有不同分子特征的软骨细胞亚型,以及这些软骨细胞在受伤时的早期分子变化。我们还将小鼠软骨细胞亚群与人类软骨细胞进行了比较,并评估了小鼠和人类之间分子相似性的程度。这项工作扩展了我们对软骨细胞异质性和软骨细胞群体对关节创伤的快速分子变化的认识,并强调了引发软骨退化的潜在机制。

https://cdn.ncbi.nlm.nih.gov/pmc/blobs/df01/8230441/ec8ecd3777ae/cells-10-01462-g001.jpg

文献AI研究员

20分钟写一篇综述,助力文献阅读效率提升50倍。

立即体验

用中文搜PubMed

大模型驱动的PubMed中文搜索引擎

马上搜索

文档翻译

学术文献翻译模型,支持多种主流文档格式。

立即体验