Suppr超能文献

靶向Toll样受体2:支原体来源的Pam2cys脂肽对猪巨噬细胞的极化作用

Targeting Toll-Like Receptor 2: Polarization of Porcine Macrophages by a Mycoplasma-Derived Pam2cys Lipopeptide.

作者信息

Franzoni Giulia, Anfossi Antonio, De Ciucis Chiara Grazia, Mecocci Samanta, Carta Tania, Dei Giudici Silvia, Fruscione Floriana, Zinellu Susanna, Vito Guendalina, Graham Simon Paul, Oggiano Annalisa, Chessa Bernardo, Razzuoli Elisabetta

机构信息

Department of Animal Health, Istituto Zooprofilattico Sperimentale della Sardegna, 07100 Sassari, Italy.

School of Veterinary Medicine, University of Sassari, 07100 Sassari, Italy.

出版信息

Vaccines (Basel). 2021 Jun 23;9(7):692. doi: 10.3390/vaccines9070692.

Abstract

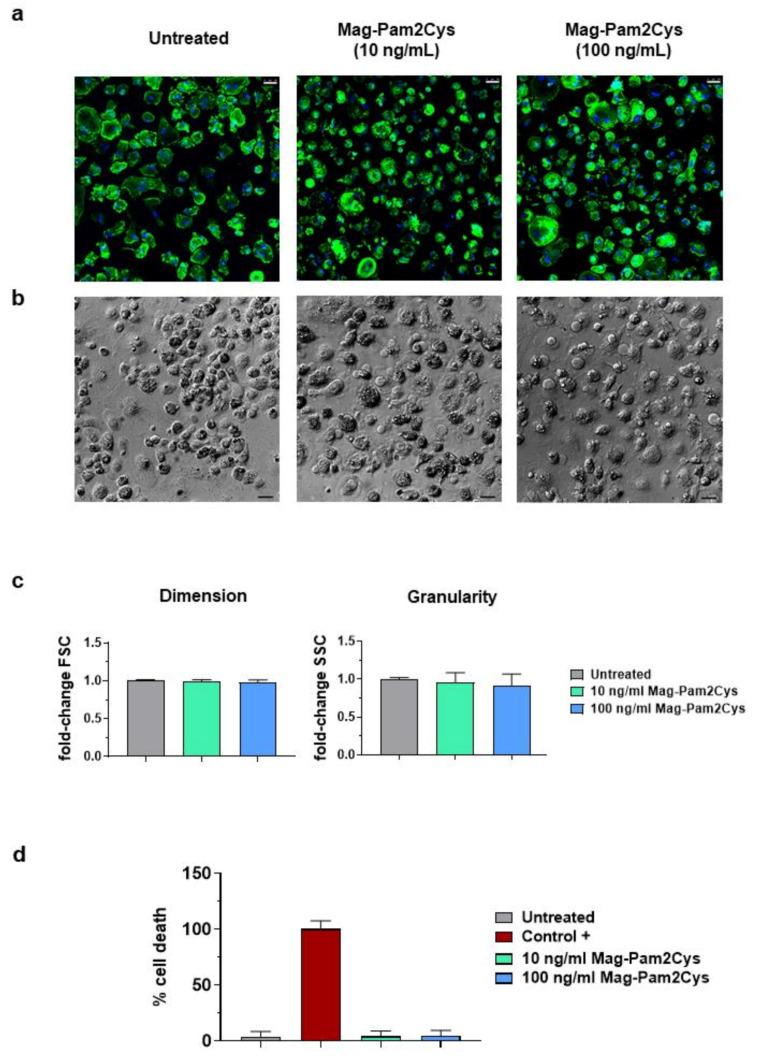
Toll-like receptor 2 (TLR2) ligands are attracting increasing attention as prophylactic and immunotherapeutic agents against pathogens and tumors. We previously observed that a synthetic diacylated lipopeptide based on a surface protein of (Mag-Pam2Cys) strongly activated innate immune cells, including porcine monocyte-derived macrophages (moMΦ). In this study, we utilized confocal microscopy, flow cytometry, multiplex cytokine ELISA, and RT-qPCR to conduct a comprehensive analysis of the effects of scalar doses of Mag-Pam2Cys on porcine moMΦ. We observed enhanced expression of activation markers (MHC class I, MHC class II DR, CD25), increased phagocytotic activity, and release of IL-12 and proinflammatory cytokines. Mag-Pam2Cys also upregulated the gene expression of several IFN-α subtypes, p65, NOS2, and molecules with antimicrobial activities (CD14, beta defensin 1). Overall, our data showed that Mag-Pam2Cys polarized porcine macrophages towards a proinflammatory antimicrobial phenotype. However, Mag-Pam2Cys downregulated the expression of IFN-α3, six TLRs (TLR3, -4, -5, -7, -8, -9), and did not interfere with macrophage polarization induced by the immunosuppressive IL-10, suggesting that the inflammatory activity evoked by Mag-Pam2Cys could be regulated to avoid potentially harmful consequences. We hope that our in vitro results will lay the foundation for the further evaluation of this diacylated lipopeptide as an immunopotentiator in vivo.

摘要

Toll样受体2(TLR2)配体作为针对病原体和肿瘤的预防和免疫治疗药物正受到越来越多的关注。我们之前观察到,一种基于(Mag-Pam2Cys)表面蛋白的合成二酰化脂肽能强烈激活包括猪单核细胞衍生巨噬细胞(moMΦ)在内的先天免疫细胞。在本研究中,我们利用共聚焦显微镜、流式细胞术、多重细胞因子ELISA和RT-qPCR对不同剂量的Mag-Pam2Cys对猪moMΦ的影响进行了全面分析。我们观察到激活标志物(MHC I类、MHC II类DR、CD25)的表达增强,吞噬活性增加,以及IL-12和促炎细胞因子的释放。Mag-Pam2Cys还上调了几种IFN-α亚型、p65、NOS2以及具有抗菌活性的分子(CD14、β-防御素1)的基因表达。总体而言,我们的数据表明Mag-Pam2Cys使猪巨噬细胞向促炎抗菌表型极化。然而,Mag-Pam2Cys下调了IFN-α3、六种TLR(TLR3、-4、-5、-7、-8、-9)的表达,并且不干扰免疫抑制性IL-10诱导的巨噬细胞极化,这表明Mag-Pam2Cys引发的炎症活性可以被调节以避免潜在的有害后果。我们希望我们的体外研究结果将为进一步评估这种二酰化脂肽作为体内免疫增强剂奠定基础。

https://cdn.ncbi.nlm.nih.gov/pmc/blobs/c5ac/8310132/40389bd551a3/vaccines-09-00692-g001.jpg

文献AI研究员

20分钟写一篇综述,助力文献阅读效率提升50倍。

立即体验

用中文搜PubMed

大模型驱动的PubMed中文搜索引擎

马上搜索

文档翻译

学术文献翻译模型,支持多种主流文档格式。

立即体验