Suppr超能文献

唐氏综合征中的癫痫:一种高度普遍的合并症。

Epilepsy in Down Syndrome: A Highly Prevalent Comorbidity.

作者信息

Altuna Miren, Giménez Sandra, Fortea Juan

机构信息

Sant Pau Memory Unit, Department of Neurology, Hospital de la Santa Creu i Sant Pau, Biomedical Research Institute Sant Pau, Universitat Autònoma de Barcelona, 08041 Barcelona, Spain.

Center of Biomedical Investigation Network for Neurodegenerative Diseases (CIBERNED), 28031 Madrid, Spain.

出版信息

J Clin Med. 2021 Jun 24;10(13):2776. doi: 10.3390/jcm10132776.

Abstract

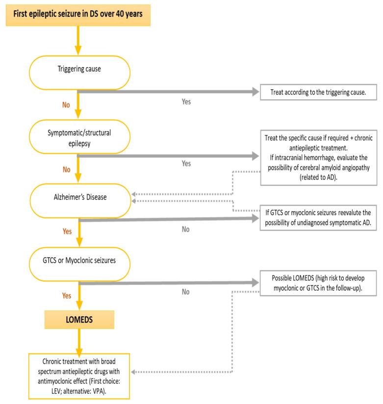
Individuals with Down syndrome (DS) have an increased risk for epilepsy during the whole lifespan, but especially after age 40 years. The increase in the number of individuals with DS living into late middle age due to improved health care is resulting in an increase in epilepsy prevalence in this population. However, these epileptic seizures are probably underdiagnosed and inadequately treated. This late onset epilepsy is linked to the development of symptomatic Alzheimer's disease (AD), which is the main comorbidity in adults with DS with a cumulative incidence of more than 90% of adults by the seventh decade. More than 50% of patients with DS and AD dementia will most likely develop epilepsy, which in this context has a specific clinical presentation in the form of generalized myoclonic epilepsy. This epilepsy, named late onset myoclonic epilepsy (LOMEDS) affects the quality of life, might be associated with worse cognitive and functional outcomes in patients with AD dementia and has an impact on mortality. This review aims to summarize the current knowledge about the clinical and electrophysiological characteristics, diagnosis and treatment of epileptic seizures in the DS population, with a special emphasis on LOMEDS. Raised awareness and a better understanding of epilepsy in DS from families, caregivers and clinicians could enable earlier diagnoses and better treatments for individuals with DS.

摘要

唐氏综合征(DS)患者在其整个生命周期中患癫痫的风险都会增加,尤其是在40岁之后。由于医疗保健的改善,活到中年后期的DS患者数量有所增加,这导致该人群中癫痫患病率上升。然而,这些癫痫发作可能未得到充分诊断和治疗。这种迟发性癫痫与症状性阿尔茨海默病(AD)的发展有关,AD是成年DS患者的主要合并症,到70岁时,其在成年DS患者中的累积发病率超过90%。超过50%的DS和AD痴呆患者很可能会发生癫痫,在这种情况下,癫痫以全身性肌阵挛癫痫的形式呈现出特定的临床表现。这种癫痫被称为迟发性肌阵挛癫痫(LOMEDS),它会影响生活质量,可能与AD痴呆患者更差的认知和功能结局相关,并对死亡率产生影响。本综述旨在总结目前关于DS人群癫痫发作的临床和电生理特征、诊断及治疗的知识,特别强调LOMEDS。提高家庭、护理人员和临床医生对DS患者癫痫的认识并更好地理解这种疾病,可能会使DS患者得到更早的诊断和更好的治疗。

https://cdn.ncbi.nlm.nih.gov/pmc/blobs/d9d4/8268854/542c4e67fbe3/jcm-10-02776-g001.jpg

文献AI研究员

20分钟写一篇综述,助力文献阅读效率提升50倍。

立即体验

用中文搜PubMed

大模型驱动的PubMed中文搜索引擎

马上搜索

文档翻译

学术文献翻译模型,支持多种主流文档格式。

立即体验