Suppr超能文献

使用正布尼亚病毒模型开发用于多聚体抗原展示的模块化疫苗平台。

Development of a Modular Vaccine Platform for Multimeric Antigen Display Using an Orthobunyavirus Model.

作者信息

Aebischer Andrea, Wernike Kerstin, König Patricia, Franzke Kati, Wichgers Schreur Paul J, Kortekaas Jeroen, Vitikainen Marika, Wiebe Marilyn, Saloheimo Markku, Tchelet Ronen, Audonnet Jean-Christophe, Beer Martin

机构信息

Friedrich-Loeffler-Institut, 17493 Greifswald-Insel Riems, Germany.

Laboratory of Virology, Wageningen Bioveterinary Research, 8221 RA Lelystad, The Netherlands.

出版信息

Vaccines (Basel). 2021 Jun 15;9(6):651. doi: 10.3390/vaccines9060651.

Abstract

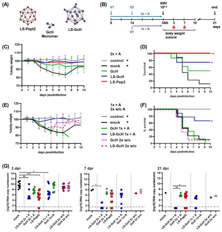
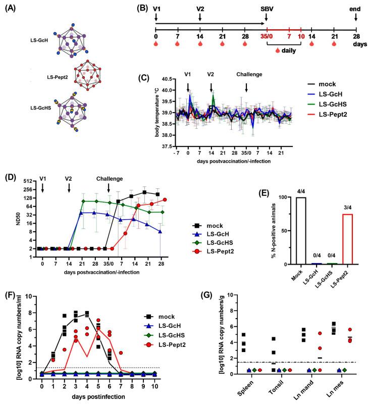
Emerging infectious diseases represent an increasing threat to human and animal health. Therefore, safe and effective vaccines that could be available within a short time frame after an outbreak are required for adequate prevention and control. Here, we developed a robust and versatile self-assembling multimeric protein scaffold particle (MPSP) vaccine platform using lumazine synthase (LS) from This scaffold allowed the presentation of peptide epitopes by genetic fusion as well as the presentation of large antigens by bacterial superglue-based conjugation to the pre-assembled particle. Using the orthobunyavirus model Schmallenberg virus (SBV) we designed MPSPs presenting major immunogens of SBV and assessed their efficacy in a mouse model as well as in cattle, a target species of SBV. All prototype vaccines conferred protection from viral challenge infection and the multivalent presentation of the selected antigens on the MPSP markedly improved their immunogenicity compared to the monomeric subunits. Even a single shot vaccination protected about 80% of mice from an otherwise lethal dose of SBV. Most importantly, the MPSPs induced a virtually sterile immunity in cattle. Altogether, LS represents a promising platform for modular and rapid vaccine design.

摘要

新发传染病对人类和动物健康构成的威胁日益增加。因此,为了进行充分的预防和控制,需要在疫情爆发后短时间内就能获得的安全有效的疫苗。在此,我们利用来自[具体来源未提及]的鲁比嗪合酶(LS)开发了一种强大且通用的自组装多聚体蛋白支架颗粒(MPSP)疫苗平台。这种支架能够通过基因融合展示肽表位,还能通过基于细菌胶水的连接将大抗原展示到预组装颗粒上。利用正布尼亚病毒模型施马伦贝格病毒(SBV),我们设计了呈现SBV主要免疫原的MPSP,并在小鼠模型以及SBV的目标物种牛中评估了它们的效力。所有原型疫苗都能使动物免受病毒攻击感染,与单体亚基相比,在MPSP上多价呈现所选抗原显著提高了它们的免疫原性。即使单次接种疫苗也能保护约80%的小鼠免受原本致死剂量的SBV感染。最重要的是,MPSP在牛中诱导了几乎无菌的免疫。总之,LS是一个用于模块化和快速疫苗设计的有前景的平台。

https://cdn.ncbi.nlm.nih.gov/pmc/blobs/8b1e/8232151/3ec5f81015a6/vaccines-09-00651-g001.jpg

文献AI研究员

20分钟写一篇综述,助力文献阅读效率提升50倍。

立即体验

用中文搜PubMed

大模型驱动的PubMed中文搜索引擎

马上搜索

文档翻译

学术文献翻译模型,支持多种主流文档格式。

立即体验