Suppr超能文献

通过 sgRNA/Cas9-D10A 双链截短在食蟹猴中诱导基因突变。

gene mutation by pair truncated sgRNA/Cas9-D10A in cynomolgus monkeys.

机构信息

Faculty of Life Science and Technology, Kunming University of Science and Technology, Kunming, Yunnan 650500, China.

State Key Laboratory of Primate Biomedical Research, Institute of Primate Translational Medicine, Kunming University of Science and Technology, Kunming, Yunnan 650500, China.

出版信息

Zool Res. 2021 Jul 18;42(4):469-477. doi: 10.24272/j.issn.2095-8137.2021.023.

Abstract

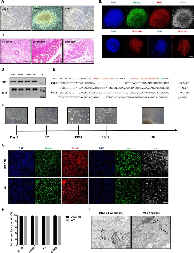
Mutations of () cause early-onset Parkinson's disease (PD) with selective neurodegeneration in humans. However, current knockout mouse and pig models are unable to recapitulate the typical neurodegenerative phenotypes observed in PD patients. This suggests that generating disease models in non-human primates (NHPs) that are close to humans is essential to investigate the unique function of PINK1 in primate brains. Paired single guide RNA (sgRNA)/Cas9-D10A nickases and truncated sgRNA/Cas9, both of which can reduce off-target effects without compromising on-target editing, are two optimized strategies in the CRISPR/Cas9 system for establishing disease animal models. Here, we combined the two strategies and injected Cas9-D10A mRNA and two truncated sgRNAs into one-cell-stage cynomolgus zygotes to target the gene. We achieved precise and efficient gene editing of the target site in three newborn cynomolgus monkeys. The frame shift mutations of in mutant fibroblasts led to a reduction in mRNA. However, western blotting and immunofluorescence staining confirmed the PINK1 protein levels were comparable to that in wild-type fibroblasts. We further reprogramed mutant fibroblasts into induced pluripotent stem cells (iPSCs), which showed similar ability to differentiate into dopamine (DA) neurons. Taken together, our results showed that co-injection of Cas9-D10A nickase mRNA and sgRNA into one-cell-stage cynomolgus embryos enabled the generation of human disease models in NHPs and target editing by pair truncated sgRNA/Cas9-D10A in gene exon 2 did not impact protein expression.

摘要

()突变导致人类早发性帕金森病(PD)伴选择性神经退行性变。然而,目前的基因敲除小鼠和猪模型无法重现 PD 患者中观察到的典型神经退行性表型。这表明,在与人类更接近的非人类灵长类动物(NHPs)中生成疾病模型对于研究 PINK1 在灵长类大脑中的独特功能至关重要。配对的单指导 RNA(sgRNA)/Cas9-D10A 切口酶和截断的 sgRNA/Cas9 都是 CRISPR/Cas9 系统中用于建立疾病动物模型的两种优化策略,它们都可以减少脱靶效应而不影响靶编辑。在这里,我们将这两种策略结合起来,将 Cas9-D10A mRNA 和两个截断的 sgRNA 注射到单细胞期食蟹猴胚胎中,以靶向基因。我们在三只新生食蟹猴中实现了目标位点的精确和高效基因编辑。突变型成纤维细胞中基因的移码突变导致 mRNA 减少。然而,western blot 和免疫荧光染色证实 PINK1 蛋白水平与野生型成纤维细胞相当。我们进一步将突变型成纤维细胞重编程为诱导多能干细胞(iPSC),它们显示出类似的分化为多巴胺(DA)神经元的能力。总之,我们的研究结果表明,将 Cas9-D10A 切口酶 mRNA 和 sgRNA 共同注射到单细胞期食蟹猴胚胎中,可在 NHPs 中产生人类疾病模型,并且通过配对的截断 sgRNA/Cas9-D10A 在基因外显子 2 进行靶向编辑不会影响蛋白表达。

https://cdn.ncbi.nlm.nih.gov/pmc/blobs/09a3/8317192/effd8292bc9b/zr-42-4-469-1.jpg

文献AI研究员

20分钟写一篇综述,助力文献阅读效率提升50倍。

立即体验

用中文搜PubMed

大模型驱动的PubMed中文搜索引擎

马上搜索

文档翻译

学术文献翻译模型,支持多种主流文档格式。

立即体验