Suppr超能文献

整合转录组谱分析显示,长链非编码 RNA 的表达升高抑制了系统性红斑狼疮中的转录。

Integrated Transcriptome Profiling Revealed That Elevated Long Non-Coding RNA- Expression Repressed Transcription in Systemic Lupus Erythematosus.

机构信息

Department of Dermatology, Southwest Hospital, Third Military Medical University (Army Medical University), Chongqing, China.

Center for Genome Analysis, ABLife Inc., Wuhan, China.

出版信息

Front Immunol. 2021 Jun 16;12:615859. doi: 10.3389/fimmu.2021.615859. eCollection 2021.

Abstract

PURPOSE

Systemic lupus erythematosus (SLE) is a serious autoimmune disease. Its molecular pathogenesis, especially the long non-coding RNA (lncRNA) function, remains unclear. We want to investigate the lncRNA dysregulation profile and their molecular mechanisms in SLE.

METHODS

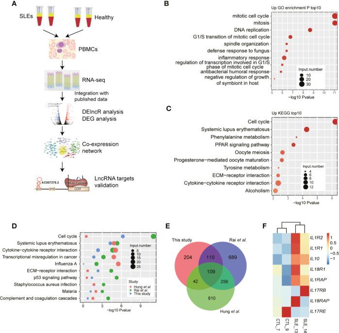
In this study, we analyzed the transcriptome profiles (RNA-seq) of peripheral blood mononuclear cells (PBMCs) from SLE patients and two published transcriptome datasets to explore lncRNA profiles. The differentially expressed lncRNAs were confirmed by quantitative real-time PCR in another set of female patients. We constructed the lncRNA-mRNA regulatory networks by performing weighted gene co-expression network analysis (WGCNA). Dysregulated lncRNA AC007278.2 was repressed by short hairpin RNA (shRNA) in Jurkat cells. Dual-luciferase reporter gene assay was performed to investigate the regulatory mechanism of AC007278.2 on target gene CCR7.

RESULTS

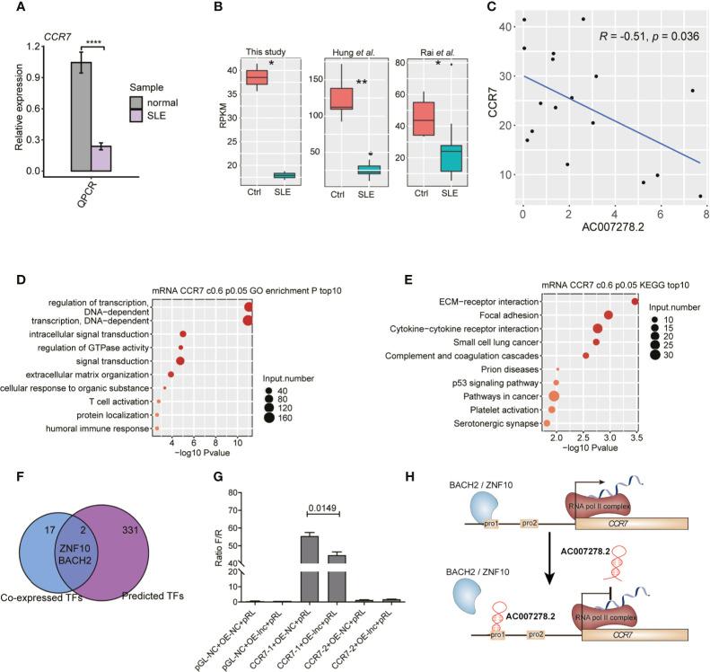
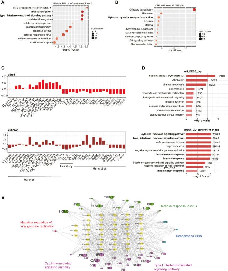
We observed dominant up-regulation of transcripts, including mRNAs and lncRNAs, in SLE patients. By WGCNA method, we identified three modules that were highly related to SLE. We then focused on one lncRNA, , with a T-helper 1 lineage-specific expression pattern. We observed consistently higher expression in SLE patients. Co-expression network revealed that participated in the innate immune response and inflammatory bowel disease pathways. By knocking down expression, we found that could regulate the expression of inflammatory and cytokine stimulus response-related genes, including , , and . inhibits the functional promoter to repress its transcription, thereby regulating autoimmunity and follicular T-helper cell differentiation.

CONCLUSION

In summary, our study indicated the important regulatory role of lncRNAs in SLE. may be treated as a novel biomarker for SLE diagnosis and treatment.

摘要

目的

系统性红斑狼疮(SLE)是一种严重的自身免疫性疾病。其分子发病机制,尤其是长非编码 RNA(lncRNA)的功能,尚不清楚。我们希望研究 SLE 中 lncRNA 的失调谱及其分子机制。

方法

在这项研究中,我们分析了来自 SLE 患者的外周血单个核细胞(PBMCs)的转录组谱(RNA-seq)和两个已发表的转录组数据集,以探索 lncRNA 谱。通过对另一组女性患者进行定量实时 PCR 验证,对差异表达的 lncRNA 进行验证。通过进行加权基因 co-expression 网络分析(WGCNA)构建 lncRNA-mRNA 调控网络。用短发夹 RNA(shRNA)抑制 Jurkat 细胞中的 lncRNA AC007278.2。进行双荧光素酶报告基因检测,以研究 AC007278.2 对靶基因 CCR7 的调节机制。

结果

我们观察到 SLE 患者的转录物(包括 mRNAs 和 lncRNAs)呈优势上调。通过 WGCNA 方法,我们确定了与 SLE 高度相关的三个模块。然后,我们专注于一个 lncRNA ,具有 Th1 谱系特异性表达模式。我们观察到 SLE 患者的表达水平始终较高。共表达网络显示, 参与固有免疫反应和炎症性肠病途径。通过下调 表达,我们发现 可以调节炎症和细胞因子刺激反应相关基因的表达,包括 、 和 。 抑制功能性 启动子以抑制其转录,从而调节自身免疫和滤泡性 T 辅助细胞分化。

结论

综上所述,我们的研究表明 lncRNAs 在 SLE 中具有重要的调节作用。 可能被视为 SLE 诊断和治疗的新型生物标志物。

https://cdn.ncbi.nlm.nih.gov/pmc/blobs/c983/8242351/1b6fad1df896/fimmu-12-615859-g001.jpg

文献AI研究员

20分钟写一篇综述,助力文献阅读效率提升50倍。

立即体验

用中文搜PubMed

大模型驱动的PubMed中文搜索引擎

马上搜索

文档翻译

学术文献翻译模型,支持多种主流文档格式。

立即体验