Suppr超能文献

影响脱落酸信号传导正向调节因子——碱性亮氨酸拉链转录因子ABRE结合因子2(ABF2)蛋白质丰度的因素。

Factors that affect protein abundance of a positive regulator of abscisic acid signalling, the basic leucine zipper transcription factor ABRE-binding factor 2 (ABF2).

作者信息

Linden Katrina J, Chen Yi-Tze, Kyaw Khin, Schultz Brandan, Callis Judy

机构信息

Department of Molecular and Cellular Biology University of California Davis CA USA.

Integrative Genetics and Genomics Graduate Program University of California Davis CA USA.

出版信息

Plant Direct. 2021 Jun 30;5(6):e00330. doi: 10.1002/pld3.330. eCollection 2021 Jun.

Abstract

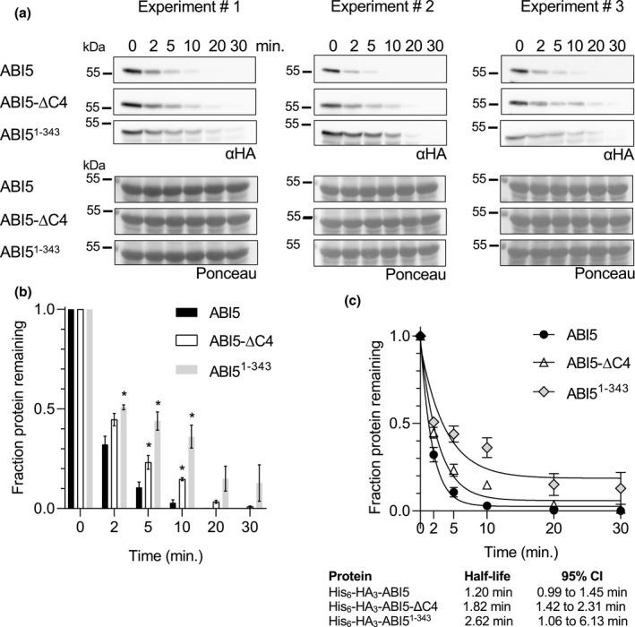
Most members of basic leucine zipper (bZIP) transcription factor (TF) subgroup A play important roles as positive effectors in abscisic acid (ABA) signaling during germination and/or in vegetative stress responses. In multiple plant species, one member, ABA insensitive 5 (ABI5), is a major TF that promotes seed maturation and blocks early seeding growth in response to ABA. Other members, referred to as either ABRE-binding factors (ABFs), ABRE-binding proteins (AREBs), or D3 protein-binding factors (DPBFs), are implicated as major players in stress responses during vegetative growth. Studies on the proteolytic regulation of ABI5, ABF1, and ABF3 in have shown that the proteins have moderate degradation rates and accumulate in the presence of the proteasome inhibitor MG132. Exogenous ABA slows their degradation and the ubiquitin E3 ligase called KEEP ON GOING (KEG) is important for their degradation. However, there are some reported differences in degradation among subgroup A members. The conserved C-terminal sequences (referred to as the C4 region) enhance degradation of ABI5 but stabilize ABF1 and ABF3. To better understand the proteolytic regulation of the ABI5/ABFs and determine whether there are differences between vegetative ABFs and ABI5, we studied the degradation of an additional family member, ABF2, and compared its in vitro degradation to that of ABI5. As previously seen for ABI5, ABF1, and ABF3, epitope-tagged constitutively expressed ABF2 degrades in seedlings treated with cycloheximide and is stabilized following treatment with the proteasome inhibitor MG132. Tagged ABF2 protein accumulates when seedlings are treated with ABA, but its mRNA levels do not increase, suggesting that the protein is stabilized in the presence of ABA. ABF2 is also an in vitro ubiquitination substrate of the E3 ligase KEG and recombinant ABF2 is stable in lysates. ABF2 with a C4 deletion degrades more quickly in vitro than full-length ABF2, as previously observed for ABF1 and ABF3, suggesting that the conserved C4 region contributes to its stability. In contrast to ABF2 and consistent with previously published work, ABI5 with C terminal deletions including an analogous C4 deletion is stabilized in vitro compared to full length ABI5. In vivo expression of an ABF1 C4 deletion protein appears to have reduced activity compared to equivalent levels of full length ABF1. Additional group A family members show similar proteolytic regulation by MG132 and ABA. Altogether, these results together with other work on ABI5 regulation suggest that the vegetative ABFs share proteolytic regulatory mechanisms that are not completely shared with ABI5.

摘要

碱性亮氨酸拉链(bZIP)转录因子(TF)A亚组的大多数成员在种子萌发期间和/或营养胁迫反应中作为脱落酸(ABA)信号传导的正效应因子发挥重要作用。在多种植物物种中,一个成员,即ABA不敏感5(ABI5),是一种主要的转录因子,可促进种子成熟并在ABA作用下阻止早期幼苗生长。其他成员,被称为ABRE结合因子(ABF)、ABRE结合蛋白(AREB)或D3蛋白结合因子(DPBF),被认为是营养生长期间胁迫反应的主要参与者。对ABI5、ABF1和ABF3的蛋白水解调控研究表明,这些蛋白质具有中等降解速率,并且在蛋白酶体抑制剂MG132存在下积累。外源ABA减缓它们的降解,称为KEEP ON GOING(KEG)的泛素E3连接酶对它们的降解很重要。然而,据报道A亚组成员之间在降解方面存在一些差异。保守的C末端序列(称为C4区域)增强了ABI5的降解,但稳定了ABF1和ABF3。为了更好地理解ABI5/ABF的蛋白水解调控,并确定营养生长型ABF和ABI5之间是否存在差异,我们研究了另一个家族成员ABF2的降解,并将其体外降解与ABI5进行比较。如先前在ABI5、ABF1和ABF3中所见,表位标签组成型表达的ABF2在用环己酰亚胺处理的幼苗中降解,并在蛋白酶体抑制剂MG132处理后稳定。当用ABA处理幼苗时,标记的ABF2蛋白积累,但其mRNA水平没有增加,这表明该蛋白在ABA存在下稳定。ABF2也是E3连接酶KEG的体外泛素化底物,重组ABF2在[具体物种]裂解物中稳定。与ABF1和ABF3先前观察到的情况一样,具有C4缺失的ABF2在体外比全长ABF2降解得更快,这表明保守的C4区域有助于其稳定性。与ABF2相反,与先前发表的工作一致,与全长ABI5相比,具有包括类似C4缺失在内的C末端缺失的ABI5在体外稳定。与全长ABF1同等水平相比,ABF1 C4缺失蛋白的体内表达似乎活性降低。A亚组的其他家族成员显示出类似的MG132和ABA蛋白水解调控。总之,这些结果以及关于ABI5调控的其他研究表明,营养生长型ABF共享与ABI5不完全相同的蛋白水解调控机制。

https://cdn.ncbi.nlm.nih.gov/pmc/blobs/6ea9/8244744/a8c687ea058b/PLD3-5-e00330-g009.jpg

文献AI研究员

20分钟写一篇综述,助力文献阅读效率提升50倍。

立即体验

用中文搜PubMed

大模型驱动的PubMed中文搜索引擎

马上搜索

文档翻译

学术文献翻译模型,支持多种主流文档格式。

立即体验