Suppr超能文献

急性肾损伤通过 Fcgr2b 缺陷狼疮小鼠肾缺血再灌注损伤中增强的中性粒细胞胞外诱捕(和凋亡)引发狼疮恶化。

Acute Kidney Injury Induced Lupus Exacerbation Through the Enhanced Neutrophil Extracellular Traps (and Apoptosis) in Fcgr2b Deficient Lupus Mice With Renal Ischemia Reperfusion Injury.

机构信息

Medical Microbiology, Interdisciplinary and International Program, Graduate School, Chulalongkorn University, Bangkok, Thailand.

Department of Microbiology, Faculty of Medicine, Chulalongkorn University, Bangkok, Thailand.

出版信息

Front Immunol. 2021 Jun 24;12:669162. doi: 10.3389/fimmu.2021.669162. eCollection 2021.

Abstract

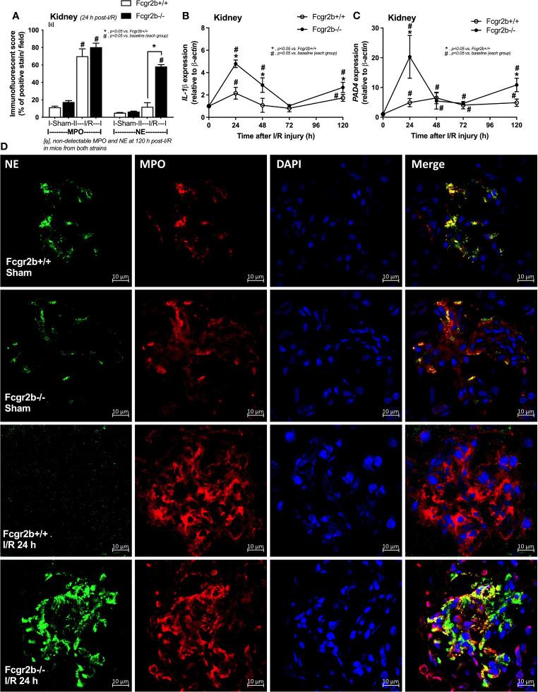
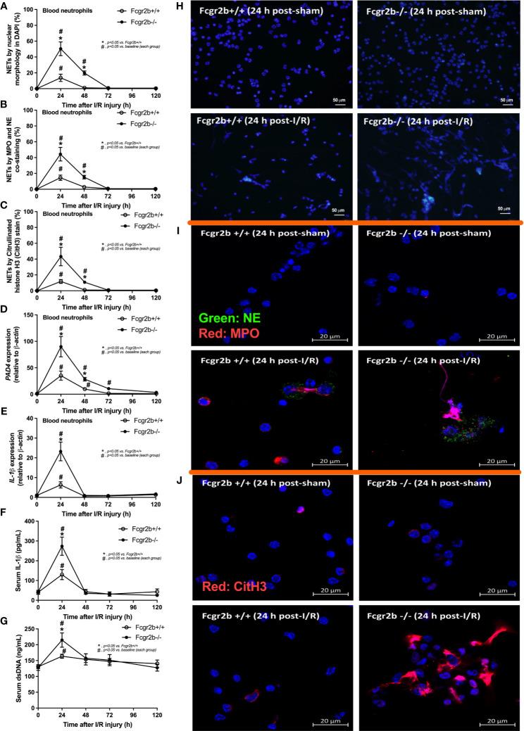
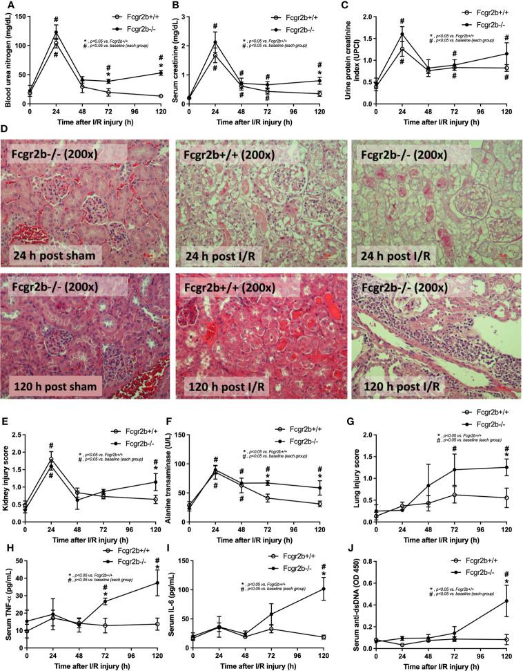
Renal ischemia is the most common cause of acute kidney injury (AKI) that might be exacerbate lupus activity through neutrophil extracellular traps (NETs) and apoptosis. Here, the renal ischemia reperfusion injury (I/R) was performed in Fc gamma receptor 2b deficient (Fcgr2b-/-) lupus mice and the experiments. At 24 h post-renal I/R injury, NETs in peripheral blood neutrophils and in kidneys were detected using myeloperoxidase (MPO), neutrophil elastase (NE) and citrullinated histone H3 (CitH3), as well as kidney apoptosis (activating caspase-3), which were prominent in Fcgr2b-/- mice more compared to wild-type (WT). After 120 h renal-I/R injury, renal NETs (using MPO and NE) were non-detectable, whereas glomerular immunoglobulin (Ig) deposition and serum anti-dsDNA were increased in Fcgr2b-/- mice. These results imply that renal NETs at 24 h post-renal I/R exacerbated the lupus nephritis at 120 h post-renal I/R injury in Fcgr2b-/- lupus mice. Furthermore, a Syk inhibitor attenuated NETs, that activated by phorbol myristate acetate (PMA; a NETs activator) or lipopolysaccharide (LPS; a potent inflammatory stimulator), more prominently in Fcgr2b-/- neutrophils than the WT cells as determined by dsDNA, and MPO. In addition, the inhibitors against Syk and PAD4 attenuated lupus characteristics (serum creatinine, proteinuria, and anti-dsDNA) in Fcgr2b-/- mice at 120 h post-renal I/R injury. In conclusion, renal I/R in Fcgr2b-/- mice induced lupus exacerbation at 120 h post-I/R injury partly because Syk-enhanced renal NETs led to apoptosis-induced anti-dsDNA, which was attenuated by a Syk inhibitor.

摘要

肾缺血是急性肾损伤 (AKI) 的最常见原因,可能通过中性粒细胞胞外诱捕网 (NETs) 和细胞凋亡使狼疮活动恶化。在这里,在 Fc 受体 2b 缺陷 (Fcgr2b-/-) 狼疮小鼠和实验中进行了肾缺血再灌注损伤 (I/R)。在肾 I/R 损伤后 24 小时,通过髓过氧化物酶 (MPO)、中性粒细胞弹性蛋白酶 (NE) 和瓜氨酸化组蛋白 H3 (CitH3) 检测外周血中性粒细胞和肾脏中的 NETs,以及肾细胞凋亡 (激活半胱天冬酶-3),在 Fcgr2b-/- 小鼠中比野生型 (WT) 更为明显。在肾 I/R 损伤 120 小时后,肾 NETs (使用 MPO 和 NE) 无法检测到,而 Fcgr2b-/- 小鼠的肾小球免疫球蛋白 (Ig) 沉积和血清抗 dsDNA 增加。这些结果表明,肾 I/R 后 24 小时的肾 NETs 在肾 I/R 损伤后 120 小时加重了 Fcgr2b-/- 狼疮小鼠的狼疮肾炎。此外,Syk 抑制剂减弱了 NETs,与 WT 细胞相比,由佛波醇肉豆蔻酸酯 (PMA; NETs 激活剂) 或脂多糖 (LPS; 一种有效的炎症刺激物) 激活的 NETs 在 Fcgr2b-/- 中性粒细胞中更为明显,如 dsDNA 和 MPO 所示。此外,Syk 和 PAD4 的抑制剂减弱了 Fcgr2b-/- 小鼠在肾 I/R 损伤后 120 小时的狼疮特征 (血清肌酐、蛋白尿和抗 dsDNA)。总之,Fcgr2b-/- 小鼠的肾 I/R 在 I/R 损伤后 120 小时引起狼疮恶化,部分原因是 Syk 增强的肾 NETs 导致凋亡诱导的抗 dsDNA,这可以被 Syk 抑制剂减弱。

https://cdn.ncbi.nlm.nih.gov/pmc/blobs/f3f9/8269073/0cfd6564242b/fimmu-12-669162-g001.jpg

文献AI研究员

20分钟写一篇综述,助力文献阅读效率提升50倍。

立即体验

用中文搜PubMed

大模型驱动的PubMed中文搜索引擎

马上搜索

文档翻译

学术文献翻译模型,支持多种主流文档格式。

立即体验