Suppr超能文献

慢性应激诱导的抑郁和焦虑被肠道-脑轴免疫调节。

Chronic Stress-Induced Depression and Anxiety Priming Modulated by Gut-Brain-Axis Immunity.

机构信息

Department of Neurology, Icahn School of Medicine at Mount Sinai, New York, NY, United States.

Department of Neuroscience, Icahn School of Medicine at Mount Sinai, New York, NY, United States.

出版信息

Front Immunol. 2021 Jun 24;12:670500. doi: 10.3389/fimmu.2021.670500. eCollection 2021.

Abstract

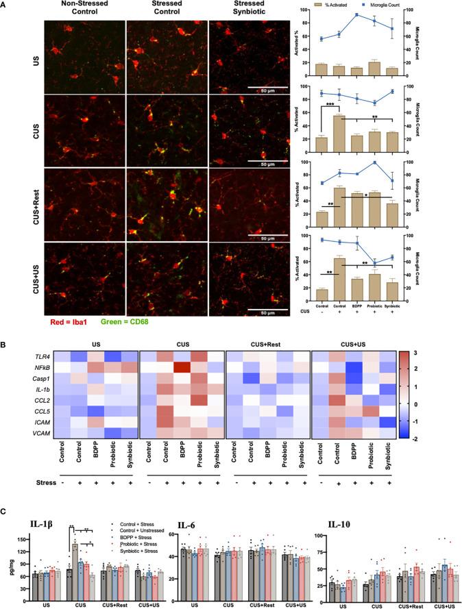
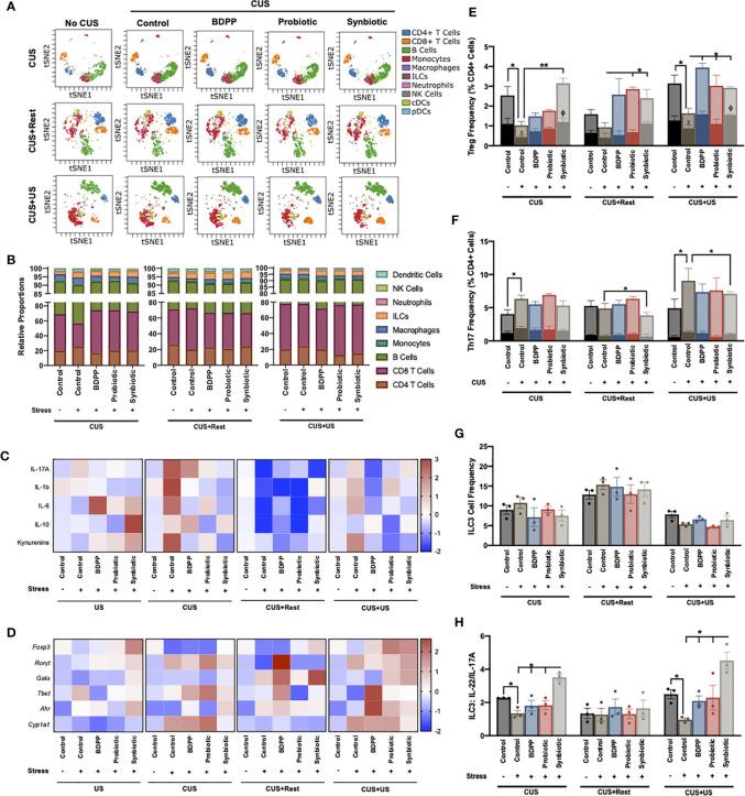
Chronic stress manifests as depressive- and anxiety-like behavior while recurrent stress elicits disproportionate behavioral impairments linked to stress-induced immunological priming. The gut-brain-microbiota-axis is a promising therapeutic target for stress-induced behavioral impairments as it simultaneously modulates peripheral and brain immunological landscapes. In this study, a combination of probiotics and prebiotics, known as a synbiotic, promoted behavioral resilience to chronic and recurrent stress by normalizing gut microbiota populations and promoting regulatory T cell (Treg) expansion through modulation of ileal innate lymphoid cell (ILC)3 activity, an impact reflecting behavioral responses better than limbic brain region neuroinflammation. Supporting this conclusion, a multivariate machine learning model correlatively predicted a cross-tissue immunological signature of stress-induced behavioral impairment where the ileal Treg/T helper17 cell ratio associated to hippocampal chemotactic chemokine and prefrontal cortex IL-1β production in the context of stress-induced behavioral deficits. In conclusion, stress-induced behavioral impairments depend on the gut-brain-microbiota-axis and through ileal immune regulation, synbiotics attenuate the associated depressive- and anxiety-like behavior.

摘要

慢性应激表现为抑郁和焦虑样行为,而反复应激则会引起与应激诱导免疫启动相关的不成比例的行为损伤。肠道-大脑-微生物群轴是一种有前途的应激诱导行为损伤治疗靶点,因为它同时调节外周和大脑免疫景观。在这项研究中,益生菌和益生元的组合,即合生元,通过调节回肠固有淋巴细胞(ILC)3 活性来促进肠道微生物群种群的正常化和调节性 T 细胞(Treg)的扩张,从而促进对慢性和反复应激的行为恢复力,这种影响比边缘脑区神经炎症更能反映行为反应。支持这一结论的是,一个多变量机器学习模型相关地预测了应激诱导行为损伤的跨组织免疫特征,其中回肠 Treg/T 辅助 17 细胞比值与应激诱导行为缺陷背景下海马趋化因子和前额叶皮质 IL-1β的产生相关。总之,应激诱导的行为损伤取决于肠道-大脑-微生物群轴,通过回肠免疫调节,合生元减轻了相关的抑郁和焦虑样行为。

https://cdn.ncbi.nlm.nih.gov/pmc/blobs/11bd/8264434/f3ac3bc3bfbb/fimmu-12-670500-g001.jpg

文献AI研究员

20分钟写一篇综述,助力文献阅读效率提升50倍。

立即体验

用中文搜PubMed

大模型驱动的PubMed中文搜索引擎

马上搜索

文档翻译

学术文献翻译模型,支持多种主流文档格式。

立即体验