Suppr超能文献

环状RNA TLK1通过miR-106a-5p/HMGB1轴调控炎症和氧化应激促进脓毒症相关性急性肾损伤

Circular RNA TLK1 Promotes Sepsis-Associated Acute Kidney Injury by Regulating Inflammation and Oxidative Stress Through miR-106a-5p/HMGB1 Axis.

作者信息

Xu Hai-Ping, Ma Xiao-Ying, Yang Chen

机构信息

Department of Nephrology II, Cangzhou Central Hospital, Cangzhou, China.

出版信息

Front Mol Biosci. 2021 Jun 25;8:660269. doi: 10.3389/fmolb.2021.660269. eCollection 2021.

Abstract

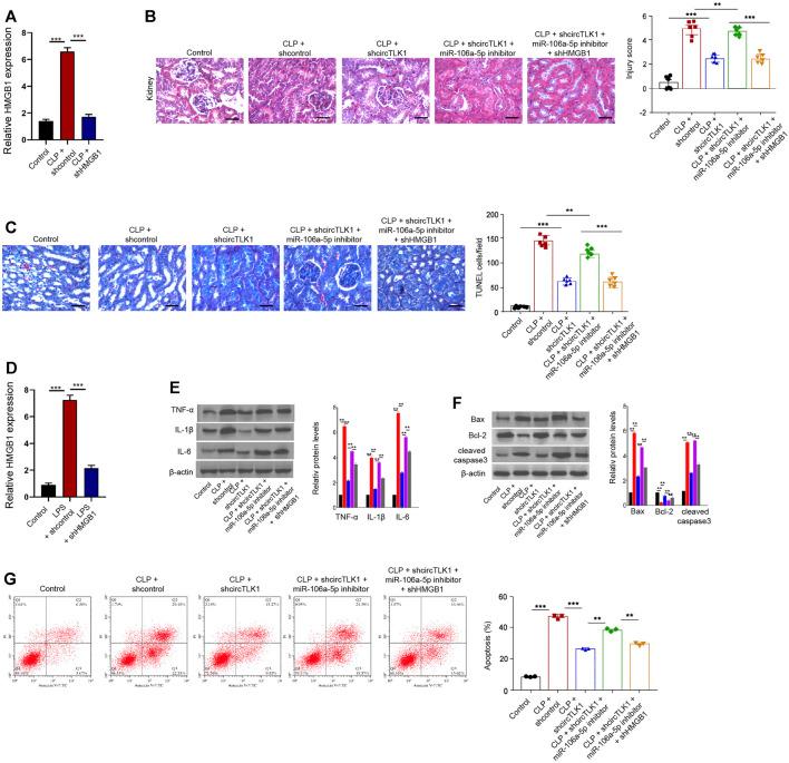
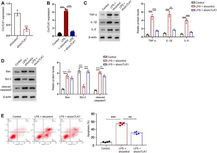
Sepsis is an inflammatory disorder and leads to severe acute kidney injury (AKI). Circular RNAs (circRNAs) have been identified as a critical type of regulatory noncoding RNAs (ncRNAs) that present the important functions in various diseases. In this study, we identified a novel circRNA circTLK1 in the regulation of sepsis-induced AKI. We observed that circTLK1 expression was elevated in the cecal ligation and puncture (CLP) rat model compared with that in the control rats. The urine levels of neutrophil gelatinase-associated lipocalin (NGAL) and kidney injury molecule-1 (Kim-1) and the serum levels of creatinine (sCr) and blood urea nitrogen (BUN) were increased by the CLP treatment in the rats but were blocked by the circTLK1 shRNA. The circTLK1 shRNA reduced the CLP-induced kidney injury in the rats. The circTLK1 knockdown repressed oxidation stress, inflammation, and apoptosis in the sepsis-related AKI rat model. Moreover, lipopolysaccharide (LPS) treatment increased the production of TNF-α, IL-1β, and IL-6 in the HK-2 cells, while the circTLK1 shRNA could attenuate the enhancement in the cells. Bax and cleaved caspase-3 expression was upregulated, but Bcl-2 expression was downregulated by the LPS in the HK-2 cells, in which circTLK1 depletion reversed this effect in the cells. The depletion of circTLK1 attenuated the LPS-induced apoptosis in the HK-2 cells. CircTLK1 enhanced HMGB1 expression by sponging miR-106a-5p in the HK-2 cells, and miR-106a-5p and HMGB1 were involved in circTLK1-meidated injury of LPS-treated cells. Therefore, we concluded that circTLK1 contributed to sepsis-associated AKI by regulating inflammation and oxidative stress through the miR-106a-5p/HMGB1 axis. CircTLK1 and miR-106a-5p may be employed as the potential targets for the treatment of AKI.

摘要

脓毒症是一种炎症性疾病,可导致严重的急性肾损伤(AKI)。环状RNA(circRNAs)已被确定为一类关键的调节性非编码RNA(ncRNAs),在各种疾病中发挥重要作用。在本研究中,我们在脓毒症诱导的AKI调节中鉴定出一种新型环状RNA circTLK1。我们观察到,与对照大鼠相比,盲肠结扎穿孔(CLP)大鼠模型中circTLK1表达升高。CLP处理使大鼠尿液中中性粒细胞明胶酶相关脂质运载蛋白(NGAL)和肾损伤分子1(Kim-1)水平以及血清肌酐(sCr)和血尿素氮(BUN)水平升高,但circTLK1 shRNA可阻断这些变化。circTLK1 shRNA减轻了CLP诱导的大鼠肾损伤。敲低circTLK1可抑制脓毒症相关AKI大鼠模型中的氧化应激、炎症和细胞凋亡。此外,脂多糖(LPS)处理增加了HK-2细胞中TNF-α、IL-1β和IL-6的产生,而circTLK1 shRNA可减弱细胞中的这种增加。LPS使HK-2细胞中Bax和裂解的caspase-3表达上调,但Bcl-2表达下调,circTLK1缺失可逆转细胞中的这种作用。circTLK1缺失减轻了LPS诱导的HK-2细胞凋亡。在HK-2细胞中,circTLK1通过海绵吸附miR-106a-5p增强了高迁移率族蛋白B1(HMGB1)的表达,miR-106a-5p和HMGB1参与了circTLK1介导的LPS处理细胞的损伤。因此,我们得出结论,circTLK1通过miR-106a-5p/HMGB1轴调节炎症和氧化应激,从而导致脓毒症相关AKI。CircTLK1和miR-106a-5p可作为治疗AKI的潜在靶点。

https://cdn.ncbi.nlm.nih.gov/pmc/blobs/7420/8266998/aa9a67e007e0/fmolb-08-660269-g001.jpg

文献AI研究员

20分钟写一篇综述,助力文献阅读效率提升50倍。

立即体验

用中文搜PubMed

大模型驱动的PubMed中文搜索引擎

马上搜索

文档翻译

学术文献翻译模型,支持多种主流文档格式。

立即体验