Suppr超能文献

由肝脏特异性启动子表达的AAV8衍生的CRISPR/SaCas9对乙型肝炎病毒的抑制作用

Inhibition of Hepatitis B Virus by AAV8-Derived CRISPR/SaCas9 Expressed From Liver-Specific Promoters.

作者信息

Yan Kun, Feng Jiangpeng, Liu Xing, Wang Hongyun, Li Qiaohong, Li Jiali, Xu Tianmo, Sajid Muhammad, Ullah Hafiz, Zhou Li, Zhou Limin, Chen Yu

机构信息

State Key Laboratory of Virology, Modern Virology Research Center, College of Life Sciences, Wuhan University, Wuhan, China.

Animal Biosafety Level III Laboratory at Center for Animal Experiment, School of Basic Medical Sciences, Wuhan University, Wuhan, China.

出版信息

Front Microbiol. 2021 Jun 26;12:665184. doi: 10.3389/fmicb.2021.665184. eCollection 2021.

Abstract

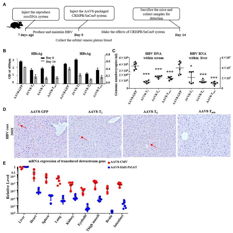
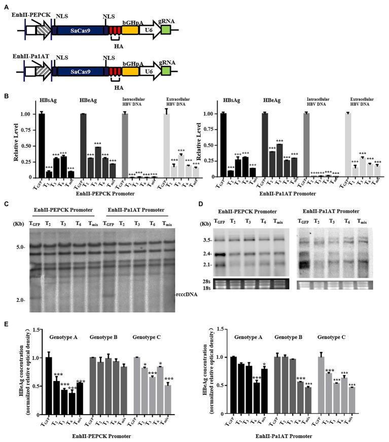
Curative therapies for chronic hepatitis B virus (HBV) infection remain a distant goal, and the persistence of stable covalently closed circular DNA (cccDNA) during HBV replication is a key barrier that is hard to break through using the drugs currently approved for HBV treatment. Due to the accuracy, efficiency, and cost-effectiveness of genome editing, CRISPR/Cas technologies are being widely used for gene therapy and in antiviral strategies. Although CRISPR/Cas could possibly clear cccDNA, ensuring its safety is requirement for application. In our study, we analyzed the liver specificity of several promoters and constructed candidate promoters in the CRISPR/ Cas9 (SaCas9) system combined with hepatotropic AAV8 (whereby AAV refers to adeno-associated virus) to verify the efficacy against HBV. The results revealed that the reconstructed CRISPR/SaCas9 system in which the original promoter replaced with a liver-specific promoter could still inhibit HBV replication both and . Three functional guide RNAs (gRNAs), T, T, and T, which target the conserved regions of different HBV genotypes, demonstrated consistently better anti-HBV effects with different liver-specific promoters. Moreover, the three gRNAs inhibited the replication of HBV genotypes A, B, and C to varying degrees. Under the action of the EnhII-Pa1AT promoter and AAV8, the expression of SaCas9 was further decreased in other organs or tissues in comparison to liver. These results are helpful for clinical applications in liver by ensuring the effects of the CRISPR/Cas9 system remain restricted to liver and, thereby, reducing the probability of undesired and harmful effects through nonspecific targeting in other organs.

摘要

慢性乙型肝炎病毒(HBV)感染的治愈性疗法仍是一个遥远的目标,而HBV复制过程中稳定的共价闭合环状DNA(cccDNA)的持续存在是一个关键障碍,使用目前批准用于HBV治疗的药物很难突破这一障碍。由于基因组编辑的准确性、效率和成本效益,CRISPR/Cas技术正被广泛用于基因治疗和抗病毒策略。虽然CRISPR/Cas可能清除cccDNA,但确保其安全性是应用的必要条件。在我们的研究中,我们分析了几种启动子的肝脏特异性,并在与嗜肝性AAV8(AAV指腺相关病毒)结合的CRISPR/Cas9(SaCas9)系统中构建候选启动子,以验证其抗HBV的疗效。结果显示,用肝脏特异性启动子替换原始启动子的重组CRISPR/SaCas9系统在体内和体外均能抑制HBV复制。三种靶向不同HBV基因型保守区域的功能性向导RNA(gRNA),即T、T和T,在不同的肝脏特异性启动子作用下,始终表现出更好的抗HBV效果。此外,这三种gRNA对HBV基因型A、B和C的复制有不同程度的抑制作用。在EnhII-Pa1AT启动子和AAV8的作用下,与肝脏相比,SaCas9在其他器官或组织中的表达进一步降低。这些结果有助于在肝脏中的临床应用,通过确保CRISPR/Cas9系统的作用仅限于肝脏,从而降低通过非特异性靶向其他器官产生不良和有害影响的可能性。

https://cdn.ncbi.nlm.nih.gov/pmc/blobs/7912/8271097/4dcde10091b5/fmicb-12-665184-g001.jpg

文献AI研究员

20分钟写一篇综述,助力文献阅读效率提升50倍。

立即体验

用中文搜PubMed

大模型驱动的PubMed中文搜索引擎

马上搜索

文档翻译

学术文献翻译模型,支持多种主流文档格式。

立即体验