Suppr超能文献

基于基因表达谱分析鉴定与糖尿病相关的胰腺导管腺癌的关键基因。

Identification of Key Genes Involved in Pancreatic Ductal Adenocarcinoma with Diabetes Mellitus Based on Gene Expression Profiling Analysis.

机构信息

Department of Endocrinology, The Fourth Affiliated Hospital of Harbin Medical University, Harbin, China.

Department of Neurology, The Fourth Affiliated Hospital of Harbin Medical University, Harbin, China.

出版信息

Pathol Oncol Res. 2021 Apr 20;27:604730. doi: 10.3389/pore.2021.604730. eCollection 2021.

Abstract

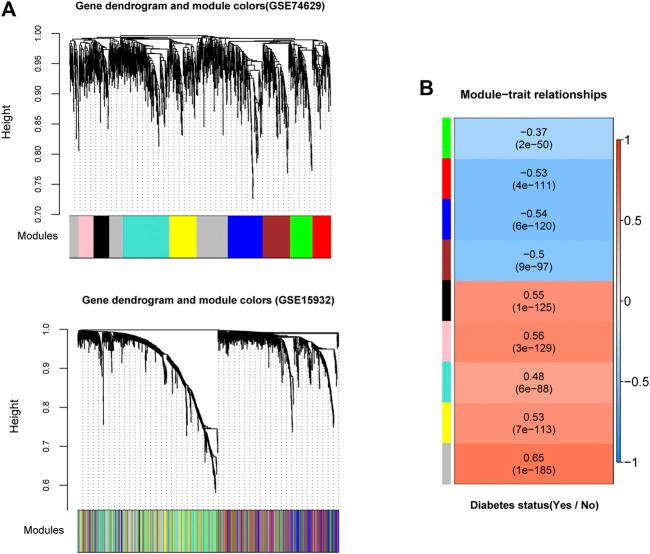
This study aimed to identify key genes involved in the progression of diabetic pancreatic ductal adenocarcinoma (PDAC). Two gene expression datasets (GSE74629 and GSE15932) were obtained from Gene Expression Omnibus. Then, differentially expressed genes (DEGs) between diabetic PDAC and non-diabetic PDAC were identified, followed by a functional analysis. Subsequently, gene modules related to DM were extracted by weighed gene co-expression network analysis. The protein-protein interaction (PPI) network for genes in significant modules was constructed and functional analyses were also performed. After that, the optimal feature genes were screened by support vector machine (SVM) recursive feature elimination and SVM classification model was built. Finally, survival analysis was conducted to identify prognostic genes. The correlations between prognostic genes and other clinical factors were also analyzed. Totally, 1546 DEGs with consistent change tendencies were identified and functional analyses showed they were strongly correlated with metabolic pathways. Furthermore, there were two significant gene modules, in which RPS27A and UBA52 were key genes. Functional analysis of genes in two gene modules revealed that these genes primarily participated in oxidative phosphorylation pathway. Additionally, 21 feature genes were closely related with diabetic PDAC and the corresponding SVM classifier markedly distinguished diabetic PDAC from non-diabetic PDAC patients. Finally, decreased KIF22 and PYGL levels had good survival outcomes for PDAC. Four genes (RPS27A, UBA52, KIF22 and PYGL) might be involved in the pathogenesis of diabetic PDAC. Furthermore, KIF22 and PYGL acted as prognostic biomarkers for diabetic PDAC.

摘要

本研究旨在鉴定参与糖尿病胰腺导管腺癌(PDAC)进展的关键基因。从基因表达综合数据库中获取了两个基因表达数据集(GSE74629 和 GSE15932)。然后,鉴定了糖尿病 PDAC 与非糖尿病 PDAC 之间的差异表达基因(DEGs),并进行了功能分析。随后,通过加权基因共表达网络分析提取与 DM 相关的基因模块。构建了显著模块中基因的蛋白质-蛋白质相互作用(PPI)网络,并进行了功能分析。之后,通过支持向量机(SVM)递归特征消除筛选最优特征基因,并构建 SVM 分类模型。最后,进行生存分析以鉴定预后基因,并分析预后基因与其他临床因素的相关性。总共鉴定出 1546 个具有一致变化趋势的 DEGs,功能分析表明它们与代谢途径密切相关。此外,有两个显著的基因模块,其中 RPS27A 和 UBA52 是关键基因。两个基因模块中基因的功能分析表明,这些基因主要参与氧化磷酸化途径。此外,21 个特征基因与糖尿病 PDAC 密切相关,相应的 SVM 分类器可显著区分糖尿病 PDAC 与非糖尿病 PDAC 患者。最后,KIF22 和 PYGL 水平降低与 PDAC 的良好生存结果相关。四个基因(RPS27A、UBA52、KIF22 和 PYGL)可能参与糖尿病 PDAC 的发病机制。此外,KIF22 和 PYGL 可作为糖尿病 PDAC 的预后生物标志物。

https://cdn.ncbi.nlm.nih.gov/pmc/blobs/809e/8262175/dc3ae6505722/pore-27-604730-g001.jpg

文献AI研究员

20分钟写一篇综述,助力文献阅读效率提升50倍。

立即体验

用中文搜PubMed

大模型驱动的PubMed中文搜索引擎

马上搜索

文档翻译

学术文献翻译模型,支持多种主流文档格式。

立即体验