Suppr超能文献

HNRNPL 环形化 ARHGAP35 以产生致癌蛋白。

HNRNPL Circularizes ARHGAP35 to Produce an Oncogenic Protein.

机构信息

Department of Integrative Oncology Fudan University Shanghai Cancer Center Shanghai Key Laboratory of Medical Epigenetics Institutes of Biomedical Sciences Shanghai Medical College Fudan University Shanghai 200032 China.

Department of Medical Oncology Fudan University Shanghai Cancer Center Shanghai Medical College Fudan University Shanghai 200032 China.

出版信息

Adv Sci (Weinh). 2021 May 1;8(13):2001701. doi: 10.1002/advs.202001701. eCollection 2021 Jul.

Abstract

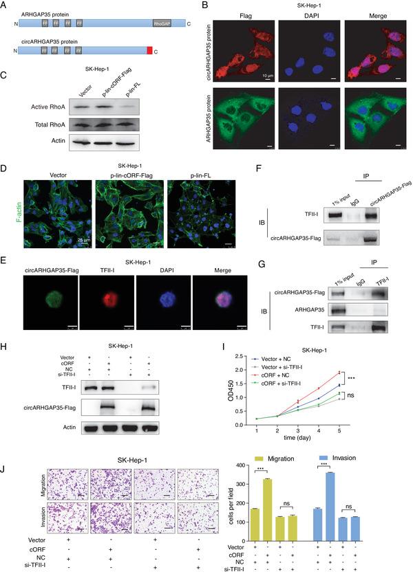
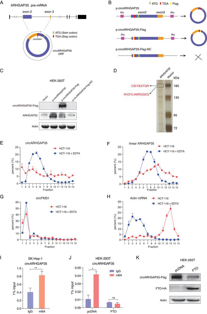
Circular RNAs (circRNAs) are an intriguing class of widely prevalent endogenous RNAs, the vast majority of which have not been characterized functionally. Here, we identified a novel oncogenic circRNA originating from the back-splicing of Exon2 and Exon3 of a tumor suppressor gene, ARHGAP35 (also known as P190-A), termed as circARHGAP35. have observe that circARHGAP35 and linear ARHGAP35 have antithetical expression and functions. Interestingly, circARHGAP35 contains a 3867 nt long ORF with an mA-modified start codon and encodes a truncated protein comprising four FF domains and lacking the Rho GAP domain. Mechanistically, circARHGAP35 protein promotes cancer cell progression by interacting with TFII-I protein in the nucleus. The RNA binding protein, HNRNPL, facilitates the formation of circARHGAP35. Clinically, circARHGAP35 is associated with poor survival in cancer patients. Our findings characterize an oncogenic circRNA and demonstrate a novel mechanism of oncogene activation in cancer by circRNA through the production of a truncated protein.

摘要

环状 RNA(circRNAs)是一类广泛存在的内源性 RNA,具有很大的研究潜力,但绝大多数功能尚未得到明确。在这里,我们发现了一种新型致癌环状 RNA,它来源于肿瘤抑制基因 ARHGAP35(也称为 P190-A)的外显子 2 和外显子 3 的反向剪接,称为 circARHGAP35。我们观察到 circARHGAP35 和线性 ARHGAP35 的表达和功能相反。有趣的是,circARHGAP35 包含一个 3867nt 的开放阅读框,具有 mA 修饰的起始密码子,并编码一个截断的蛋白,包含四个 FF 结构域,缺乏 Rho GAP 结构域。在机制上,circARHGAP35 蛋白通过与核内 TFII-I 蛋白相互作用促进癌细胞的进展。RNA 结合蛋白 HNRNPL 促进 circARHGAP35 的形成。临床上,circARHGAP35 与癌症患者的不良预后相关。我们的研究结果描述了一种致癌环状 RNA,并通过产生截断蛋白,证明了环状 RNA 通过产生截断蛋白激活致癌基因的新型机制。

https://cdn.ncbi.nlm.nih.gov/pmc/blobs/0d48/8261482/2db41bd48b2b/ADVS-8-2001701-g003.jpg

文献AI研究员

20分钟写一篇综述,助力文献阅读效率提升50倍。

立即体验

用中文搜PubMed

大模型驱动的PubMed中文搜索引擎

马上搜索

文档翻译

学术文献翻译模型,支持多种主流文档格式。

立即体验