Suppr超能文献

开发用于家族性高胆固醇血症基因治疗的第二代临床候选腺相关病毒(AAV)载体。

Developing a second-generation clinical candidate AAV vector for gene therapy of familial hypercholesterolemia.

作者信息

Wang Lili, Muthuramu Ilayaraja, Somanathan Suryanarayan, Zhang Hong, Bell Peter, He Zhenning, Yu Hongwei, Zhu Yanqing, Tretiakova Anna P, Wilson James M

机构信息

Gene Therapy Program, Department of Medicine, Perelman School of Medicine, University of Pennsylvania, Philadelphia, PA 19104, USA.

出版信息

Mol Ther Methods Clin Dev. 2021 May 5;22:1-10. doi: 10.1016/j.omtm.2021.04.017. eCollection 2021 Sep 10.

Abstract

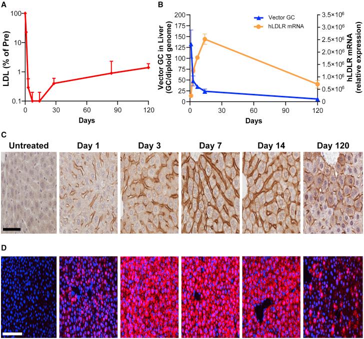
Gene therapy for hypercholesterolemia offers the potential to sustainably ameliorate disease for life with a single dose. In this study, we demonstrate the combinatorial effects of codon and vector optimization, which significantly improve the efficacy of an adeno-associated virus (AAV) vector in the low-density lipoprotein receptor (LDLR)-deficient mouse model ( , double knockout [DKO]). This study investigated vector efficacy following the combination of intervening sequence 2 (IVS2) of the human beta-globin gene and codon optimization with the previously developed gain-of-function, human LDLR triple-mutant variant (hLDLR-L318D/K809R/C818A) in the treatment of homozygous familial hypercholesterolemia (HoFH). Vector doses as low as 3 × 10 genome copies (GC)/kg achieved a robust reduction of serum low-density lipoprotein cholesterol (LDL-C) by 98% in male LDLR-deficient mice. Less efficient LDL-C reduction was observed in female mice, which was attributable to lower gene transfer efficiency in liver. We also observed persistent and stable transgene expression for 120 days, with LDL-C levels being undetectable in male DKO mice treated with the second-generation vector. In conclusion, codon and vector optimization enhanced transgene expression and reduced serum LDL-C levels effectively at a lower dose in LDLR-deficient mice. The second-generation clinical candidate vector we have developed has the potential to achieve therapeutic effects in HoFH patients.

摘要

高胆固醇血症的基因治疗有望通过单次给药实现疾病的可持续终生改善。在本研究中,我们展示了密码子和载体优化的联合效应,其显著提高了腺相关病毒(AAV)载体在低密度脂蛋白受体(LDLR)缺陷小鼠模型( , 双敲除[DKO])中的疗效。本研究调查了人β-珠蛋白基因的内含子2(IVS2)与密码子优化相结合,以及先前开发的功能获得性人LDLR三突变变体(hLDLR-L318D/K809R/C818A)在治疗纯合子家族性高胆固醇血症(HoFH)中的载体疗效。低至3×10基因组拷贝(GC)/kg的载体剂量可使雄性LDLR缺陷小鼠的血清低密度脂蛋白胆固醇(LDL-C)显著降低98%。在雌性小鼠中观察到较低的LDL-C降低效率,这归因于肝脏中较低的基因转移效率。我们还观察到转基因表达持续稳定120天,在用第二代载体治疗的雄性DKO小鼠中未检测到LDL-C水平。总之,密码子和载体优化在LDLR缺陷小鼠中以较低剂量有效增强了转基因表达并降低了血清LDL-C水平。我们开发的第二代临床候选载体有潜力在HoFH患者中实现治疗效果。

https://cdn.ncbi.nlm.nih.gov/pmc/blobs/5283/8237527/c07e05a99ed9/fx1.jpg

文献AI研究员

20分钟写一篇综述,助力文献阅读效率提升50倍。

立即体验

用中文搜PubMed

大模型驱动的PubMed中文搜索引擎

马上搜索

文档翻译

学术文献翻译模型,支持多种主流文档格式。

立即体验