Suppr超能文献

西达本胺诱导的活性氧积累增加来那度胺对多发性骨髓瘤细胞的敏感性。

Chidamide-Induced Accumulation of Reactive Oxygen Species Increases Lenalidomide Sensitivity Against Multiple Myeloma Cells.

作者信息

Jiang Duanfeng, Zhang Kaixuan, Zhu Yinghong, Zhu Yan, Zou Lang, Hu Jian, Cui Yajuan, Zhou Wen, Chen Fangping, He Yanjuan

机构信息

Department of Hematology, The Third Xiangya Hospital, Central South University, Changsha, 410013, People's Republic of China.

Department of Hematology, Xiangya Hospital, Central South University, Changsha, 410008, People's Republic of China.

出版信息

Onco Targets Ther. 2021 Jul 6;14:4061-4075. doi: 10.2147/OTT.S312249. eCollection 2021.

Abstract

BACKGROUND

Lenalidomide, an immunomodulatory drug (IMiD), is an effective therapy for the treatment of multiple myeloma (MM). However, prolonged treatment may be accompanied by toxicity, second primary malignancies, and drug resistance. There is an inherent vulnerability in MM cells that high rates of immunoglobulin synthesis resulting in the high level of reactive oxygen species (ROS). This provides a therapeutic potential for MM.

MATERIALS AND METHODS

The intracellular ROS levels, HO production and glutathione (GSH) levels were measured using detection kit. Cell viability was evaluated using cell-counting kit-8 (CCK-8) and soft agar colony formation assay. Apoptosis was determined in whole living cells using flow cytometry. Chidamide and its anti-myeloma efficacy in combination with lenalidomide were characterized in MM cell lines in vitro and in a mouse xenograft model. Moreover, Western blotting, immunofluorescence and immunohistochemical studies were performed.

RESULTS

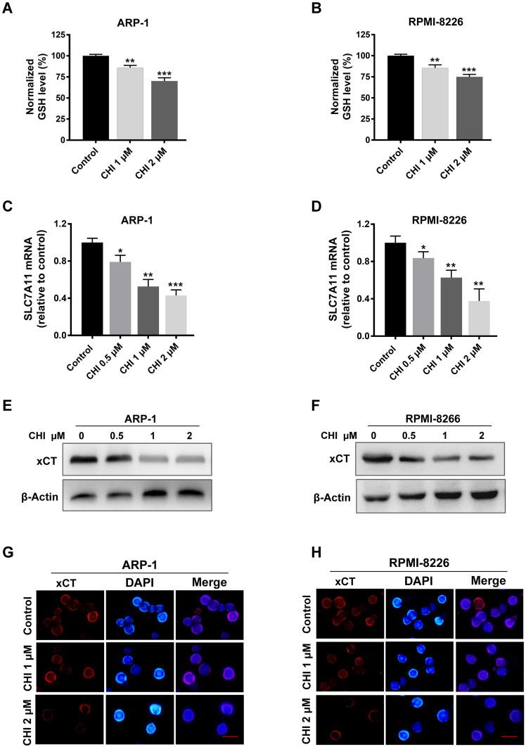
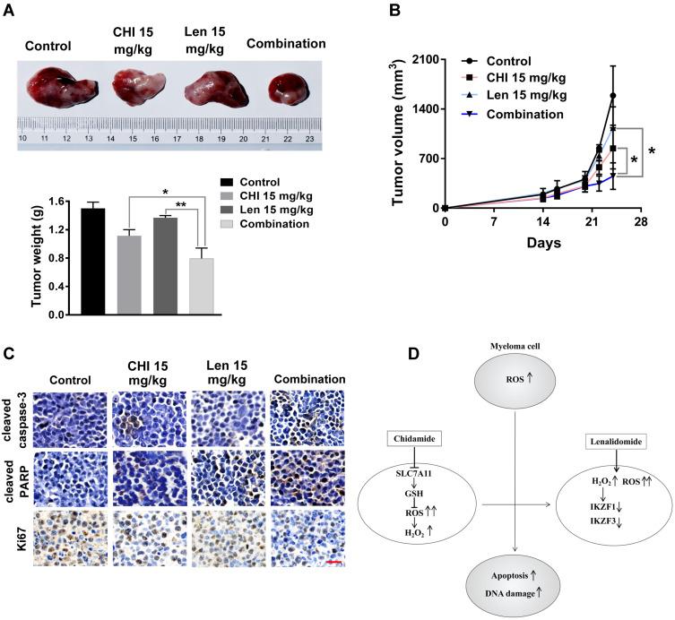
ROS levels increased in a time- and dose-dependent manner with chidamide treatment. Moreover, the GSH levels were decreased and the mRNA level of SLC7A11 downregulated after chidamide treatment. The co-treatment with chidamide and lenalidomide increased apoptosis and proliferation inhibition, with combination index (CI) in the synergistic range (0.2-0.5) using the Chou-Talalay method. The cooperative anti-myeloma efficacy was confirmed in the murine model, and immunohistochemical studies also supported this potentiation. Chidamide enhanced the effect of lenalidomide-induced degradation of IKZF1 and IKZF3 by elevating HO. In addition, co-treatment with chidamide and lenalidomide increased biomarkers of caspase and DNA damage.

CONCLUSION

Elevated ROS production may constitute a potential biochemical basis for anti-myeloma effects of chidamide plus lenalidomide. The results of this study confirm the synergistic effect of chidamide and lenalidomide against MM and provide a promising therapeutic strategy for MM.

摘要

背景

来那度胺是一种免疫调节药物(IMiD),是治疗多发性骨髓瘤(MM)的有效疗法。然而,长期治疗可能会伴有毒性、第二原发性恶性肿瘤和耐药性。MM细胞存在内在的脆弱性,即免疫球蛋白合成率高导致活性氧(ROS)水平升高。这为MM提供了一种治疗潜力。

材料与方法

使用检测试剂盒测量细胞内ROS水平、HO产生量和谷胱甘肽(GSH)水平。使用细胞计数试剂盒-8(CCK-8)和软琼脂集落形成试验评估细胞活力。使用流式细胞术在整个活细胞中测定凋亡。在MM细胞系体外和小鼠异种移植模型中表征了西达本胺及其与来那度胺联合的抗骨髓瘤疗效。此外,还进行了蛋白质印迹、免疫荧光和免疫组织化学研究。

结果

西达本胺处理后,ROS水平呈时间和剂量依赖性增加。此外,西达本胺处理后GSH水平降低,SLC7A11的mRNA水平下调。西达本胺与来那度胺联合处理增加了细胞凋亡和增殖抑制,使用Chou-Talalay方法,联合指数(CI)在协同范围内(0.2-0.5)。在小鼠模型中证实了联合抗骨髓瘤疗效,免疫组织化学研究也支持这种增强作用。西达本胺通过升高HO增强了来那度胺诱导的IKZF1和IKZF3降解的作用。此外,西达本胺与来那度胺联合处理增加了半胱天冬酶和DNA损伤的生物标志物。

结论

ROS产生增加可能构成西达本胺加来那度胺抗骨髓瘤作用的潜在生化基础。本研究结果证实了西达本胺和来那度胺对MM的协同作用,并为MM提供了一种有前景的治疗策略。

https://cdn.ncbi.nlm.nih.gov/pmc/blobs/c132/8274322/6eff70758969/OTT-14-4061-g0001.jpg

文献AI研究员

20分钟写一篇综述,助力文献阅读效率提升50倍。

立即体验

用中文搜PubMed

大模型驱动的PubMed中文搜索引擎

马上搜索

文档翻译

学术文献翻译模型,支持多种主流文档格式。

立即体验