Suppr超能文献

毛细血管化的肝窦内皮细胞经历部分内皮-间充质转化,以在肝纤维化中积极沉积窦状细胞外基质。

Capillarized Liver Sinusoidal Endothelial Cells Undergo Partial Endothelial-Mesenchymal Transition to Actively Deposit Sinusoidal ECM in Liver Fibrosis.

作者信息

Ruan Bai, Duan Juan-Li, Xu Hao, Tao Kai-Shan, Han Hua, Dou Guo-Rui, Wang Lin

机构信息

Department of Hepatobiliary Surgery, Xi-Jing Hospital, Fourth Military Medical University, Xi'an, China.

State Key Laboratory of Cancer Biology, Department of Biochemistry and Molecular Biology, Fourth Military Medical University, Xi'an, China.

出版信息

Front Cell Dev Biol. 2021 Jul 5;9:671081. doi: 10.3389/fcell.2021.671081. eCollection 2021.

Abstract

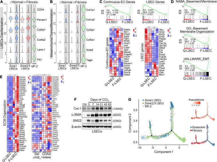
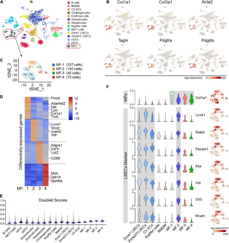
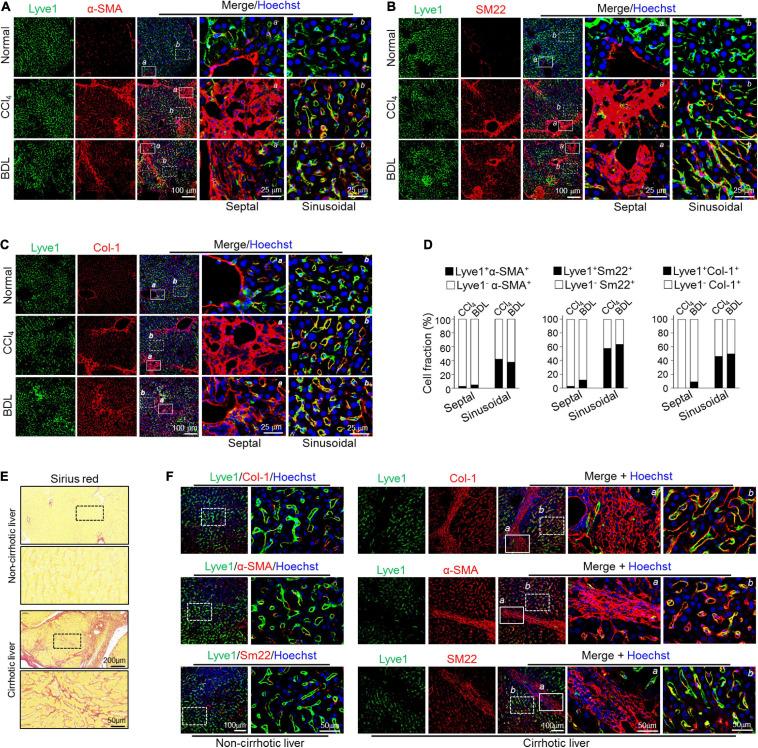
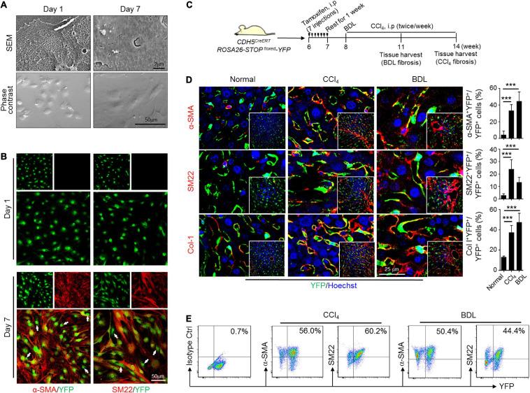
Tissue-specific endothelial cells are more than simply a barrier lining capillaries and are proved to be capable of remarkable plasticity to become active collagen matrix-producing myofibroblasts (MFs) in solid organs with fibrosis. Liver sinusoidal endothelial cells (LSECs) also participate in the development of hepatic fibrosis, but the exact roles and underlying mechanism have been poorly understood in addition to capillarization. In this study, we demonstrate, by using single-cell RNA sequencing, lineage tracing, and colocalization analysis, that fibrotic LSECs undergo partial endothelial mesenchymal transition (EndMT) with a subset of LSECs acquiring an MF-like phenotype. These phenotypic changes make LSECs substantial producers of extracellular matrix (ECM) preferentially deposited in liver sinusoids but not septal/portal scars as demonstrated by immunofluorescence in animal models and patients with fibrosis/cirrhosis, likely due to their limited migration. Bioinformatic analysis verifies that LSECs undergo successive phenotypic transitions from capillarization to mesenchymal-like cells in liver fibrosis. Furthermore, blockade of LSEC capillarization by using YC-1, a selective eNOS-sGC activator, effectively attenuates liver damage and fibrogenesis as well as mesenchymal features of LSECs, suggesting that capillarization of LSECs might be upstream to their mesenchymal transition during fibrosis. In conclusion, we report that capillarized LSECs undergo a partial EndMT characterized by increased ECM production without activating cell mobility, leading to perisinusoidal ECM deposition that aggravate liver function and fibrogenesis. Targeting this transitional process may be of great value for antifibrotic treatment of liver fibrosis.

摘要

组织特异性内皮细胞不仅仅是衬在毛细血管内的屏障,而且已被证明具有显著的可塑性,能够在发生纤维化的实体器官中转变为活跃的产生胶原基质的肌成纤维细胞(MFs)。肝窦内皮细胞(LSECs)也参与肝纤维化的发展,但除了毛细血管化外,其确切作用和潜在机制尚不清楚。在本研究中,我们通过单细胞RNA测序、谱系追踪和共定位分析证明,纤维化的LSECs经历了部分内皮-间充质转化(EndMT),一部分LSECs获得了MF样表型。这些表型变化使LSECs成为细胞外基质(ECM)的主要生产者,优先沉积在肝窦中,而不是在间隔/门脉瘢痕中,动物模型和纤维化/肝硬化患者的免疫荧光显示了这一点,这可能是由于它们迁移能力有限。生物信息学分析证实,在肝纤维化中,LSECs经历了从毛细血管化到间充质样细胞的连续表型转变。此外,使用选择性eNOS-sGC激活剂YC-1阻断LSEC毛细血管化,可有效减轻肝损伤和纤维化以及LSECs的间充质特征,这表明LSECs的毛细血管化可能在纤维化过程中是其向间充质转化的上游事件。总之,我们报告毛细血管化的LSECs经历了部分EndMT,其特征是ECM产生增加而不激活细胞迁移,导致肝窦周围ECM沉积,加重肝功能和纤维化。针对这一转变过程可能对肝纤维化的抗纤维化治疗具有重要价值。

https://cdn.ncbi.nlm.nih.gov/pmc/blobs/8500/8285099/b73c1eb5347f/fcell-09-671081-g001.jpg

文献AI研究员

20分钟写一篇综述,助力文献阅读效率提升50倍。

立即体验

用中文搜PubMed

大模型驱动的PubMed中文搜索引擎

马上搜索

文档翻译

学术文献翻译模型,支持多种主流文档格式。

立即体验