Suppr超能文献

双酚 A 调节自噬并加剧小鼠慢性肾损伤。

Bisphenol A Modulates Autophagy and Exacerbates Chronic Kidney Damage in Mice.

机构信息

Division of Nephrology and Hypertension, IIS-Fundación Jiménez Díaz-UAM/IRSIN, 28040 Madrid, Spain.

Cellular Biology, Physiology and Immunology Department, Maimonides Biomedical Research Institute of Cordoba (IMIBIC), University of Cordoba, 14004 Cordoba, Spain.

出版信息

Int J Mol Sci. 2021 Jul 3;22(13):7189. doi: 10.3390/ijms22137189.

Abstract

BACKGROUND

Bisphenol A (BPA) is a ubiquitous environmental toxin that accumulates in chronic kidney disease (CKD). Our aim was to explore the effect of chronic exposition of BPA in healthy and injured kidney investigating potential mechanisms involved.

METHODS

In C57Bl/6 mice, administration of BPA (120 mg/kg/day, i.p for 5 days/week) was done for 2 and 5 weeks. To study BPA effect on CKD, a model of subtotal nephrectomy (SNX) combined with BPA administration for 5 weeks was employed. In vitro studies were done in human proximal tubular epithelial cells (HK-2 line).

RESULTS

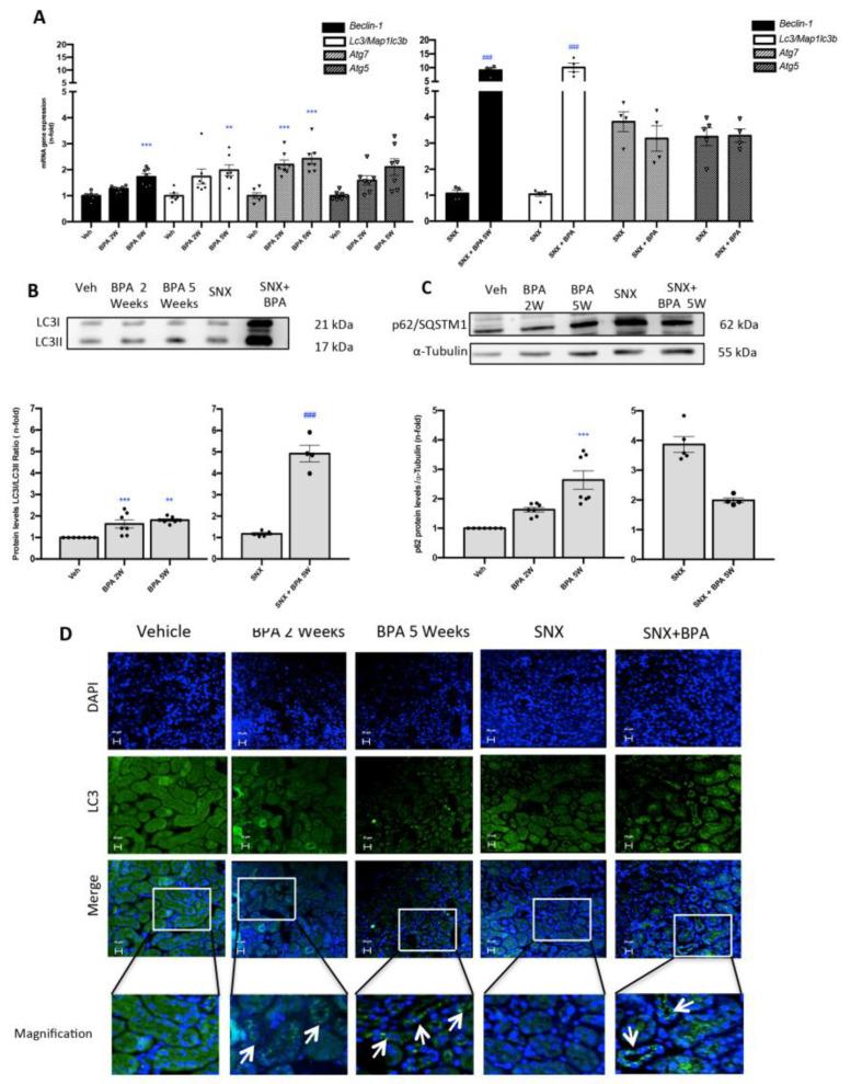
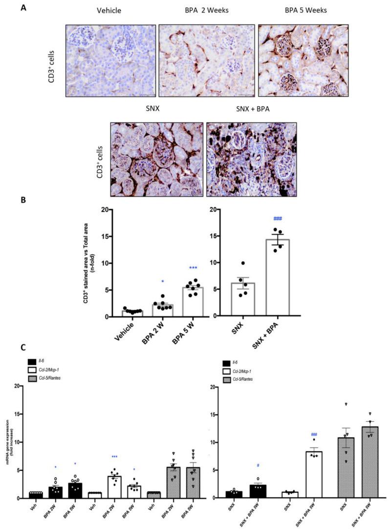
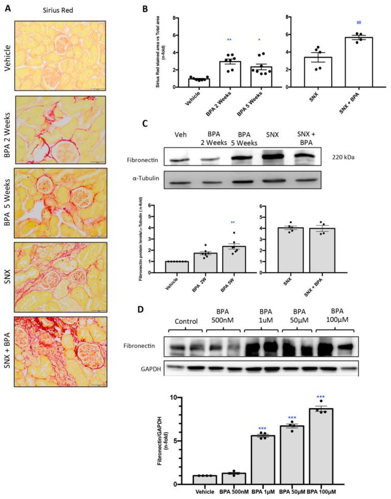
Chronic BPA administration to healthy mice induces inflammatory infiltration in the kidney, tubular injury and renal fibrosis (assessed by increased collagen deposition). Moreover, in SNX mice BPA exposure exacerbates renal lesions, including overexpression of the tubular damage biomarker Hepatitis A virus cellular receptor 1 (/KIM-1). BPA upregulated several proinflammatory genes and increased the antioxidant response [Nuclear factor erythroid 2-related factor 2 (), Heme Oxygenase-1 () and NAD(P)H dehydrogenase quinone 1 ()] both in healthy and SNX mice. The autophagy process was modulated by BPA, through elevated autophagy-related gene 5 ( autophagy-related gene 7 ( and gene levels and blockaded the autophagosome maturation and flux (p62 levels). This autophagy deregulation was confirmed in vitro.

CONCLUSIONS

BPA deregulates autophagy flux and redox protective mechanisms, suggesting a potential mechanism of BPA deleterious effects in the kidney.

摘要

背景

双酚 A(BPA)是一种普遍存在的环境毒素,会在慢性肾脏病(CKD)中积累。我们的目的是研究慢性暴露于 BPA 对健康和受损肾脏的影响,并探讨潜在的相关机制。

方法

在 C57Bl/6 小鼠中,腹腔注射 BPA(120mg/kg/天,每周 5 天)进行 2 周和 5 周的处理。为了研究 BPA 对 CKD 的影响,我们采用了部分肾切除术(SNX)结合 BPA 给药 5 周的模型。体外研究在人近端肾小管上皮细胞(HK-2 系)中进行。

结果

慢性 BPA 处理健康小鼠会导致肾脏炎症浸润、肾小管损伤和肾纤维化(通过增加胶原蛋白沉积来评估)。此外,在 SNX 小鼠中,BPA 暴露会加重肾脏病变,包括上调肾小管损伤标志物肝炎 A 病毒细胞受体 1(/KIM-1)的表达。BPA 上调了几种促炎基因,并在健康和 SNX 小鼠中增加了抗氧化反应[核因子红细胞 2 相关因子 2()、血红素加氧酶-1()和 NAD(P)H 脱氢酶醌 1()]。BPA 通过上调自噬相关基因 5()、自噬相关基因 7()和基因水平,并阻断自噬体成熟和流(p62 水平)来调节自噬过程。这种自噬失调在体外得到了证实。

结论

BPA 扰乱了自噬通量和氧化还原保护机制,提示 BPA 在肾脏中产生有害影响的潜在机制。

https://cdn.ncbi.nlm.nih.gov/pmc/blobs/6b1f/8268806/a88d1f9123f0/ijms-22-07189-g001.jpg

文献AI研究员

20分钟写一篇综述,助力文献阅读效率提升50倍。

立即体验

用中文搜PubMed

大模型驱动的PubMed中文搜索引擎

马上搜索

文档翻译

学术文献翻译模型,支持多种主流文档格式。

立即体验