Suppr超能文献

儿童基因组计划:全面 DNA 和 RNA 测序揭示儿科癌症中的致病性突变范围。

Genomes for Kids: The Scope of Pathogenic Mutations in Pediatric Cancer Revealed by Comprehensive DNA and RNA Sequencing.

机构信息

Department of Computational Biology, St. Jude Children's Research Hospital, Memphis, Tennessee.

Department of Pathology, St. Jude Children's Research Hospital, Memphis, Tennessee.

出版信息

Cancer Discov. 2021 Dec 1;11(12):3008-3027. doi: 10.1158/2159-8290.CD-20-1631.

Abstract

UNLABELLED

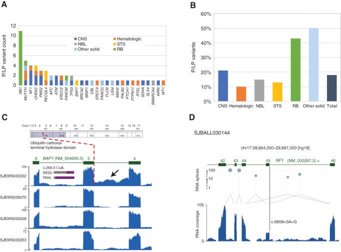
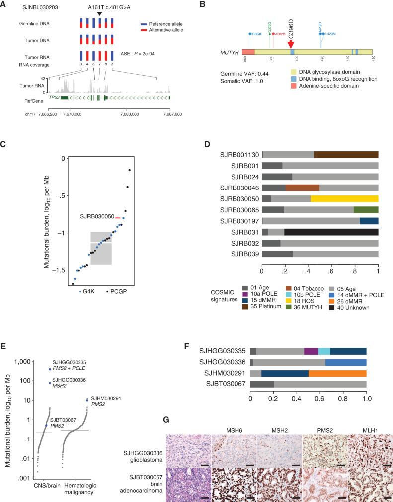
Genomic studies of pediatric cancer have primarily focused on specific tumor types or high-risk disease. Here, we used a three-platform sequencing approach, including whole-genome sequencing (WGS), whole-exome sequencing (WES), and RNA sequencing (RNA-seq), to examine tumor and germline genomes from 309 prospectively identified children with newly diagnosed (85%) or relapsed/refractory (15%) cancers, unselected for tumor type. Eighty-six percent of patients harbored diagnostic (53%), prognostic (57%), therapeutically relevant (25%), and/or cancer-predisposing (18%) variants. Inclusion of WGS enabled detection of activating gene fusions and enhancer hijacks (36% and 8% of tumors, respectively), small intragenic deletions (15% of tumors), and mutational signatures revealing of pathogenic variant effects. Evaluation of paired tumor-normal data revealed relevance to tumor development for 55% of pathogenic germline variants. This study demonstrates the power of a three-platform approach that incorporates WGS to interrogate and interpret the full range of genomic variants across newly diagnosed as well as relapsed/refractory pediatric cancers.

SIGNIFICANCE

Pediatric cancers are driven by diverse genomic lesions, and sequencing has proven useful in evaluating high-risk and relapsed/refractory cases. We show that combined WGS, WES, and RNA-seq of tumor and paired normal tissues enables identification and characterization of genetic drivers across the full spectrum of pediatric cancers. This article is highlighted in the In This Issue feature, p. 2945.

摘要

未加标签

儿科癌症的基因组研究主要集中在特定的肿瘤类型或高危疾病上。在这里,我们使用了包括全基因组测序(WGS)、全外显子组测序(WES)和 RNA 测序(RNA-seq)在内的三平台测序方法,对 309 名新诊断(85%)或复发/难治(15%)癌症的前瞻性患儿的肿瘤和种系基因组进行了检测,未对肿瘤类型进行选择。86%的患者携带诊断(53%)、预后(57%)、治疗相关(25%)和/或癌症易感性(18%)变异。纳入 WGS 能够检测到激活基因融合和增强子劫持(分别为 36%和 8%的肿瘤)、小的内含子缺失(15%的肿瘤)和突变特征,揭示了致病性变异的影响。对配对的肿瘤-正常数据的评估显示,55%的致病性种系变异与肿瘤的发展有关。这项研究表明了一种三平台方法的强大功能,该方法结合了 WGS,可以对新诊断的以及复发/难治性儿科癌症进行全面的基因组变异的检测和解释。

意义

儿科癌症是由多种基因组病变驱动的,测序已被证明在评估高危和复发/难治性病例时非常有用。我们表明,肿瘤和配对正常组织的 WGS、WES 和 RNA-seq 的联合使用,可以识别和描述儿科癌症全谱中的遗传驱动因素。本文在本期的重点文章中进行了介绍,第 2945 页。

https://cdn.ncbi.nlm.nih.gov/pmc/blobs/2faf/9414289/120d179eb6c6/3008fig1.jpg

文献AI研究员

20分钟写一篇综述,助力文献阅读效率提升50倍。

立即体验

用中文搜PubMed

大模型驱动的PubMed中文搜索引擎

马上搜索

文档翻译

学术文献翻译模型,支持多种主流文档格式。

立即体验