Suppr超能文献

SLC39A5 功能障碍可损害高度近视发病过程中的细胞外基质合成。

SLC39A5 dysfunction impairs extracellular matrix synthesis in high myopia pathogenesis.

机构信息

Center for Medical Genetics & Hunan Key Laboratory of Medical Genetics, School of Life Sciences, Central South University, Changsha, Hunan, China.

Department of Critical Care Medicine, Shenzhen Third People's Hospital, Shenzhen, Guangdong, China.

出版信息

J Cell Mol Med. 2021 Sep;25(17):8432-8441. doi: 10.1111/jcmm.16803. Epub 2021 Jul 24.

Abstract

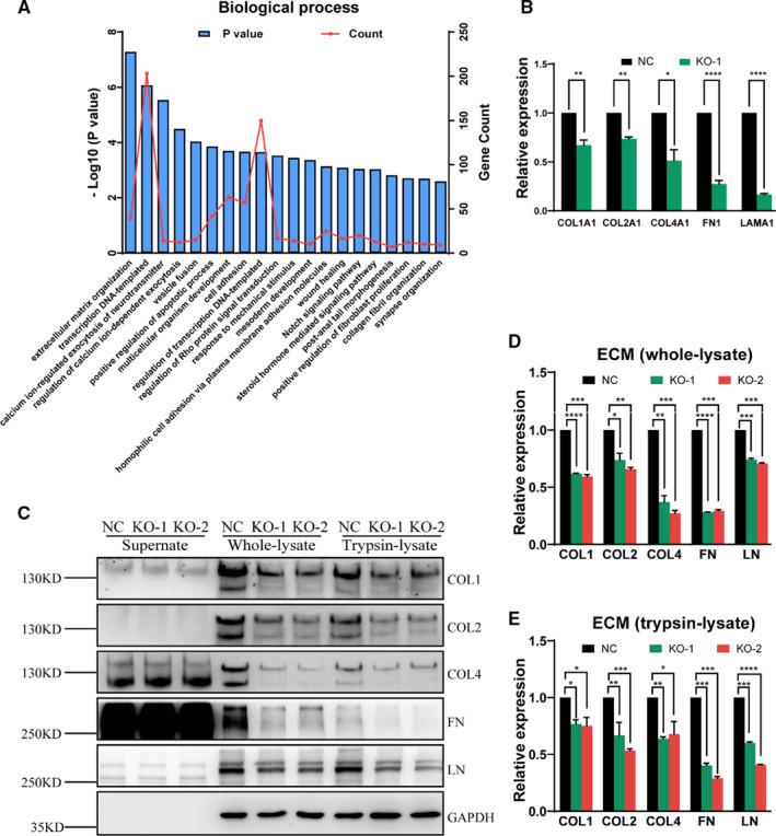
High myopia is one of the leading causes of visual impairment worldwide with high heritability. We have previously identified the genetic contribution of SLC39A5 to nonsyndromic high myopia and demonstrated that disease-related mutations of SLC39A5 dysregulate the TGF-β pathway. In this study, the mechanisms underlying SLC39A5 involvement in the pathogenesis of high myopia are determined. We observed the morphogenesis and migration abnormalities of the SLC39A5 knockout (KO) human embryonic kidney cells (HEK293) and found a significant injury of ECM constituents. RNA-seq and qRT-PCR revealed the transcription decrease in COL1A1, COL2A1, COL4A1, FN1 and LAMA1 in the KO cells. Further, we demonstrated that TGF-β signalling, the regulator of ECM, was inhibited in SLC39A5 depletion situation, wherein the activation of receptor Smads (R-Smads) via phosphorylation was greatly blocked. SLC39A5 re-expression reversed the phenotype of TGF-β signalling and ECM synthesis in the KO cells. The fact that TGF-β signalling was zinc-regulated and that SLC39A5 was identified as a zinc transporter urged us to check the involvement of intracellular zinc in TGF-β signalling impairment. Finally, we determined that insufficient zinc chelation destabilized Smad proteins, which naturally inhibited TGF-β signalling. Overall, the SLC39A5 depletion-induced zinc deficiency destabilized Smad proteins, which inhibited the TGF-β signalling and downstream ECM synthesis, thus contributing to the pathogenesis of high myopia. This discovery provides a deep insight into myopic development.

摘要

高度近视是全球导致视力损害的主要原因之一,具有高度遗传性。我们之前已经确定了 SLC39A5 对非综合征性高度近视的遗传贡献,并证明 SLC39A5 的疾病相关突变会使 TGF-β 通路失调。在这项研究中,确定了 SLC39A5 参与高度近视发病机制的机制。我们观察到 SLC39A5 敲除 (KO) 人胚肾细胞 (HEK293) 的形态发生和迁移异常,并发现细胞外基质成分有明显损伤。RNA-seq 和 qRT-PCR 显示 KO 细胞中 COL1A1、COL2A1、COL4A1、FN1 和 LAMA1 的转录减少。此外,我们证明 TGF-β 信号通路(细胞外基质的调节剂)在 SLC39A5 耗竭情况下受到抑制,其中通过磷酸化激活受体 Smads (R-Smads) 受到极大抑制。SLC39A5 的重新表达逆转了 KO 细胞中 TGF-β 信号和细胞外基质合成的表型。TGF-β 信号受锌调节,并且 SLC39A5 被鉴定为锌转运体,这促使我们检查细胞内锌在 TGF-β 信号受损中的作用。最后,我们确定了锌螯合不足会使 Smad 蛋白不稳定,从而自然抑制 TGF-β 信号。总之,SLC39A5 耗竭诱导的锌缺乏使 Smad 蛋白不稳定,从而抑制 TGF-β 信号及其下游细胞外基质合成,导致高度近视的发病机制。这一发现为近视的发展提供了更深入的认识。

https://cdn.ncbi.nlm.nih.gov/pmc/blobs/9bfd/8419198/4e439139647d/JCMM-25-8432-g003.jpg

文献AI研究员

20分钟写一篇综述,助力文献阅读效率提升50倍。

立即体验

用中文搜PubMed

大模型驱动的PubMed中文搜索引擎

马上搜索

文档翻译

学术文献翻译模型,支持多种主流文档格式。

立即体验