Suppr超能文献

ILC2s 通过控制内脏脂肪中饱和脂肪酸的吸收来改善葡萄糖代谢。

ILC2s Improve Glucose Metabolism Through the Control of Saturated Fatty Acid Absorption Within Visceral Fat.

机构信息

Department of Endocrinology and Metabolism, Kyoto Prefectural University of Medicine, Graduate School of Medical Science, Kyoto, Japan.

Department of Pediatrics, Kyoto Prefectural University of Medicine, Graduate School of Medical Science, Kyoto, Japan.

出版信息

Front Immunol. 2021 Jul 9;12:669629. doi: 10.3389/fimmu.2021.669629. eCollection 2021.

Abstract

BACKGROUND AND AIMS

Group 2 innate lymphoid cells (ILC2s) have been implicated in the regulation of metabolic homeostasis in mice.

METHODS

In this study, the role of ILC2s in white adipose tissue (WAT) was investigated using ST2, an IL-33 receptor that is expressed on ILC2 knockout mice.

RESULTS

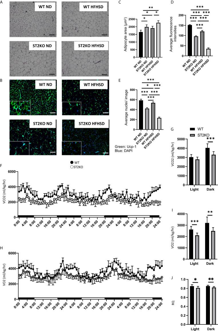
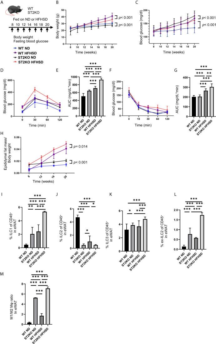
The deficiency of ST2 decreased ILC2s in WAT, whereas ex-ILC2, which acquired group 1 innate lymphoid cell (ILC1)-like traits, was increased. This led to significant metabolic disorders such as visceral fat obesity, decreased browning in WAT, reduction of energy metabolism, and impaired glucose tolerance, compared to wild type (WT) mice. Those metabolic abnormalities of ST2-knockout (ST2KO) mice were not ameliorated by IL-33 administration, but impaired glucose tolerance and visceral fat obesity were significantly improved by transplantation of ILCs from the bone marrow of WT mice. The relative expression of in WAT increased due to the deficiency of ST2, and the storage of saturated fatty acids in WAT of ST2KO mice was significantly higher than that of WT mice. Moreover, saturated fatty acids aggravated the chronic inflammation in adipocytes, promoted the differentiation of M1-like macrophages, and inhibited that of M2-like macrophages.

CONCLUSIONS

Our results indicated that ILC2 regulates diet-induced obesity and chronic inflammation through the regulation of saturated fatty acid absorption in visceral adipose tissue.

摘要

背景与目的

2 型固有淋巴细胞 (ILC2) 已被牵涉到调节小鼠的代谢稳态。

方法

在这项研究中,通过 ST2(一种在 ILC2 敲除小鼠中表达的 IL-33 受体)来研究 ILC2 在白色脂肪组织 (WAT) 中的作用。

结果

ST2 的缺乏减少了 WAT 中的 ILC2,而获得 1 型固有淋巴细胞 (ILC1)样特征的前 ILC2 增加。与野生型 (WT) 小鼠相比,这导致了明显的代谢紊乱,如内脏脂肪肥胖、WAT 褐变减少、能量代谢减少和葡萄糖耐量受损。与 WT 小鼠相比,ST2 敲除 (ST2KO) 小鼠的这些代谢异常不能通过 IL-33 给药得到改善,但通过移植 WT 小鼠骨髓中的 ILC 可以显著改善葡萄糖耐量受损和内脏脂肪肥胖。由于 ST2 的缺乏,WAT 中 的相对表达增加,并且 ST2KO 小鼠 WAT 中饱和脂肪酸的储存明显高于 WT 小鼠。此外,饱和脂肪酸加重了脂肪细胞的慢性炎症,促进了 M1 样巨噬细胞的分化,并抑制了 M2 样巨噬细胞的分化。

结论

我们的结果表明,ILC2 通过调节内脏脂肪组织中饱和脂肪酸的吸收来调节饮食诱导的肥胖和慢性炎症。

https://cdn.ncbi.nlm.nih.gov/pmc/blobs/dd2c/8300428/7b3ed992338c/fimmu-12-669629-g001.jpg

文献AI研究员

20分钟写一篇综述,助力文献阅读效率提升50倍。

立即体验

用中文搜PubMed

大模型驱动的PubMed中文搜索引擎

马上搜索

文档翻译

学术文献翻译模型,支持多种主流文档格式。

立即体验