Suppr超能文献

泛癌症分析 CD161,一种潜在的新免疫检查点。

A Pan-Cancer Analysis of CD161, a Potential New Immune Checkpoint.

机构信息

Department of Radiation Oncology, Nanfang Hospital, Southern Medical University, Guangzhou, China.

National Cancer Center/National Clinical Research Center for Cancer/Cancer Hospital, Chinese Academy of Medical Sciences and Peking Union Medical College, Beijing, China.

出版信息

Front Immunol. 2021 Jul 9;12:688215. doi: 10.3389/fimmu.2021.688215. eCollection 2021.

Abstract

BACKGROUND

CD161, encoded by killer cell lectin-like receptor B1 gene, is a newly reported candidate inhibitor of tumour-infiltrating T cells. Antibody-mediated CD161 blockade enhances T cell-mediated killing of cancer cells and in several tumour types. We evaluated the role of CD161 using The Cancer Genome Atlas (TCGA) Pan-Cancer Data.

METHODS

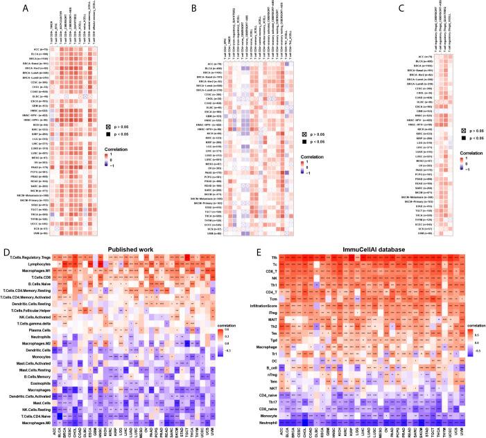
CD161 expression was analysed using RNAseq data from TCGA and the Genotype-Tissue Expression (GTEx) database. HPA, GeneCards, and String database were used to explore the protein information of CD161. The prognostic value of CD161 was analysed using clinical survival data from the TCGA. Enrichment analysis of CD161 was conducted using the R package "clusterProfiler". We downloaded the immune cell infiltration score of TCGA samples from published articles and online databases and performed a correlation analysis between immune cell infiltration levels and CD161 expression. We further assessed the association between CD161 and immune checkpoints, immune activating genes, immunosuppressive genes, chemokines, and chemokine receptors.

FINDINGS

CD161 was differentially expressed and predicted better survival status in most tumour types in TCGA. In addition, CD161 expression was significantly associated with immunoregulatory interactions between lymphoid and non-lymphoid cells. CD161 expression was closely correlated with T cell infiltration, immune checkpoints, immune activating genes, immunosuppressive genes, chemokines, and chemokine receptors.

INTERPRETATION

Our results suggest that CD161 is a potential cancer biomarker. CD161 might synergize with other immune checkpoints to regulate the immune microenvironment, which could be applied in the development of new-targeted drugs for immunotherapy.

FUNDING

This work was supported by the National Nature Science Foundation of China (grant numbers 81773008, 81672756, 81872399, 81972897), the Guangdong Province Universities and Colleges Pearl River Scholar Funded Scheme (2015), the Natural Science Foundation of Guangdong Province (grant number 2017A030311023), the Local Innovative and Research Teams Project of Guangdong Pearl River Talents Program: 2017BT01S131 and the Guangzhou Technology Project (grant number 201804010044), National Key R&D Program of China (Grant Nos. 2020YFC2006400), Key-Area Research and Development Program of Guangdong Province (2019B020227004).

摘要

背景

CD161 由杀伤细胞凝集素样受体 B1 基因编码,是一种新报道的肿瘤浸润 T 细胞抑制剂候选物。抗体介导的 CD161 阻断增强了 T 细胞对癌细胞的杀伤作用,并在几种肿瘤类型中得到了验证。我们使用癌症基因组图谱(TCGA)泛癌数据评估了 CD161 的作用。

方法

使用来自 TCGA 和基因型组织表达(GTEx)数据库的 RNAseq 数据分析 CD161 的表达。使用 HPA、GeneCards 和 String 数据库探索 CD161 的蛋白信息。使用 TCGA 的临床生存数据分析 CD161 的预后价值。使用 R 包“clusterProfiler”进行 CD161 的富集分析。我们从已发表的文章和在线数据库中下载 TCGA 样本的免疫细胞浸润评分,并进行免疫细胞浸润水平与 CD161 表达之间的相关性分析。我们进一步评估了 CD161 与免疫检查点、免疫激活基因、免疫抑制基因、趋化因子和趋化因子受体之间的关系。

结果

在 TCGA 中的大多数肿瘤类型中,CD161 的表达存在差异,并且预测其生存状况较好。此外,CD161 的表达与淋巴和非淋巴细胞之间的免疫调节相互作用显著相关。CD161 的表达与 T 细胞浸润、免疫检查点、免疫激活基因、免疫抑制基因、趋化因子和趋化因子受体密切相关。

结论

我们的研究结果表明 CD161 是一种潜在的癌症生物标志物。CD161 可能与其他免疫检查点协同作用,调节免疫微环境,这可能应用于免疫治疗的新靶向药物的开发。

资助

本研究得到了国家自然科学基金(批准号:81773008、81672756、81872399、81972897)、广东省高等学校珠江学者岗位计划(2015)、广东省自然科学基金(批准号:2017A030311023)、广东珠江人才计划科技创新领军人才团队项目(2017BT01S131)和广州市科技计划(批准号:201804010044)、国家重点研发计划(批准号:2020YFC2006400)、广东省重点领域研发计划(2019B020227004)的资助。

https://cdn.ncbi.nlm.nih.gov/pmc/blobs/3619/8299557/e69ee95caf78/fimmu-12-688215-g001.jpg

文献AI研究员

20分钟写一篇综述,助力文献阅读效率提升50倍。

立即体验

用中文搜PubMed

大模型驱动的PubMed中文搜索引擎

马上搜索

文档翻译

学术文献翻译模型,支持多种主流文档格式。

立即体验