Suppr超能文献

完全发育的块根转录组分析中的季节性变化丰富了基本代谢途径和植物激素信号传导中的候选基因。

Seasonal Variation in Transcriptomic Profiling of Fully Developed Tuberous Roots Enriches Candidate Genes in Essential Metabolic Pathways and Phytohormone Signaling.

作者信息

Xiang Qianqian, Hu Siyuan, Ligaba-Osena Ayalew, Yang Jiayao, Tong Fudan, Guo Wanli

机构信息

Department of Biotechnology, College of Life Sciences and Medicine, Zhejiang Sci-Tech University, Hangzhou, China.

Laboratory of Plant Molecular Biology and Biotechnology, Department of Biology, The University of North Carolina at Greensboro, Greensboro, NC, United States.

出版信息

Front Plant Sci. 2021 Jul 9;12:659645. doi: 10.3389/fpls.2021.659645. eCollection 2021.

Abstract

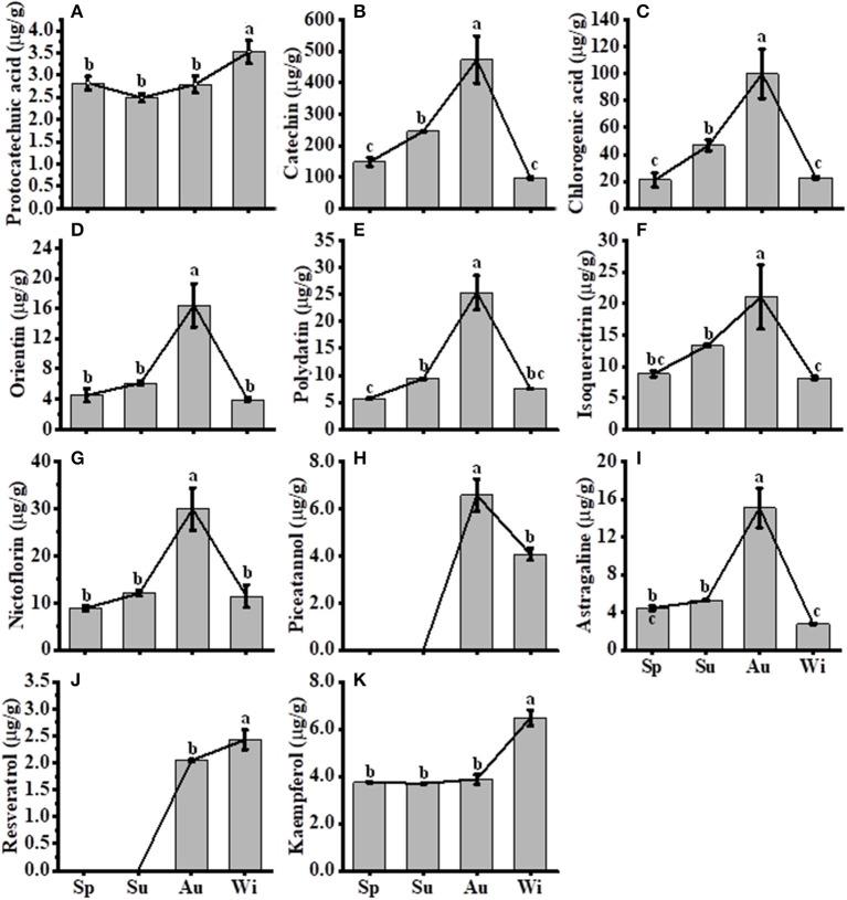
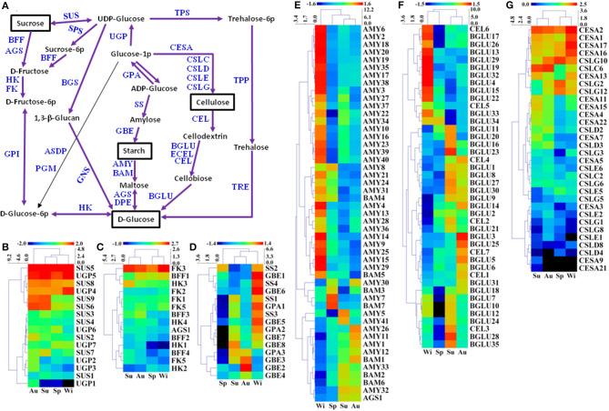
Diels et Gilg (Sanyeqing, SYQ) is a perennial climbing liana and an endemic plant to southern China. Its tuberous roots (TRs) are used in traditional Chinese medicine for treating some diseases such as high fever, pneumonia, asthma, hepatitis, and cancers. However, the mechanisms underlying the development of TR and the content of flavonoids and phenylpropanoids (FPs) are not well-understood. In this study, we performed a transcriptomic analysis of 12 fully developed TR (FD-TR) samples harvested in four seasons [spring (Sp), summer (Su), autumn (Au), and winter (Wi)] using the RNA-Sequencing (RNA-Seq). We obtained a total of 78.54 Gb raw data and 65,578 unigenes. Then, the unigenes were annotated by using six databases such as non-redundant protein database (NR), Pfam, eggNOG, SWISSProt, Kyoto Encyclopedia of Genes and Genomes (KEGG), and gene ontology (GO). The transcriptomic profiling showed closer relationships between the samples obtained in Su and Au than those obtained in Sp and Wi based on the results of both total unigenes and differentially expressed genes (DEGs). Three pathways, including the biosynthesis of FPs, metabolism of starch and sucrose, and signaling of phytohormones, were highly enriched, suggesting a gene-level seasonal variation. Based on the numbers of DEGs, brassinosteroid (BR) signal transduction factors appeared to play a key role in modulating the development of TRs while most of the auxin signaling genes were mainly activated in Wi and Sp FD-TRs. Most genes in the biosynthesis and biodegradation of starch and biodegradation of cellulose were activated in Wi FD-TRs. As determined by the high performance liquid chromatography (HPLC) and aluminum nitrate colorimetric method, the contents of total flavonoids and most detected FP components increased from Sp to Au but decreased in Wi. Enhanced expression levels of some genes in the biosynthetic pathways of FPs were detected in Su and Au samples, which corroborated well with metabolite content. Our findings provide the first transcriptomic and biochemical data on a seasonal variation in the composition of medically important metabolites in SYQ FD-TRs.

摘要

薯蓣(Diels et Gilg,三叶薯蓣,SYQ)是一种多年生攀援藤本植物,为中国南方特有的植物。其块根用于传统中药,可治疗一些疾病,如高热、肺炎、哮喘、肝炎和癌症。然而,块根发育以及黄酮类化合物和苯丙素类化合物(FPs)含量的潜在机制尚未完全清楚。在本研究中,我们使用RNA测序(RNA-Seq)对在四个季节(春季(Sp)、夏季(Su)、秋季(Au)和冬季(Wi))采集的12个完全发育的块根(FD-TR)样本进行了转录组分析。我们共获得78.54 Gb原始数据和65,578个单基因。然后,使用非冗余蛋白质数据库(NR)、Pfam、eggNOG、SWISSProt、京都基因与基因组百科全书(KEGG)和基因本体(GO)等六个数据库对单基因进行注释。基于总单基因和差异表达基因(DEGs)的结果,转录组分析表明,与春季和冬季采集的样本相比,夏季和秋季采集的样本之间的关系更为密切。包括FPs生物合成、淀粉和蔗糖代谢以及植物激素信号传导在内的三条途径高度富集,表明存在基因水平的季节性变化。基于DEGs的数量,油菜素内酯(BR)信号转导因子似乎在调节块根发育中起关键作用,而大多数生长素信号基因主要在冬季和春季的FD-TR中被激活。淀粉生物合成和生物降解以及纤维素生物降解中的大多数基因在冬季的FD-TR中被激活。通过高效液相色谱(HPLC)和硝酸铝比色法测定,总黄酮和大多数检测到的FP成分的含量从春季到秋季增加,但在冬季减少。在夏季和秋季样本中检测到FPs生物合成途径中一些基因的表达水平增强,这与代谢物含量很好地吻合。我们的研究结果提供了关于SYQ FD-TR中具有医学重要性的代谢物组成季节性变化的首个转录组和生化数据。

https://cdn.ncbi.nlm.nih.gov/pmc/blobs/7c93/8300961/29bb13717543/fpls-12-659645-g0001.jpg

文献AI研究员

20分钟写一篇综述,助力文献阅读效率提升50倍。

立即体验

用中文搜PubMed

大模型驱动的PubMed中文搜索引擎

马上搜索

文档翻译

学术文献翻译模型,支持多种主流文档格式。

立即体验