Suppr超能文献

分析猪胚胎发育过程中骨骼肌生长过程中长基因间非编码 RNA 的转录组特征。

Analysis of long intergenic non-coding RNAs transcriptomic profiling in skeletal muscle growth during porcine embryonic development.

机构信息

Key Laboratory of Agricultural Animal Genetics, Breeding, and Reproduction of the Ministry of Education and Key Laboratory of Swine Genetics and Breeding of the Ministry of Agriculture, Huazhong Agricultural University, Wuhan, 430070, China.

Guangxi Yangxiang Co., Ltd. Production Center, Guigang, 537131, China.

出版信息

Sci Rep. 2021 Jul 27;11(1):15240. doi: 10.1038/s41598-021-94014-w.

Abstract

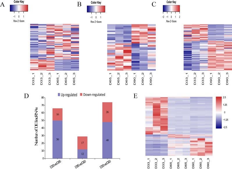
Skeletal muscle growth plays a critical role during porcine muscle development stages. Genome-wide transcriptome analysis reveals that long intergenic non-coding RNAs (lincRNAs) are implicated as crucial regulator involving in epigenetic regulation. However, comprehensive analysis of lincRNAs in embryonic muscle development stages remain still elusive. Here, we investigated the transcriptome profiles of Duroc embryonic muscle tissues from days 33, 65, and 90 of gestation using RNA-seq, and 228 putative lincRNAs were identified. Moreover, these lincRNAs exhibit the characteristics of shorter transcripts length, longer exons, less exon numbers and lower expression level compared with protein-coding transcripts. Expression profile analysis showed that a total of 120 lincRNAs and 2638 mRNAs were differentially expressed. In addition, we also performed quantitative trait locus (QTL) mapping analysis for differentially expressed lincRNAs (DE lincRNAs), 113 of 120 DE lincRNAs were localized on 2200 QTLs, we observed many QTLs involved in growth and meat quality traits. Furthermore, we predicted potential target genes of DE lincRNAs in cis or trans regulation. Gene ontology and pathway analysis reveals that potential targets of DE lincRNAs mostly were enriched in the processes and pathways related to tissue development, MAPK signaling pathway, Wnt signaling pathway, TGF-beta signaling pathway and insulin signaling pathway, which involved in skeletal muscle physiological functions. Based on cluster analysis, co-expression network analysis of DE lincRNAs and their potential target genes indicated that DE lincRNAs highly regulated protein-coding genes associated with skeletal muscle development. In this study, many of the DE lincRNAs may play essential roles in pig muscle growth and muscle mass. Our study provides crucial information for further exploring the molecular mechanisms of lincRNAs during skeletal muscle development.

摘要

骨骼肌生长在猪肌肉发育阶段起着至关重要的作用。全基因组转录组分析表明,长链非编码 RNA(lncRNA)作为涉及表观遗传调控的关键调节因子被认为具有重要作用。然而,胚胎肌肉发育阶段 lincRNA 的综合分析仍然难以捉摸。在这里,我们使用 RNA-seq 研究了杜洛克胚胎肌肉组织在妊娠第 33、65 和 90 天的转录组图谱,鉴定出 228 个推定的 lincRNA。此外,这些 lincRNA 表现出较短的转录本长度、较长的外显子、较少的外显子数量和较低的表达水平的特征,与蛋白质编码转录本相比。表达谱分析显示,共有 120 个 lincRNA 和 2638 个 mRNA 表达差异。此外,我们还对差异表达的 lincRNA(DE lincRNA)进行了数量性状基因座(QTL)定位分析,120 个 DE lincRNA 中的 113 个定位于 2200 个 QTL 上,我们观察到许多 QTL 涉及生长和肉质性状。此外,我们还预测了 cis 或 trans 调控的 DE lincRNA 的潜在靶基因。GO 和通路分析表明,DE lincRNA 的潜在靶基因主要富集在与组织发育、MAPK 信号通路、Wnt 信号通路、TGF-β信号通路和胰岛素信号通路相关的过程和通路中,这些通路参与了骨骼肌的生理功能。基于聚类分析,DE lincRNA 及其潜在靶基因的共表达网络分析表明,DE lincRNA 高度调节与骨骼肌发育相关的蛋白质编码基因。在这项研究中,许多 DE lincRNA 可能在猪肌肉生长和肌肉质量中发挥重要作用。我们的研究为进一步探索 lincRNA 在骨骼肌发育过程中的分子机制提供了重要信息。

https://cdn.ncbi.nlm.nih.gov/pmc/blobs/71b0/8316452/62580c2c0af9/41598_2021_94014_Fig1_HTML.jpg

文献AI研究员

20分钟写一篇综述,助力文献阅读效率提升50倍。

立即体验

用中文搜PubMed

大模型驱动的PubMed中文搜索引擎

马上搜索

文档翻译

学术文献翻译模型,支持多种主流文档格式。

立即体验