Suppr超能文献

通过基因组转录组分析和亚洲癌症知识库对胆管癌进行可操作性评估。

Actionability evaluation of biliary tract cancer by genome transcriptome analysis and Asian cancer knowledgebase.

作者信息

Okawa Yuki, Ebata Nobutaka, Kim Nayoung K D, Fujita Masashi, Maejima Kazuhiro, Sasagawa Shota, Nakamura Toru, Park Woong-Yang, Hirano Satoshi, Nakagawa Hidewaki

机构信息

Laboratory for Cancer Genomics, RIKEN Center for Integrative Medical Sciences, Yokohama, Japan.

Department of Gastroenterological Surgery II, Hokkaido University Faculty of Medicine, Sapporo, Japan.

出版信息

Oncotarget. 2021 Jul 20;12(15):1540-1552. doi: 10.18632/oncotarget.28021.

Abstract

INTRODUCTION

Treatment options for biliary tract cancer (BTC) are very limited. It is necessary to investigate actionable genes and candidate drugs using a sophisticated knowledgebase (KB) and characterize BTCs immunologically for evaluating the actionability of molecular and immune therapies.

MATERIALS AND METHODS

The genomic and transcriptome data of 219 patients with BTC who underwent surgery were analyzed. Actionable mutations and candidate drugs were annotated using the largest available KB of the Asian population (CancerSCAN). Predictive biomarkers of immune checkpoint inhibitors were analyzed using DNA and RNA sequencing data.

RESULTS

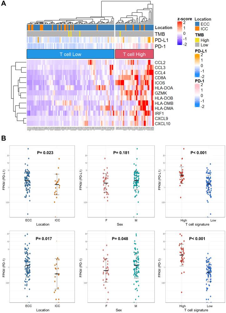
Twenty-two actionable genes and 43 candidate drugs were annotated in 74 patients (33.8%). The most frequent actionable genes were (7.3%), (6.8%), (6.4%). , , and mutations were most frequently identified in case of intrahepatic cholangiocarcinoma. and mutations were associated with significantly shorter overall survival. and expression was significantly higher in case of extrahepatic cholangiocarcinoma and T-cell-high expression. In total, 49.7% of cases were evaluated as having actionability for molecular therapy or immune checkpoint inhibitors.

CONCLUSIONS

Identifying actionable genes and candidate drugs using the KB contribute to the development of therapeutic drugs and personalized treatment for BTC.

摘要

引言

胆管癌(BTC)的治疗选择非常有限。有必要利用完善的知识库(KB)研究可操作基因和候选药物,并从免疫学角度对BTC进行特征分析,以评估分子疗法和免疫疗法的可行性。

材料与方法

分析了219例接受手术的BTC患者的基因组和转录组数据。使用亚洲人群最大可用知识库(CancerSCAN)注释可操作突变和候选药物。利用DNA和RNA测序数据分析免疫检查点抑制剂的预测生物标志物。

结果

74例患者(33.8%)中注释出22个可操作基因和43种候选药物。最常见的可操作基因是 (7.3%)、 (6.8%)、 (6.4%)。 、 和 突变在肝内胆管癌中最常被发现。 和 突变与总生存期显著缩短相关。在肝外胆管癌和T细胞高表达的情况下, 和 的表达显著更高。总体而言,49.7%的病例被评估为对分子疗法或免疫检查点抑制剂具有可行性。

结论

利用知识库识别可操作基因和候选药物有助于胆管癌治疗药物的开发和个性化治疗。

https://cdn.ncbi.nlm.nih.gov/pmc/blobs/46f1/8310666/4f53a102bee1/oncotarget-12-1540-g001.jpg

文献AI研究员

20分钟写一篇综述,助力文献阅读效率提升50倍。

立即体验

用中文搜PubMed

大模型驱动的PubMed中文搜索引擎

马上搜索

文档翻译

学术文献翻译模型,支持多种主流文档格式。

立即体验