Suppr超能文献

RNA 结合蛋白 IGF2BP3 对于 MLL-AF4 介导的白血病发生至关重要。

The RNA-binding protein IGF2BP3 is critical for MLL-AF4-mediated leukemogenesis.

机构信息

Department of Pathology & Laboratory Medicine, David Geffen School of Medicine, UCLA, Los Angeles, CA, 90095, USA.

Molecular, Cellular, and Integrative Physiology Interdepartmental Ph.D. Program, UCLA, Los Angeles, CA, 90095, USA.

出版信息

Leukemia. 2022 Jan;36(1):68-79. doi: 10.1038/s41375-021-01346-7. Epub 2021 Jul 29.

Abstract

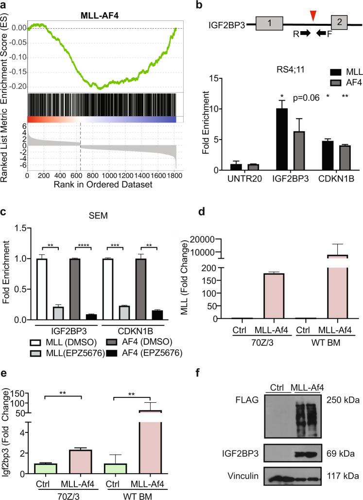
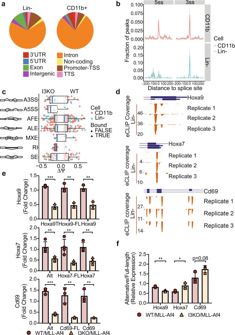
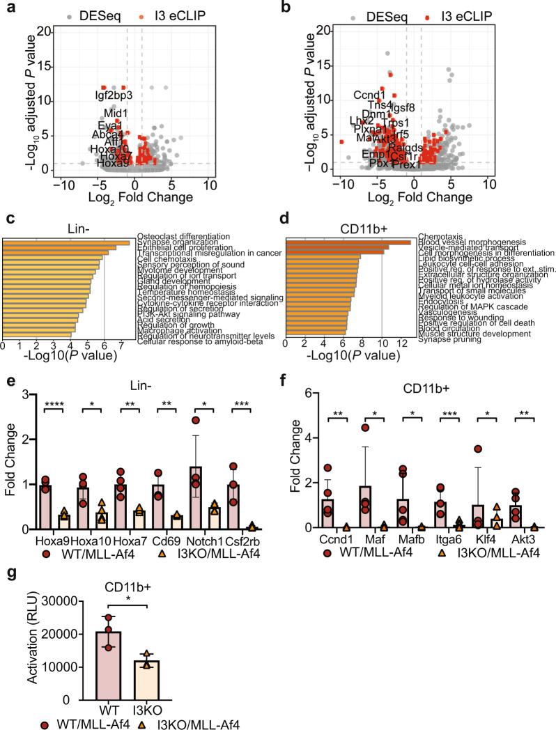
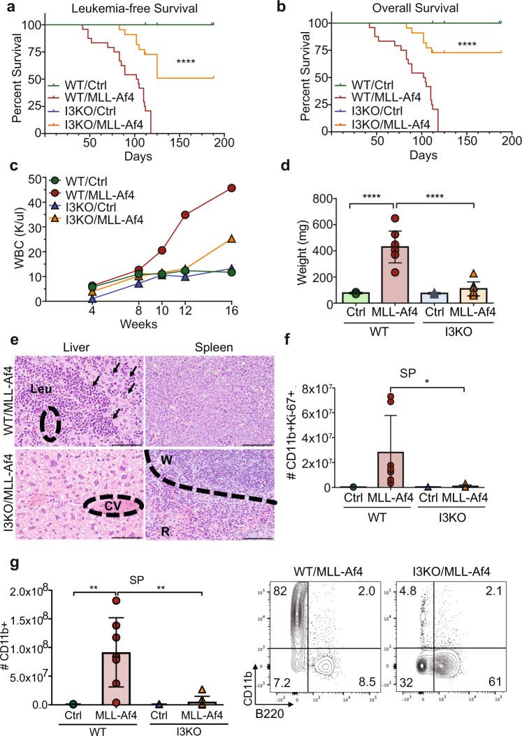
Despite recent advances in therapeutic approaches, patients with MLL-rearranged leukemia still have poor outcomes. Here, we find that the RNA-binding protein IGF2BP3, which is overexpressed in MLL-translocated leukemia, strongly amplifies MLL-Af4-mediated leukemogenesis. Deletion of Igf2bp3 significantly increases the survival of mice with MLL-Af4-driven leukemia and greatly attenuates disease, with a minimal impact on baseline hematopoiesis. At the cellular level, MLL-Af4 leukemia-initiating cells require Igf2bp3 for their function in leukemogenesis. At the molecular level, IGF2BP3 regulates a complex posttranscriptional operon governing leukemia cell survival and proliferation. IGF2BP3-targeted mRNA transcripts include important MLL-Af4-induced genes, such as those in the Hoxa locus, and the Ras signaling pathway. Targeting of transcripts by IGF2BP3 regulates both steady-state mRNA levels and, unexpectedly, pre-mRNA splicing. Together, our findings show that IGF2BP3 represents an attractive therapeutic target in this disease, providing important insights into mechanisms of posttranscriptional regulation in leukemia.

摘要

尽管在治疗方法上取得了一些进展,但 MLL 重排白血病患者的预后仍然很差。在这里,我们发现,在 MLL 易位白血病中过表达的 RNA 结合蛋白 IGF2BP3 强烈扩增了 MLL-Af4 介导的白血病发生。Igf2bp3 的缺失显著增加了 MLL-Af4 驱动的白血病小鼠的存活率,并大大减轻了疾病,对基线造血的影响最小。在细胞水平上,MLL-Af4 白血病起始细胞在白血病发生中需要 Igf2bp3 发挥其功能。在分子水平上,IGF2BP3 调节一个复杂的转录后操纵子,控制白血病细胞的存活和增殖。IGF2BP3 靶向的 mRNA 转录本包括重要的 MLL-Af4 诱导基因,如 Hoxa 基因座和 Ras 信号通路。IGF2BP3 对转录本的靶向调节既影响稳态 mRNA 水平,也影响意想不到的前体 mRNA 剪接。总之,我们的研究结果表明,IGF2BP3 是该疾病有吸引力的治疗靶点,为白血病中转录后调控机制提供了重要的见解。

https://cdn.ncbi.nlm.nih.gov/pmc/blobs/3f6b/8727287/107e48e12b9e/41375_2021_1346_Fig1_HTML.jpg

文献AI研究员

20分钟写一篇综述,助力文献阅读效率提升50倍。

立即体验

用中文搜PubMed

大模型驱动的PubMed中文搜索引擎

马上搜索

文档翻译

学术文献翻译模型,支持多种主流文档格式。

立即体验