Suppr超能文献

免疫检查点治疗后中度至重度免疫相关不良事件再挑战时,泌尿生殖系统癌症患者的持久应答。

Durable responses in patients with genitourinary cancers following immune checkpoint therapy rechallenge after moderate-to-severe immune-related adverse events.

机构信息

Department of Genitourinary Medical Oncology, The University of Texas MD Anderson Cancer Center, Houston, Texas, USA.

Department of Internal Medicine, The University of Texas Health Science Center at Houston, Houston, Texas, USA.

出版信息

J Immunother Cancer. 2021 Jul;9(7). doi: 10.1136/jitc-2021-002850.

Abstract

BACKGROUND

Immune checkpoint therapy (ICT) prolongs survival in subsets of patients with cancer but can also trigger immune-related adverse events (irAEs) requiring treatment discontinuation. Recent studies have investigated safety of ICT rechallenge after irAEs, and evidence suggests that rechallenge may be associated with improved antitumor responses. However, data are limited on response duration after ICT rechallenge, particularly after severe irAEs.

OBJECTIVE

To evaluate safety and efficacy of ICT rechallenge after moderate-to-severe irAEs in patients with renal cell carcinoma (RCC), urothelial carcinoma (UC), and prostate cancer.

METHODS

In this retrospective cohort study, medical records from September 25, 2013, to June 1, 2020, for patients with genitourinary (GU) cancers at MD Anderson Cancer Center who were rechallenged with the same or different ICT following irAEs were reviewed. Demographics, ICT exposure, irAEs (grade and treatment), ICT discontinuation or rechallenge, rates of subsequent irAEs (new or recurrent) and antitumor activity (objective response rates and response duration) were reviewed.

RESULTS

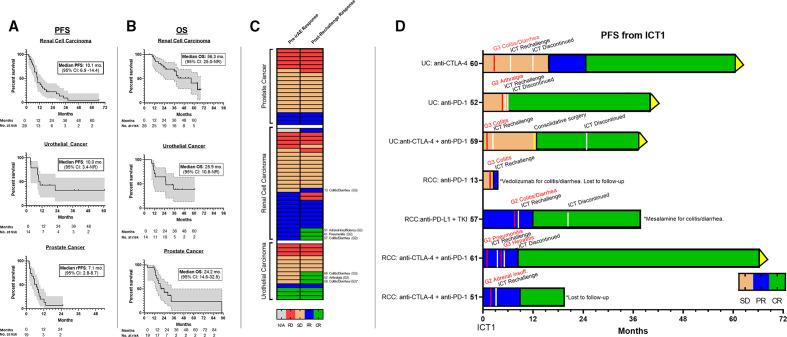
Sixty-one patients with RCC, UC, and prostate cancer were rechallenged with ICT after experiencing 105 total irAEs. Objective response rates after rechallenge, that is, upgrade in response, were 14% in RCC (4/28), 21% in UC (3/14), and 0% in prostate cancer. All seven patients who achieved upgrade in response had initial grade 2 or 3 irAEs. Responses were durable among these seven patients, with median radiographic progression-free survival not reached (range: 3.7-66.4 months) as of the March 8, 2021, data cut-off (median follow-up 40.9 months (95% CI 35.3 to 46.5)). All achieved complete response except one patient who was lost to follow-up. The rate of subsequent grade 3 or 4 irAEs after rechallenge was 30%, with no fatal irAEs. The rate of recrudescence of the same irAE was 26% (16/61). 54% of patients received corticosteroids (33/61), and 21% received targeted immunosuppression (13/61) for the initial irAEs.

CONCLUSIONS AND RELEVANCE

ICT rechallenge after moderate-to-severe irAEs was associated with deep and durable responses in a subset of patients with RCC and UC, with acceptable safety and no fatal events. Strategies to enable ICT resumption after moderate-to-severe irAEs, such targeted immunosuppression, warrant further study.

摘要

背景

免疫检查点疗法 (ICT) 可延长某些癌症患者的生存时间,但也会引发需要停药的免疫相关不良事件 (irAE)。最近的研究调查了 irAE 后 ICT 再挑战的安全性,有证据表明再挑战可能与改善抗肿瘤反应相关。然而,关于 ICT 再挑战后的反应持续时间的数据有限,尤其是在严重 irAE 后。

目的

评估中重度 irAE 后 ICT 再挑战在肾细胞癌 (RCC)、尿路上皮癌 (UC) 和前列腺癌患者中的安全性和疗效。

方法

在这项回顾性队列研究中,对 2013 年 9 月 25 日至 2020 年 6 月 1 日期间在 MD 安德森癌症中心接受 ICT 治疗的泌尿生殖系 (GU) 癌症患者的病历进行了审查,这些患者在 irAE 后接受了相同或不同的 ICT 再挑战。审查了人口统计学特征、ICT 暴露、irAE(等级和治疗)、ICT 停药或再挑战、随后 irAE(新发或复发)和抗肿瘤活性(客观缓解率和缓解持续时间)的发生率。

结果

61 名 RCC、UC 和前列腺癌患者在经历 105 次 irAE 后接受 ICT 再挑战。再挑战后的客观缓解率,即反应升级,RCC 为 14%(28 例中有 4 例),UC 为 21%(14 例中有 3 例),前列腺癌为 0%。所有 7 名反应升级的患者均有初始 2 级或 3 级 irAE。这 7 名患者的反应持续时间较长,截至 2021 年 3 月 8 日数据截止时,中位影像学无进展生存期未达到(范围:3.7-66.4 个月)(中位随访 40.9 个月(95%CI 35.3-46.5))。除 1 名失访患者外,所有患者均获得完全缓解。再挑战后 3 级或 4 级 irAE 的发生率为 30%,无致命 irAE。相同 irAE 复发率为 26%(61 例中有 16 例)。54%的患者(33/61)接受了皮质类固醇治疗,21%的患者(13/61)接受了靶向免疫抑制治疗以治疗初始 irAE。

结论和相关性

irAE 后中重度 ICT 再挑战与 RCC 和 UC 患者亚群的深度和持久反应相关,安全性可接受,无致命事件。启用 irAE 后中重度 ICT 恢复的策略,如靶向免疫抑制治疗,值得进一步研究。

https://cdn.ncbi.nlm.nih.gov/pmc/blobs/e295/8323401/a73d6d88ab99/jitc-2021-002850f01.jpg

文献AI研究员

20分钟写一篇综述,助力文献阅读效率提升50倍。

立即体验

用中文搜PubMed

大模型驱动的PubMed中文搜索引擎

马上搜索

文档翻译

学术文献翻译模型,支持多种主流文档格式。

立即体验