Suppr超能文献

肿瘤类型中 p53 转录反应揭示了受长非编码 RNA 调控的核心和衰老特异性特征。

The p53 transcriptional response across tumor types reveals core and senescence-specific signatures modulated by long noncoding RNAs.

机构信息

Department of Molecular, Cellular, and Developmental Biology, Yale University, New Haven, CT 06511.

Department of Cancer Biology, Abramson Family Cancer Research Institute, Perelman School of Medicine at the University of Pennsylvania, Philadelphia, PA 19104.

出版信息

Proc Natl Acad Sci U S A. 2021 Aug 3;118(31). doi: 10.1073/pnas.2025539118.

Abstract

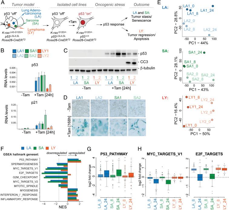
The p53 pathway is a universal tumor suppressor mechanism that limits tumor progression by triggering apoptosis or permanent cell cycle arrest, called senescence. In recent years, efforts to reactivate p53 function in cancer have proven to be a successful therapeutic strategy in murine models and have gained traction with the development of a range of small molecules targeting mutant p53. However, knowledge of the downstream mediators of p53 reactivation in different oncogenic contexts has been limited. Here, we utilized a panel of murine cancer cell lines from three distinct tumor types susceptible to alternative outcomes following p53 restoration to define unique and shared p53 transcriptional signatures. While we found that the majority of p53-bound sites and p53-responsive transcripts are tumor-type specific, analysis of shared targets identified a core signature of genes activated by p53 across all contexts. Furthermore, we identified repression of E2F and Myc target genes as a key feature of senescence. Characterization of p53-induced transcripts revealed core and senescence-specific long noncoding RNAs (lncRNAs) that are predominantly chromatin associated and whose production is coupled to -regulatory activities. Functional investigation of the contributions of p53-induced lncRNAs to p53-dependent outcomes highlighted , the p53-dependent isoform of , as a mediator of p53-dependent senescence via repression. Inhibition of led to decreased activation of senescence markers and increased levels of markers of proliferation. These findings shed light on the core and outcome-specific p53 restoration signatures across different oncogenic contexts and underscore the key role of the p53- regulatory axis in mediating proliferative arrest.

摘要

p53 通路是一种普遍的肿瘤抑制机制,通过触发细胞凋亡或永久性细胞周期停滞(称为衰老)来限制肿瘤的进展。近年来,在小鼠模型中证明了重新激活 p53 功能的努力是一种成功的治疗策略,并随着针对突变 p53 的一系列小分子的开发而得到了关注。然而,不同致癌环境中 p53 再激活的下游介质的知识一直受到限制。在这里,我们利用了一组来自三种不同肿瘤类型的小鼠癌细胞系,这些细胞系在 p53 恢复后易发生不同的结果,以确定独特和共同的 p53 转录特征。虽然我们发现大多数 p53 结合位点和 p53 反应性转录本是肿瘤类型特异性的,但对共同靶点的分析确定了一个核心特征,即 p53 在所有情况下激活的基因。此外,我们发现 E2F 和 Myc 靶基因的抑制是衰老的一个关键特征。p53 诱导的转录本的特征分析揭示了核心和衰老特异性长非编码 RNA(lncRNA),它们主要与染色质相关,其产生与转录调控活性相关。对 p53 诱导的 lncRNA 对 p53 依赖性结果的贡献的功能研究强调了 ,作为 p53 依赖性衰老的中介物,通过 抑制。 抑制导致衰老标志物的激活减少和增殖标志物的水平增加。这些发现阐明了不同致癌环境中核心和结果特异性的 p53 恢复特征,并强调了 p53- 调控轴在介导增殖抑制中的关键作用。

https://cdn.ncbi.nlm.nih.gov/pmc/blobs/8965/8346867/1ed45220373e/pnas.2025539118fig01.jpg

文献AI研究员

20分钟写一篇综述,助力文献阅读效率提升50倍。

立即体验

用中文搜PubMed

大模型驱动的PubMed中文搜索引擎

马上搜索

文档翻译

学术文献翻译模型,支持多种主流文档格式。

立即体验