Suppr超能文献

全基因组鉴定与表征氨基酸多胺有机阳离子转运体家族基因揭示其在褐飞虱繁殖调控中的作用()

Genome-Wide Identification and Characterization of Amino Acid Polyamine Organocation Transporter Family Genes Reveal Their Role in Fecundity Regulation in a Brown Planthopper Species ().

作者信息

Yue Lei, Guan Ziying, Zhong Mingzhao, Zhao Luyao, Pang Rui, Liu Kai

机构信息

Innovative Institute for Plant Health, College of Agriculture and Biology, Zhongkai University of Agriculture and Engineering, Guangzhou, China.

Guangdong Provincial Key Laboratory of Microbial Safety and Health, State Key Laboratory of Applied Microbiology Southern China, Institute of Microbiology, Guangdong Academy of Sciences, Guangzhou, China.

出版信息

Front Physiol. 2021 Jul 14;12:708639. doi: 10.3389/fphys.2021.708639. eCollection 2021.

Abstract

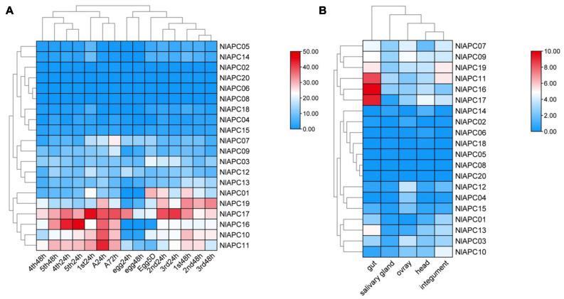
The brown planthopper (BPH), Stål (Hemiptera:Delphacidae), is one of the most destructive pests of rice worldwide. As a sap-feeding insect, the BPH is incapable of synthesizing several amino acids which are essential for normal growth and development. Therefore, the insects have to acquire these amino acids from dietary sources or their endosymbionts, in which amino acid transporters (AATs) play a crucial role by enabling the movement of amino acids into and out of insect cells. In this study, a common amino acid transporter gene family of amino acid/polyamine/organocation (APC) was identified in BPHs and analyzed. Based on a homology search and conserved functional domain recognition, 20 putative APC transporters were identified in the BPH genome. Molecular trait analysis showed that the verified BPH APC family members were highly variable in protein features, conserved motif distribution patterns, and exon/intron organization. Phylogenetic analysis of five hemipteran species revealed an evolutionary pattern of interfamily conservation and lineage-specific expansion of this gene family. Moreover, stage- and tissue-specific expression analysis revealed diverse expression patterns in the 20 BPH APC transporter genes. Lastly, a potential BPH fecundity regulatory gene of was identified and shown to participate in the fecundity regulation through the use of quantitative polymerase chain reaction (qPCR) and RNA inference experiments. Our results provide a basis for further functional investigations of APC transporters in BPH.

摘要

褐飞虱(BPH),斯塔尔(半翅目:飞虱科),是全球最具破坏性的水稻害虫之一。作为一种吸食汁液的昆虫,褐飞虱无法合成几种对正常生长发育至关重要的氨基酸。因此,这种昆虫必须从食物来源或其共生菌中获取这些氨基酸,其中氨基酸转运蛋白(AATs)通过促使氨基酸进出昆虫细胞而发挥关键作用。在本研究中,在褐飞虱中鉴定并分析了一个常见的氨基酸/多胺/有机阳离子(APC)氨基酸转运蛋白基因家族。基于同源性搜索和保守功能域识别,在褐飞虱基因组中鉴定出20个假定的APC转运蛋白。分子特征分析表明,经证实的褐飞虱APC家族成员在蛋白质特征、保守基序分布模式和外显子/内含子组织方面具有高度变异性。对五个半翅目物种的系统发育分析揭示了该基因家族的家族间保守和谱系特异性扩展的进化模式。此外,阶段和组织特异性表达分析揭示了20个褐飞虱APC转运蛋白基因的不同表达模式。最后,通过定量聚合酶链反应(qPCR)和RNA干扰实验,鉴定出一个潜在的褐飞虱繁殖力调控基因,并表明其参与繁殖力调控。我们的结果为进一步研究褐飞虱中APC转运蛋白的功能提供了基础。

https://cdn.ncbi.nlm.nih.gov/pmc/blobs/317e/8316623/38bf8574a457/fphys-12-708639-g001.jpg

文献AI研究员

20分钟写一篇综述,助力文献阅读效率提升50倍。

立即体验

用中文搜PubMed

大模型驱动的PubMed中文搜索引擎

马上搜索

文档翻译

学术文献翻译模型,支持多种主流文档格式。

立即体验