Suppr超能文献

通过与肝癌中的四跨膜蛋白 5(TM4SF5)结合,实现 c-Src 的 N 端非依赖性激活,该激活可被 TM4SF5 C 端肽的应用所阻断。

N-terminus-independent activation of c-Src via binding to a tetraspan(in) TM4SF5 in hepatocellular carcinoma is abolished by the TM4SF5 C-terminal peptide application.

机构信息

Department of Pharmacy, College of Pharmacy, Seoul National University, Seoul 08826, Republic of Korea.

Research Institute of Pharmaceutical Sciences, Seoul National University, Seoul 08826, Republic of Korea.

出版信息

Theranostics. 2021 Jul 6;11(16):8092-8111. doi: 10.7150/thno.58739. eCollection 2021.

Abstract

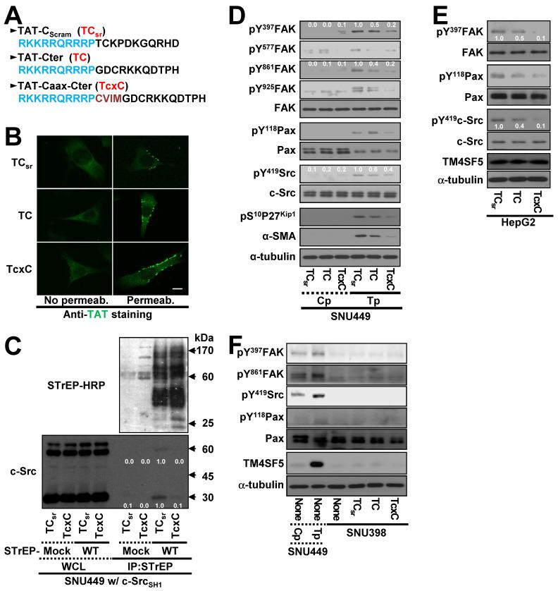
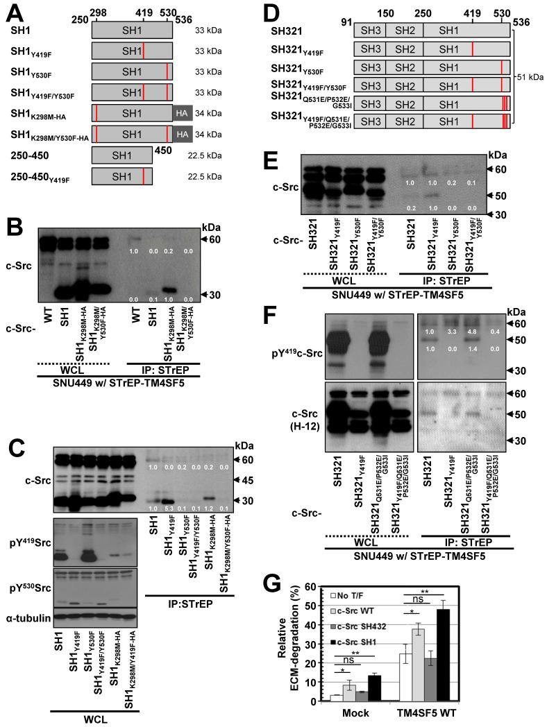
Active c-Src non-receptor tyrosine kinase localizes to the plasma membrane via N-terminal lipid modification. Membranous c-Src causes cancer initiation and progression. Even though transmembrane 4 L six family member 5 (TM4SF5), a tetraspan(in), can be involved in this mechanism, the molecular and structural influence of TM4SF5 on c-Src remains unknown. Here, we investigated molecular and structural details by which TM4SF5 regulated c-Src devoid of its N-terminus and how cell-penetrating peptides were able to interrupt c-Src activation via interference of c-Src-TM4SF5 interaction in hepatocellular carcinoma models. The TM4SF5 C-terminus efficiently bound the c-Src SH1 kinase domain, efficiently to the inactively-closed form. The complex involved protein tyrosine phosphatase 1B able to dephosphorylate Tyr530. The c-Src SH1 domain alone, even in a closed form, bound TM4SF5 to cause c-Src Tyr419 and FAK Y861 phosphorylation. Homology modeling and molecular dynamics simulation studies predicted the directly interfacing residues, which were further validated by mutational studies. Cell penetration of TM4SF5 C-terminal peptides blocked the interaction of TM4SF5 with c-Src and prevented c-Src-dependent tumor initiation and progression . Collectively, these data demonstrate that binding of the TM4SF5 C-terminus to the kinase domain of inactive c-Src leads to its activation. Because this binding can be abolished by cell-penetrating peptides containing the TM4SF5 C-terminus, targeting this direct interaction may be an effective strategy for developing therapeutics that block the development and progression of hepatocellular carcinoma.

摘要

活性 c-Src 非受体酪氨酸激酶通过 N 端脂质修饰定位于质膜。膜结合的 c-Src 导致癌症的起始和进展。尽管跨膜 4 L 六家族成员 5(TM4SF5),一种四旋体(in),可能参与这种机制,但 TM4SF5 对 c-Src 的分子和结构影响仍然未知。在这里,我们研究了 TM4SF5 调节缺乏 N 端的 c-Src 的分子和结构细节,以及细胞穿透肽如何通过干扰 c-Src-TM4SF5 相互作用在肝癌模型中中断 c-Src 激活。TM4SF5 C 端有效地结合 c-Src SH1 激酶结构域,有效地结合到非活性封闭形式。该复合物涉及蛋白酪氨酸磷酸酶 1B,能够去磷酸化 Tyr530。即使在封闭形式下,单独的 c-Src SH1 结构域也能结合 TM4SF5 导致 c-Src Tyr419 和 FAK Y861 磷酸化。同源建模和分子动力学模拟研究预测了直接相互作用的残基,进一步通过突变研究进行了验证。TM4SF5 C 端肽的细胞穿透性阻断了 TM4SF5 与 c-Src 的相互作用,并阻止了 c-Src 依赖性肿瘤起始和进展。总的来说,这些数据表明,TM4SF5 C 端与失活 c-Src 的激酶结构域的结合导致其激活。由于这种结合可以被含有 TM4SF5 C 端的细胞穿透肽所废除,因此靶向这种直接相互作用可能是开发阻止肝癌发展和进展的治疗药物的有效策略。

https://cdn.ncbi.nlm.nih.gov/pmc/blobs/d695/8315060/197af585fc3d/thnov11p8092g001.jpg

文献AI研究员

20分钟写一篇综述,助力文献阅读效率提升50倍。

立即体验

用中文搜PubMed

大模型驱动的PubMed中文搜索引擎

马上搜索

文档翻译

学术文献翻译模型,支持多种主流文档格式。

立即体验