Suppr超能文献

癌基因 APOL1 通过激活 NOTCH1 信号通路促进胰腺癌的增殖并抑制凋亡。

Oncogene APOL1 promotes proliferation and inhibits apoptosis via activating NOTCH1 signaling pathway in pancreatic cancer.

机构信息

Pancreatic Disease Center, Department of General Surgery, Ruijin Hospital, Shanghai Jiao Tong University School of Medicine, Shanghai, China.

Research Institute of Pancreatic Diseases, Shanghai Jiao Tong University School of Medicine, Shanghai, China.

出版信息

Cell Death Dis. 2021 Aug 2;12(8):760. doi: 10.1038/s41419-021-03985-1.

Abstract

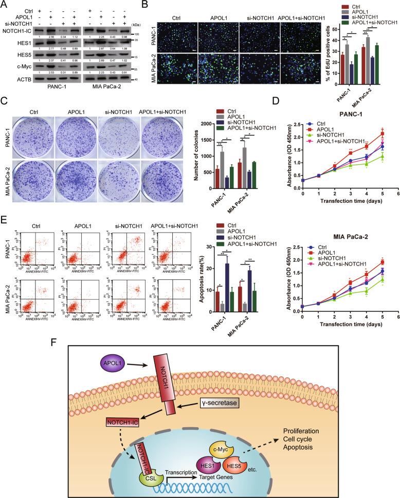
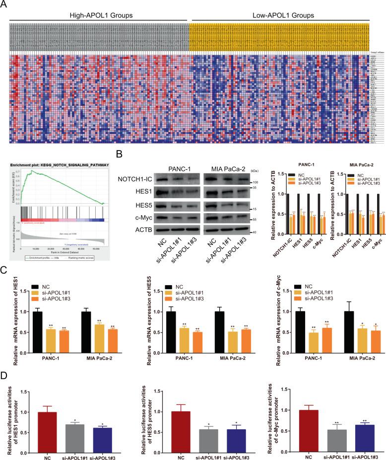
APOL1 encodes a secreted high-density lipoprotein, which has been considered as an aberrantly expressed gene in multiple cancers. Nevertheless, the role of APOL1 in the regulatory mechanisms of pancreatic cancer remains unknown and should be explored. We identified APOL1 was abnormally elevated in human pancreatic cancer tissues compared with that in adjacent tissues and was associated with poor prognosis. The effects of APOL1 in PC cell proliferation, cell cycle, and apoptosis was verified via functional in vitro and in vivo experiments. The results showed that knockdown of APOL1 significantly inhibited the proliferation and promoted apoptosis of pancreatic cancer. In addition, we identified APOL1 could be a regulator of NOTCH1 signaling pathway using bioinformatics tools, qRT-PCR, dual-luciferase reporter assay, and western blotting. In summary, APOL1 could function as an oncogene to promote proliferation and inhibit apoptosis through activating NOTCH1 signaling pathway expression in pancreatic cancer; therefore, it may act as a novel therapeutic target for pancreatic cancer.

摘要

APOL1 编码一种分泌的高密度脂蛋白,被认为是多种癌症中异常表达的基因。然而,APOL1 在胰腺癌调控机制中的作用尚不清楚,需要进一步探索。我们发现,与相邻组织相比,APOL1 在人胰腺癌组织中异常升高,并与预后不良相关。通过体外和体内功能实验验证了 APOL1 对 PC 细胞增殖、细胞周期和细胞凋亡的影响。结果表明,APOL1 的敲低显著抑制了胰腺癌的增殖并促进了细胞凋亡。此外,我们还利用生物信息学工具、qRT-PCR、双荧光素酶报告基因检测和 Western blot 鉴定到,APOL1 可以作为 NOTCH1 信号通路的调节剂。综上所述,APOL1 可能通过激活 NOTCH1 信号通路的表达,在胰腺癌中发挥致癌基因的作用,促进增殖并抑制凋亡;因此,APOL1 可能成为胰腺癌的一个新的治疗靶点。

https://cdn.ncbi.nlm.nih.gov/pmc/blobs/b82f/8329288/099fba07c588/41419_2021_3985_Fig1_HTML.jpg

文献AI研究员

20分钟写一篇综述,助力文献阅读效率提升50倍。

立即体验

用中文搜PubMed

大模型驱动的PubMed中文搜索引擎

马上搜索

文档翻译

学术文献翻译模型,支持多种主流文档格式。

立即体验