Suppr超能文献

骨髓中造血功能失调是重症 COVID-19 的特征。

Dysregulated hematopoiesis in bone marrow marks severe COVID-19.

作者信息

Wang Xin, Wen Yanling, Xie Xiaowei, Liu Yang, Tan Xiaohua, Cai Qingxian, Zhang Yawen, Cheng Lin, Xu Gang, Zhang Shengyuan, Wang Haiyan, Wei Lanlan, Tang Xian, Qi Furong, Zhao Juanjuan, Yuan Jing, Liu Lei, Zhu Ping, Ginhoux Florent, Zhang Shuye, Cheng Tao, Zhang Zheng

机构信息

Institute for Hepatology, National Clinical Research Center for Infectious Disease, Shenzhen Third People's Hospital; The Second Affiliated Hospital, School of Medicine, Southern University of Science and Technology, Shenzhen, Guangdong, China.

CAS Key Laboratory of Pathogenic Microbiology and Immunology, Institute of Microbiology, Chinese Academy of Sciences (CAS), Beijing, China.

出版信息

Cell Discov. 2021 Aug 4;7(1):60. doi: 10.1038/s41421-021-00296-9.

Abstract

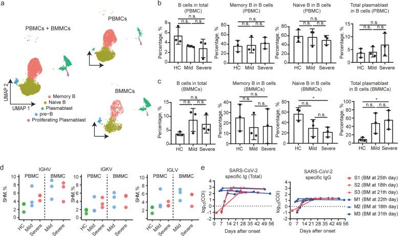
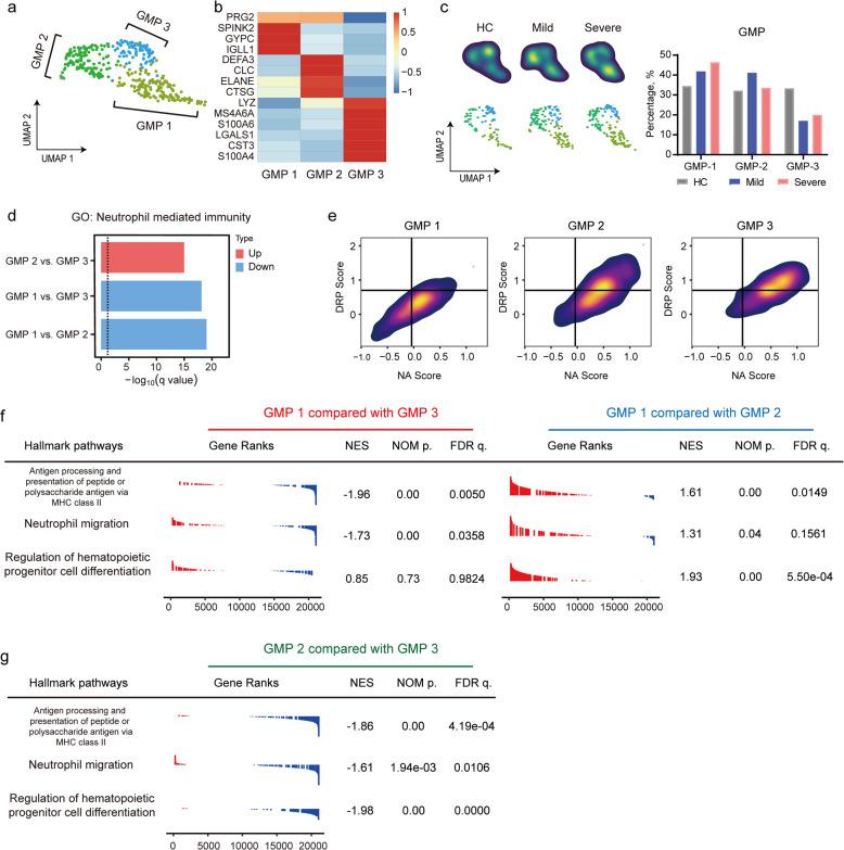
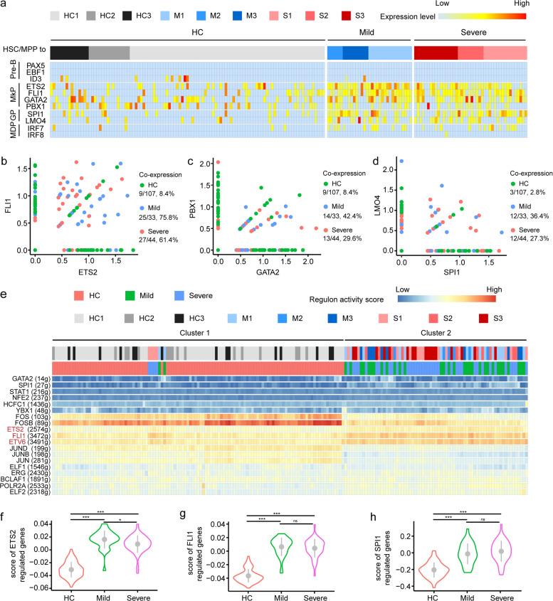
Severe coronavirus disease 2019 (COVID-19) is often indicated by lymphopenia and increased myelopoiesis; however, the underlying mechanism is still unclear, especially the alteration of hematopoiesis. It is important to explore to what extent and how hematopoietic stem cells contribute to the impairment of peripheral lymphoid and myeloid compartments in COVID-19 patients. In this study, we used single-cell RNA sequencing to assess bone marrow mononuclear cells from COVID-19 patients with peripheral blood mononuclear cells as control. The results showed that the hematopoietic stem cells in these patients were mainly in the G1 phase and prone to apoptosis, with immune activation and anti-viral responses. Importantly, a significant accumulation of immature myeloid progenitors and a dramatic reduction of lymphoid progenitors in severe cases were identified, along with the up-regulation of transcription factors (such as SPI1, LMO4, ETS2, FLI1, and GATA2) that are important for the hematopoietic stem cell or multipotent progenitor to differentiate into downstream progenitors. Our results indicate a dysregulated hematopoiesis in patients with severe COVID-19.

摘要

2019年冠状病毒病(COVID-19)重症病例常伴有淋巴细胞减少和骨髓生成增加;然而,其潜在机制仍不清楚,尤其是造血过程的改变。探究造血干细胞在多大程度上以及如何导致COVID-19患者外周淋巴和髓系细胞区室受损至关重要。在本研究中,我们使用单细胞RNA测序评估COVID-19患者的骨髓单个核细胞,并以外周血单个核细胞作为对照。结果显示,这些患者的造血干细胞主要处于G1期,易于凋亡,并伴有免疫激活和抗病毒反应。重要的是,在重症病例中发现未成熟髓系祖细胞显著积累,淋巴祖细胞显著减少,同时造血干细胞或多能祖细胞分化为下游祖细胞所必需的转录因子(如SPI1、LMO4、ETS2、FLI1和GATA2)上调。我们的结果表明,重症COVID-19患者存在造血失调。

https://cdn.ncbi.nlm.nih.gov/pmc/blobs/2c95/8338948/74bdb6ec3ca9/41421_2021_296_Fig1_HTML.jpg

文献AI研究员

20分钟写一篇综述,助力文献阅读效率提升50倍。

立即体验

用中文搜PubMed

大模型驱动的PubMed中文搜索引擎

马上搜索

文档翻译

学术文献翻译模型,支持多种主流文档格式。

立即体验