Suppr超能文献

巨噬细胞-调节性 T 细胞相互作用通过抵抗素样分子 α 促进 2 型免疫稳态。

Macrophage-Regulatory T Cell Interactions Promote Type 2 Immune Homeostasis Through Resistin-Like Molecule α.

机构信息

Division of Biomedical Sciences, School of Medicine, University of California Riverside, Riverside, CA, United States.

出版信息

Front Immunol. 2021 Jul 19;12:710406. doi: 10.3389/fimmu.2021.710406. eCollection 2021.

Abstract

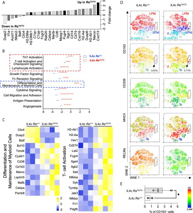
RELMα is a small, secreted protein expressed by type 2 cytokine-activated "M2" macrophages in helminth infection and allergy. At steady state and in response to type 2 cytokines, RELMα is highly expressed by peritoneal macrophages, however, its function in the serosal cavity is unclear. In this study, we generated RELMα TdTomato (Td) reporter/knockout (Rα) mice and investigated RELMα function in IL-4 complex (IL-4c)-induced peritoneal inflammation. We first validated the RELMα transgenic mice and showed that IL-4c injection led to the significant expansion of large peritoneal macrophages that expressed Td but not RELMα protein, while RELMα mice expressed RELMα and not Td. Functionally, RELMα mice had increased IL-4 induced peritoneal macrophage responses and splenomegaly compared to RELMα mice. Gene expression analysis indicated that RELMα peritoneal macrophages were more proliferative and activated than RELMα macrophages, with increased genes associated with T cell responses, growth factor and cytokine signaling, but decreased genes associated with differentiation and maintenance of myeloid cells. We tested the hypothesis that Rα macrophages drive aberrant T cell activation using peritoneal macrophage and T cell co-culture. There were no differences in CD4 T cell effector responses when co-cultured with RELMα or RELMα macrophages, however, RELMα macrophages were impaired in their ability to sustain proliferation of FoxP3 regulatory T cells (Treg). Supportive of the results, immunofluorescent staining of the spleens revealed significantly decreased FoxP3 cells in the RELMα spleens compared to RELMα spleens. Taken together, these studies identify a new RELMα regulatory pathway whereby RELMα-expressing macrophages directly sustain Treg proliferation to limit type 2 inflammatory responses.

摘要

RELMα 是一种小型分泌蛋白,在寄生虫感染和过敏反应中由 2 型细胞因子激活的“M2”巨噬细胞表达。在静息状态下和对 2 型细胞因子的反应中,RELMα 由腹膜巨噬细胞高度表达,然而,其在浆膜腔中的功能尚不清楚。在这项研究中,我们生成了 RELMα TdTomato(Td)报告基因/敲除(Rα)小鼠,并研究了 RELMα 在白细胞介素 4 复合物(IL-4c)诱导的腹膜炎症中的作用。我们首先验证了 RELMα 转基因小鼠,并表明 IL-4c 注射导致表达 Td 但不表达 RELMα 蛋白的大腹膜巨噬细胞显著扩增,而 RELMα 小鼠表达 RELMα 而不表达 Td。功能上,与 RELMα 小鼠相比,RELMα 小鼠的 IL-4 诱导的腹膜巨噬细胞反应和脾肿大增加。基因表达分析表明,与 RELMα 巨噬细胞相比,RELMα 腹膜巨噬细胞增殖和激活增加,与 T 细胞反应、生长因子和细胞因子信号相关的基因增加,但与髓样细胞分化和维持相关的基因减少。我们测试了 Rα 巨噬细胞通过腹膜巨噬细胞和 T 细胞共培养驱动异常 T 细胞激活的假设。当与 RELMα 或 RELMα 巨噬细胞共培养时,CD4 T 细胞效应反应没有差异,然而,RELMα 巨噬细胞在维持 FoxP3 调节性 T 细胞(Treg)增殖的能力上受损。免疫荧光染色脾脏的结果支持了这一结果,与 RELMα 脾脏相比,RELMα 脾脏中的 FoxP3 细胞明显减少。综上所述,这些研究确定了一种新的 RELMα 调节途径,其中 RELMα 表达的巨噬细胞直接维持 Treg 增殖,以限制 2 型炎症反应。

https://cdn.ncbi.nlm.nih.gov/pmc/blobs/af90/8327085/346a60517497/fimmu-12-710406-g001.jpg

文献AI研究员

20分钟写一篇综述,助力文献阅读效率提升50倍。

立即体验

用中文搜PubMed

大模型驱动的PubMed中文搜索引擎

马上搜索

文档翻译

学术文献翻译模型,支持多种主流文档格式。

立即体验