Suppr超能文献

一种精准医学方法,用于优化针对罕见CFTR折叠突变体的调节剂治疗。

A Precision Medicine Approach to Optimize Modulator Therapy for Rare CFTR Folding Mutants.

作者信息

Veit Guido, Velkov Tony, Xu Haijin, Vadeboncoeur Nathalie, Bilodeau Lara, Matouk Elias, Lukacs Gergely L

机构信息

Department of Physiology, McGill University, Montréal, QC H3G 1Y6, Canada.

Department of Pharmacology & Therapeutics, School of Biomedical Sciences, Faculty of Medicine, Dentistry and Health Sciences, The University of Melbourne, Melbourne 3010, Australia.

出版信息

J Pers Med. 2021 Jul 7;11(7):643. doi: 10.3390/jpm11070643.

Abstract

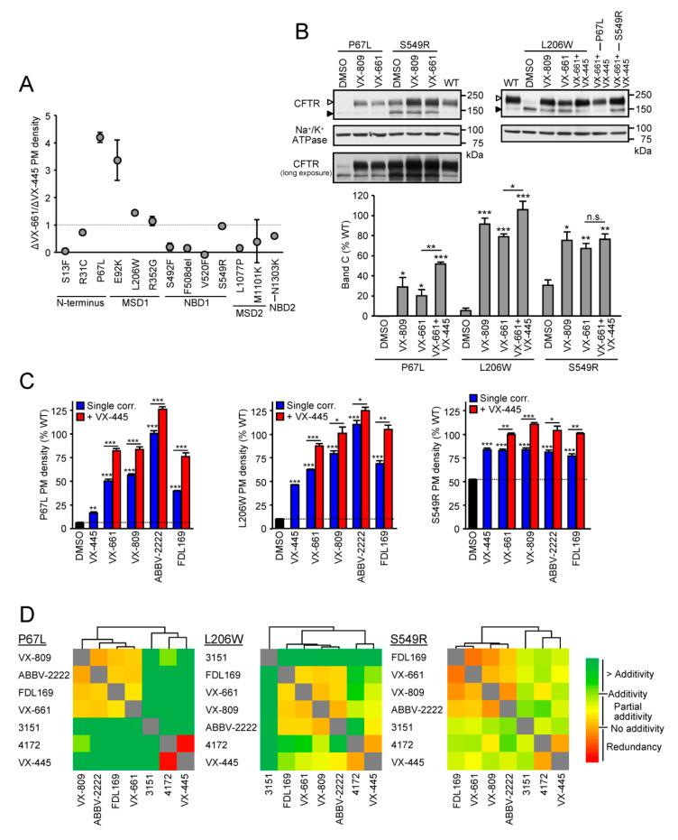
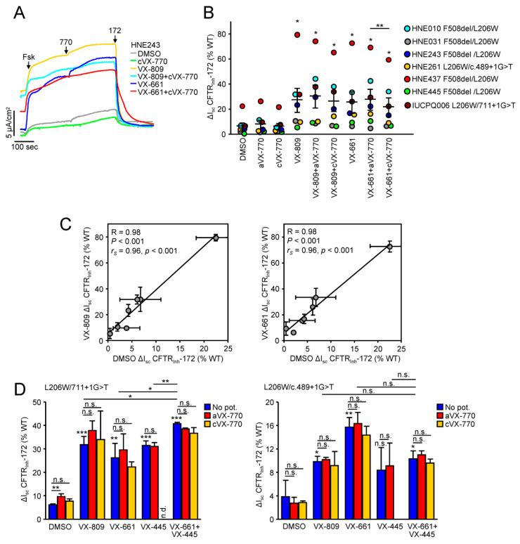
Trikafta, a triple-combination drug, consisting of folding correctors VX-661 (tezacaftor), VX-445 (elexacaftor) and the gating potentiator VX-770 (ivacaftor) provided unprecedented clinical benefits for patients with the most common cystic fibrosis (CF) mutation, F508del. Trikafta indications were recently expanded to additional 177 mutations in the CF transmembrane conductance regulator (CFTR). To minimize life-long pharmacological and financial burden of drug administration, if possible, we determined the necessary and sufficient modulator combination that can achieve maximal benefit in preclinical setting for selected mutants. To this end, the biochemical and functional rescue of single corrector-responsive rare mutants were investigated in a bronchial epithelial cell line and patient-derived human primary nasal epithelia (HNE), respectively. The plasma membrane density of P67L-, L206W- or S549R-CFTR corrected by VX-661 or other type I correctors was moderately increased by VX-445. Short-circuit current measurements of HNE, however, uncovered that correction comparable to Trikafta was achieved for S549R-CFTR by VX-661 + VX-770 and for P67L- and L206W-CFTR by the VX-661 + VX-445 combination. Thus, introduction of a third modulator may not provide additional benefit for patients with a subset of rare CFTR missense mutations. These results also underscore that HNE, as a precision medicine model, enable the optimization of mutation-specific modulator combinations to maximize their efficacy and minimize life-long drug exposure of CF patients.

摘要

三联复方药物Trikafta由折叠校正剂VX-661(tezacaftor)、VX-445(elexacaftor)和门控增强剂VX-770(ivacaftor)组成,为患有最常见囊性纤维化(CF)突变F508del的患者带来了前所未有的临床益处。Trikafta的适应症最近已扩展至CF跨膜传导调节因子(CFTR)中的另外177种突变。为了尽可能减轻终身药物治疗的药理学和经济负担,我们确定了在临床前环境中对选定突变体可实现最大益处的必要且充分的调节剂组合。为此,分别在支气管上皮细胞系和患者来源的人原发性鼻上皮(HNE)中研究了单一校正剂反应性罕见突变体的生化和功能挽救情况。由VX-661或其他I型校正剂校正的P67L-、L206W-或S549R-CFTR的质膜密度通过VX-445适度增加。然而,HNE的短路电流测量发现,VX-661 + VX-770对S549R-CFTR以及VX-661 + VX-445组合对P67L-和L206W-CFTR实现了与Trikafta相当的校正。因此,对于一部分罕见CFTR错义突变患者,引入第三种调节剂可能不会带来额外益处。这些结果还强调,HNE作为一种精准医学模型,能够优化突变特异性调节剂组合,以最大限度地提高其疗效,并尽量减少CF患者的终身药物暴露。

https://cdn.ncbi.nlm.nih.gov/pmc/blobs/4681/8307171/da0483dd0c5d/jpm-11-00643-g001.jpg

文献AI研究员

20分钟写一篇综述,助力文献阅读效率提升50倍。

立即体验

用中文搜PubMed

大模型驱动的PubMed中文搜索引擎

马上搜索

文档翻译

学术文献翻译模型,支持多种主流文档格式。

立即体验