Suppr超能文献

miR-129a-3p 通过靶向 EDA 介导的 NF-κB 通路抑制 IPEC-J2 细胞中的 PEDV 复制。

miR-129a-3p Inhibits PEDV Replication by Targeting the EDA-Mediated NF-κB Pathway in IPEC-J2 Cells.

机构信息

College of Animal Science and Technology, Yangzhou University, Yangzhou 225000, China.

Joint International Research Laboratory of Agriculture and Agri-Product Safety, Yangzhou University, The Ministry of Education of China, Yangzhou 225000, China.

出版信息

Int J Mol Sci. 2021 Jul 29;22(15):8133. doi: 10.3390/ijms22158133.

Abstract

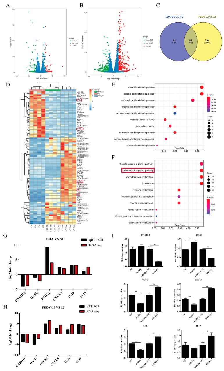
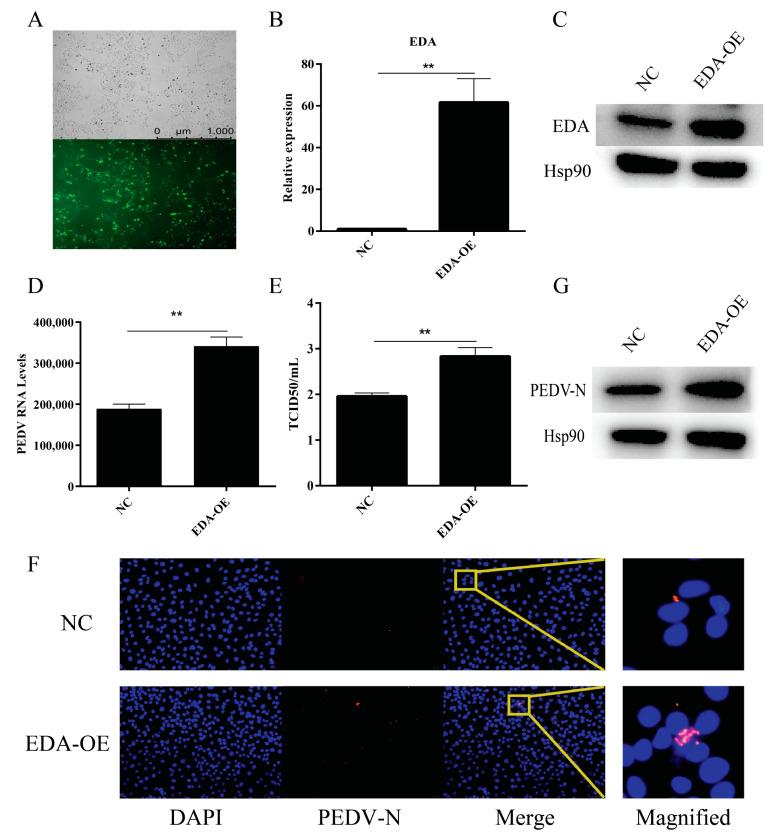
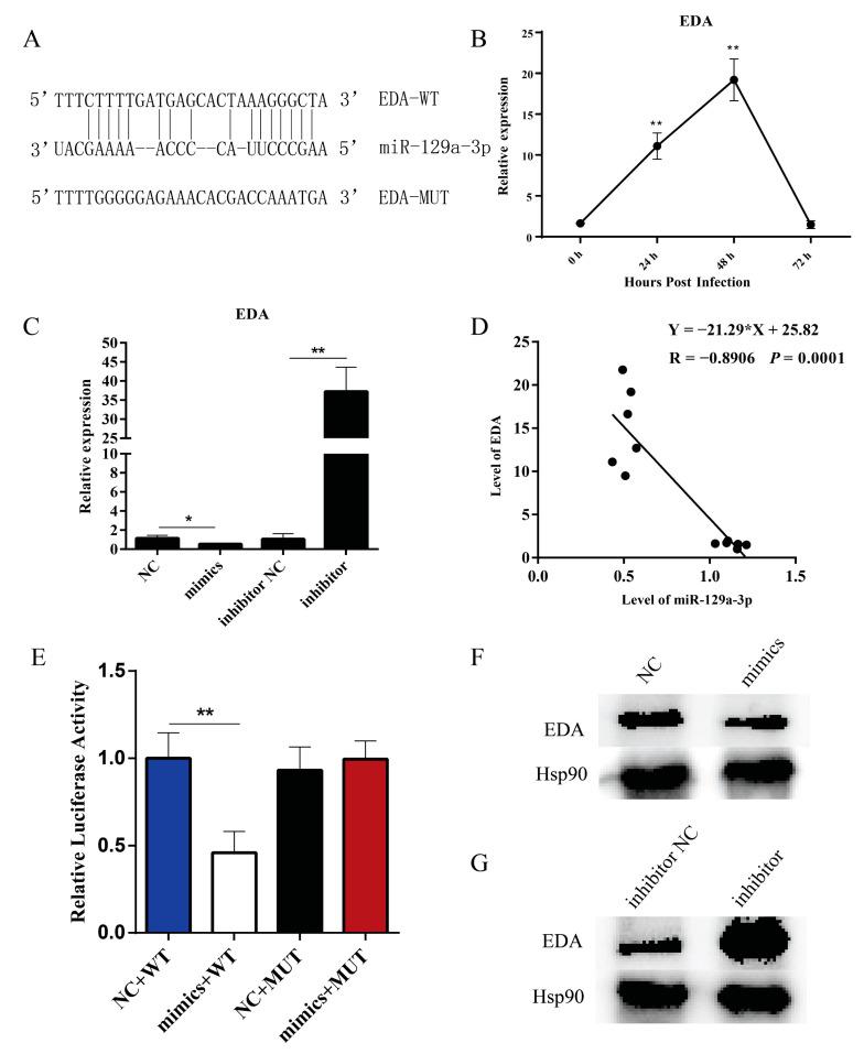
Previous studies have shown that microRNAs (miRNAs) are closely related to many viral infections. However, the molecular mechanism of how miRNAs regulate porcine epidemic diarrhea virus (PEDV) infection remains unclear. In this study, we first constructed a PEDV-infected IPEC-J2 cytopathic model to validate the relationship between miR-129a-3p expression levels and PEDV resistance. Secondly, we explored the effect of miR-129a-3p on PEDV infection by targeting the 3'UTR region of the ligand ectodysplasin () gene. Finally, transcriptome sequencing was used to analyze the downstream regulatory mechanism of . The results showed that after 48 h of PEDV infection, IPEC-J2 cells showed obvious pathological changes, and miR-129a-3p expression was significantly downregulated ( < 0.01). Overexpression of miR-129a-3p mimics inhibited PEDV replication in IPEC-J2 cells; silencing endogenous miR-129a-3p can promote viral replication. A dual luciferase assay showed that miR-129a-3p could bind to the 3'UTR region of the gene, which significantly reduced the expression level of ( < 0.01). Functional verification showed that upregulation of gene expression significantly promoted PEDV replication in IPEC-J2 cells. Overexpression of miR-129a-3p can activate the caspase activation and recruitment domain 11 () mediated NF-κB pathway, thus inhibiting PEDV replication. The above results suggest that miR-129a-3p inhibits PEDV replication in IPEC-J2 cells by activating the NF-κB pathway by binding to the 3'UTR region. Our results have laid the foundation for in-depth study of the mechanism of miR-129a-3p resistance and its application in porcine epidemic diarrhea disease-resistance breeding.

摘要

先前的研究表明,微小 RNA(miRNA)与许多病毒感染密切相关。然而,miRNA 如何调节猪流行性腹泻病毒(PEDV)感染的分子机制尚不清楚。在本研究中,我们首先构建了 PEDV 感染的 IPEC-J2 细胞病变模型,以验证 miR-129a-3p 表达水平与 PEDV 抗性之间的关系。其次,我们通过靶向配体外显子 () 基因的 3'UTR 区域来探讨 miR-129a-3p 对 PEDV 感染的影响。最后,通过转录组测序分析 的下游调控机制。结果表明,PEDV 感染 48 h 后,IPEC-J2 细胞出现明显的病变,miR-129a-3p 表达明显下调(<0.01)。miR-129a-3p 模拟物的过表达抑制了 IPEC-J2 细胞中的 PEDV 复制;内源性 miR-129a-3p 的沉默可促进病毒复制。双荧光素酶报告基因实验表明,miR-129a-3p 可与 基因的 3'UTR 区域结合,显著降低 的表达水平(<0.01)。功能验证表明,上调 基因表达可显著促进 IPEC-J2 细胞中 PEDV 的复制。miR-129a-3p 的过表达可激活半胱氨酸天冬氨酸蛋白酶激活和募集结构域 11()介导的 NF-κB 通路,从而抑制 PEDV 复制。上述结果表明,miR-129a-3p 通过与 3'UTR 区域结合激活 NF-κB 通路,抑制 IPEC-J2 细胞中 PEDV 的复制。我们的研究结果为深入研究 miR-129a-3p 抗性机制及其在猪流行性腹泻病抗性育种中的应用奠定了基础。

https://cdn.ncbi.nlm.nih.gov/pmc/blobs/9f10/8347983/90d7ac072bb3/ijms-22-08133-g001.jpg

文献AI研究员

20分钟写一篇综述,助力文献阅读效率提升50倍。

立即体验

用中文搜PubMed

大模型驱动的PubMed中文搜索引擎

马上搜索

文档翻译

学术文献翻译模型,支持多种主流文档格式。

立即体验