Suppr超能文献

农村和城市非洲人群中肠道微生物组介导的代谢对免疫的影响。

Gut microbiome-mediated metabolism effects on immunity in rural and urban African populations.

机构信息

Broad Institute of MIT and Harvard, Cambridge, MA, USA.

Kilimanjaro Christian Medical University College, Moshi, Tanzania.

出版信息

Nat Commun. 2021 Aug 11;12(1):4845. doi: 10.1038/s41467-021-25213-2.

Abstract

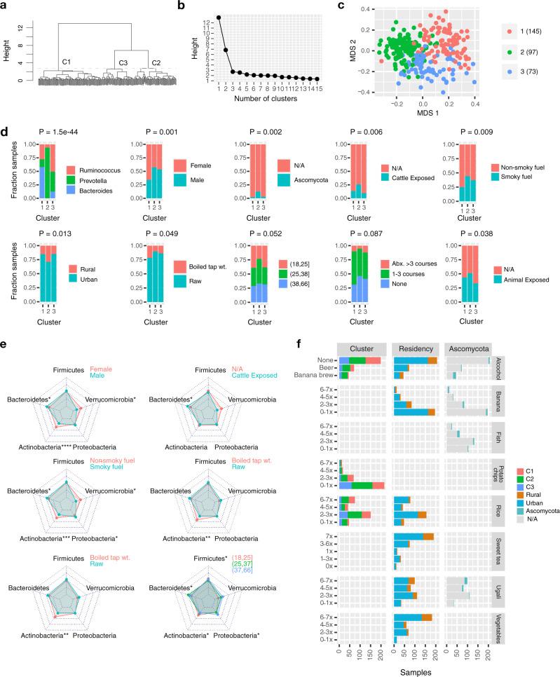
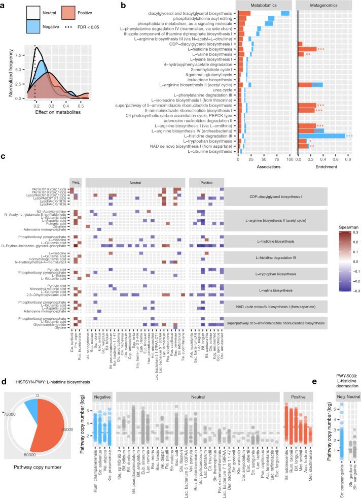
The human gut microbiota is increasingly recognized as an important factor in modulating innate and adaptive immunity through release of ligands and metabolites that translocate into circulation. Urbanizing African populations harbor large intestinal diversity due to a range of lifestyles, providing the necessary variation to gauge immunomodulatory factors. Here, we uncover a gradient of intestinal microbial compositions from rural through urban Tanzanian, towards European samples, manifested both in relative abundance and genomic variation observed in stool metagenomics. The rural population shows increased Bacteroidetes, led by Prevotella copri, but also presence of fungi. Measured ex vivo cytokine responses were significantly associated with 34 immunomodulatory microbes, which have a larger impact on circulating metabolites than non-significant microbes. Pathway effects on cytokines, notably TNF-α and IFN-γ, differential metabolome analysis and enzyme copy number enrichment converge on histidine and arginine metabolism as potential immunomodulatory pathways mediated by Bifidobacterium longum and Akkermansia muciniphila.

摘要

人类肠道微生物群越来越被认为是通过释放配体和代谢物转移到循环中调节先天和适应性免疫的重要因素。由于生活方式的多样性,城市化的非洲人口拥有丰富的大肠多样性,为衡量免疫调节因子提供了必要的变化。在这里,我们从农村到坦桑尼亚的城市,再到欧洲的样本,揭示了肠道微生物组成的梯度,这在粪便宏基因组学中观察到的相对丰度和基因组变异中都有体现。农村人口表现出拟杆菌门增多,主要是Prevotella copri,但也存在真菌。体外测量的细胞因子反应与 34 种免疫调节微生物显著相关,这些微生物对循环代谢物的影响大于非显著微生物。细胞因子的途径效应、TNF-α 和 IFN-γ 的差异代谢组学分析和酶拷贝数富集都集中在组氨酸和精氨酸代谢上,这可能是双歧杆菌和阿克曼氏菌介导的潜在免疫调节途径。

https://cdn.ncbi.nlm.nih.gov/pmc/blobs/3a2d/8357928/a701035f30cf/41467_2021_25213_Fig1_HTML.jpg

文献AI研究员

20分钟写一篇综述,助力文献阅读效率提升50倍。

立即体验

用中文搜PubMed

大模型驱动的PubMed中文搜索引擎

马上搜索

文档翻译

学术文献翻译模型,支持多种主流文档格式。

立即体验