Suppr超能文献

巨核组蛋白H3赖氨酸27三甲基化结构域的缺失介导了食管鳞状细胞癌中的转录激活。

Loss of grand histone H3 lysine 27 trimethylation domains mediated transcriptional activation in esophageal squamous cell carcinoma.

作者信息

Yuan Jian, Jiang Qi, Gong Tongyang, Fan Dandan, Zhang Ji, Chen Fukun, Zhu Xiaolin, Wang Xinyu, Qiao Yunbo, Chen Hongyan, Liu Zhihua, Su Jianzhong

机构信息

School of Biomedical Engineering, School of Ophthalmology & Optometry and Eye Hospital, Wenzhou Medical University, Wenzhou, China.

Institute of Biomedical Big Data, Wenzhou Medical University, Wenzhou, China.

出版信息

NPJ Genom Med. 2021 Aug 11;6(1):65. doi: 10.1038/s41525-021-00232-6.

Abstract

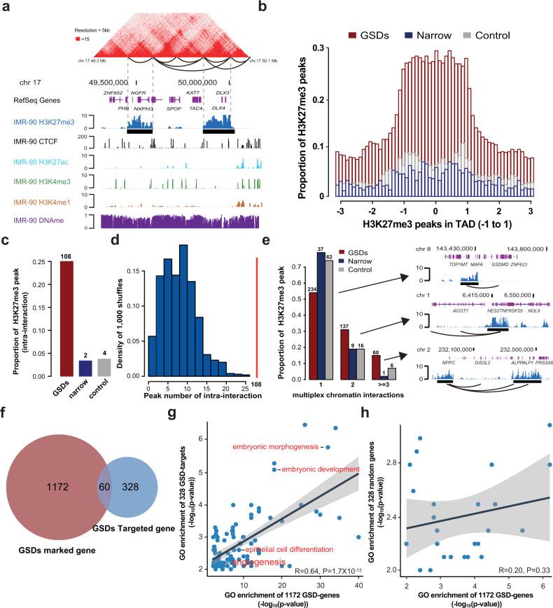
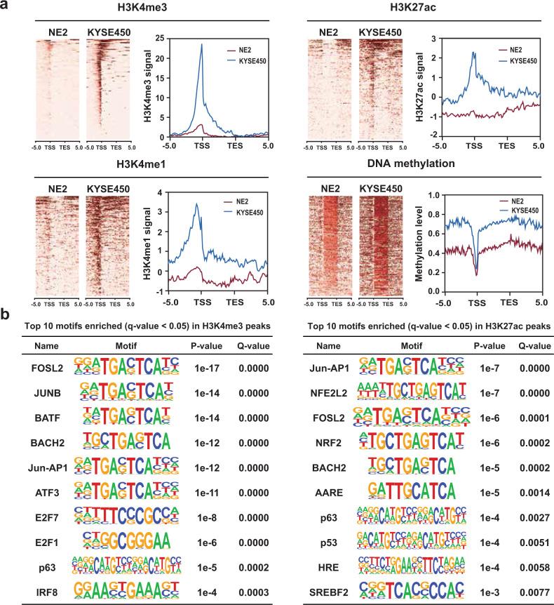
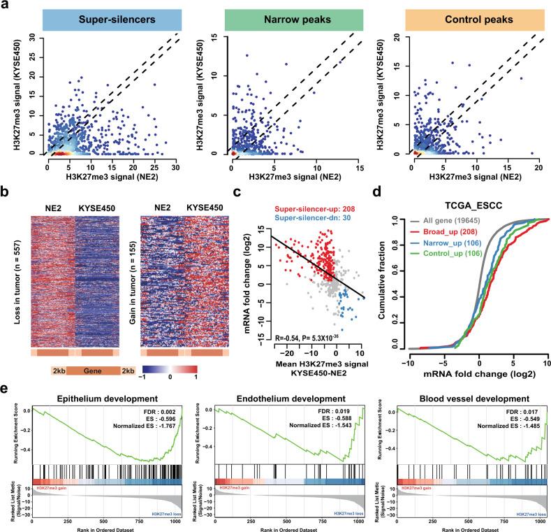
Trimethylation of histone H3 lysine 27 trimethylation (H3K27me3) may be recruited by repressive Polycomb complexes to mediate gene silencing, which is critical for maintaining embryonic stem cell pluripotency and differentiation. However, the roles of aberrant H3K27me3 patterns in tumorigenesis are not fully understood. Here, we discovered that grand silencer domains (breadth > 50 kb) for H3K27me3 were significantly associated with epithelial cell differentiation and exhibited high gene essentiality and conservation in human esophageal epithelial cells. These grand H3K27me3 domains exhibited high modification signals involved in gene silencing, and preferentially occupied the entirety of topologically associating domains and interact with each other. We found that widespread loss of the grand H3K27me3 domains in of esophageal squamous cell carcinomas (ESCCs) were enriched in genes involved in epithelium and endothelium differentiation, which were significantly associated with overexpression with increase of active modifications of H3K4me3, H3K4me1, and H3K27ac marks, as well as DNA hypermethylation in the gene bodies. A total of 208 activated genes with loss of grand H3K27me3 domains in ESCC were identified, where the higher expression and mutation of T-box transcription factor 20 (TBX20) were associated with worse patients' outcomes. Our results showed that knockdown of TBX20 may have led to a striking defect in esophageal cancer cell growth and carcinogenesis-related pathway, including cell cycle and homologous recombination. Together, our results reveal that loss of grand H3K27me3 domains represent a catalog of remarkable activating regulators involved in carcinogenesis.

摘要

组蛋白H3赖氨酸27三甲基化(H3K27me3)可能由抑制性多梳复合物募集以介导基因沉默,这对于维持胚胎干细胞多能性和分化至关重要。然而,异常的H3K27me3模式在肿瘤发生中的作用尚未完全了解。在这里,我们发现H3K27me3的大沉默域(宽度> 50 kb)与上皮细胞分化显著相关,并且在人食管上皮细胞中表现出高基因必需性和保守性。这些大的H3K27me3域表现出参与基因沉默的高修饰信号,并优先占据整个拓扑相关域并相互作用。我们发现食管鳞状细胞癌(ESCC)中大的H3K27me3域的广泛缺失富集在上皮和内皮分化相关的基因中,这些基因与H3K4me3、H3K4me1和H3K27ac标记的活性修饰增加以及基因体内的DNA高甲基化的过表达显著相关。在ESCC中总共鉴定出208个具有大的H3K27me3域缺失的激活基因,其中T盒转录因子20(TBX20)的高表达和突变与患者较差的预后相关。我们的结果表明,敲低TBX20可能导致食管癌细胞生长和致癌相关途径(包括细胞周期和同源重组)出现明显缺陷。总之,我们的结果表明,大的H3K27me3域的缺失代表了参与致癌作用的显著激活调节因子目录。

https://cdn.ncbi.nlm.nih.gov/pmc/blobs/984a/8358006/5f79c80e07d0/41525_2021_232_Fig1_HTML.jpg

文献AI研究员

20分钟写一篇综述,助力文献阅读效率提升50倍。

立即体验

用中文搜PubMed

大模型驱动的PubMed中文搜索引擎

马上搜索

文档翻译

学术文献翻译模型,支持多种主流文档格式。

立即体验