Suppr超能文献

微小RNA-1285对Smad4的抑制作用可减轻转化生长因子-β诱导的增殖性玻璃体视网膜病变中的上皮-间质转化。

Repression of Smad4 by MicroRNA-1285 moderates TGF-β-induced epithelial-mesenchymal transition in proliferative vitreoretinopathy.

作者信息

Pao Shu-I, Lin Le-Tien, Chen Yi-Hao, Chen Ching-Long, Chen Jiann-Torng

机构信息

Department of Ophthalmology, Tri-Service General Hospital, National Defense Medical Center, Taipei, Taiwan, Republic of China.

Department of Ophthalmology, Tri-Service General Hospital Songshan Branch, National Defense Medical Center, Taipei, Taiwan, Republic of China.

出版信息

PLoS One. 2021 Aug 12;16(8):e0254873. doi: 10.1371/journal.pone.0254873. eCollection 2021.

Abstract

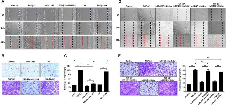
The purpose of this study was to assess whether microRNA (miR)-1285 can suppress the epithelial-mesenchymal transition (EMT) in retinal pigment epithelial cells. Expression of miR-1285 was evaluated using quantitative real-time polymerase chain reaction (RT-qPCR). The features of EMT were assessed using Western blotting, immunocytochemical staining, scratch wound healing tests, modified Boyden chamber assay, and collagen gel contraction assay. A rabbit model of proliferative vitreoretinopathy (PVR) was used for in vivo testing, which involved the induction of PVR by injection of transfected ARPE cells into the vitreous chamber. Luciferase reporter assay was performed to identify the putative target of miR-1285. The expression of miR-1285 was downregulated in ARPE-19 cells treated with transforming growth factor (TGF)-β. Overexpression of miR-1285 led to upregulation of zonula occludens-1, downregulation of α-smooth muscle actin and vimentin, cell migration and cell contractility-all EMT features-in the TGF-β2-treated ARPE-19 cells. The reporter assay indicated that the 3' untranslated region of Smad4 was the direct target of miR1285. PVR progression was alleviated in the miR-1285 transfected rabbits. In conclusion, overexpression of miR-1285 attenuates TGF-β2-induced EMT in a rabbit model of PVR, and the effect of miR-1285 in PVR is dependent on Smad4. Further research is warranted to develop a feasible therapeutic approach for the prevention and treatment of PVR.

摘要

本研究的目的是评估微小RNA(miR)-1285是否能抑制视网膜色素上皮细胞的上皮-间质转化(EMT)。使用定量实时聚合酶链反应(RT-qPCR)评估miR-1285的表达。通过蛋白质免疫印迹法、免疫细胞化学染色、划痕伤口愈合试验、改良的Boyden小室试验和胶原凝胶收缩试验评估EMT的特征。使用增殖性玻璃体视网膜病变(PVR)兔模型进行体内试验,该模型通过将转染的ARPE细胞注射到玻璃体腔中来诱导PVR。进行荧光素酶报告基因检测以鉴定miR-1285的假定靶标。在用转化生长因子(TGF)-β处理的ARPE-19细胞中,miR-1285的表达下调。miR-1285的过表达导致紧密连接蛋白-1上调,α-平滑肌肌动蛋白和波形蛋白下调,以及TGF-β2处理的ARPE-19细胞中的细胞迁移和细胞收缩性(所有EMT特征)降低。报告基因检测表明,Smad4的3'非翻译区是miR1285的直接靶标。在转染了miR-1285的兔中,PVR进展得到缓解。总之,miR-1285的过表达在PVR兔模型中减轻了TGF-β2诱导的EMT,并且miR-1285在PVR中的作用依赖于Smad4。有必要进行进一步的研究以开发一种可行的预防和治疗PVR的治疗方法。

https://cdn.ncbi.nlm.nih.gov/pmc/blobs/b631/8360606/10a8b0f800b5/pone.0254873.g001.jpg

文献AI研究员

20分钟写一篇综述,助力文献阅读效率提升50倍。

立即体验

用中文搜PubMed

大模型驱动的PubMed中文搜索引擎

马上搜索

文档翻译

学术文献翻译模型,支持多种主流文档格式。

立即体验