Suppr超能文献

抗疟药物双氢青蒿素下调肝癌中……和……的表达水平。 (原文中“and”前后内容缺失)

Anti-malarial drug dihydroartemisinin downregulates the expression levels of and in liver cancer.

作者信息

Hao Liyuan, Li Shenghao, Peng Qing, Guo Yinglin, Ji Jingmin, Zhang Zhiqin, Xue Yu, Liu Yiwei, Shi Xinli

机构信息

Department of Pathobiology and Immunology, Hebei University of Chinese Medicine, Shijiazhuang, Hebei 050200, P.R. China.

出版信息

Oncol Lett. 2021 Sep;22(3):653. doi: 10.3892/ol.2021.12914. Epub 2021 Jul 9.

Abstract

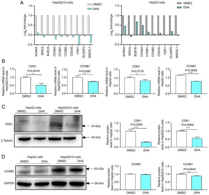
Liver cancer is the third leading cause of cancer-associated mortality worldwide. By the time liver cancer is diagnosed, it is already in the advanced stage. Therefore, novel therapeutic strategies need to be identified to improve the prognosis of patients with liver cancer. In the present study, the profiles of GSE84402, GSE19665 and GSE121248 were used to screen differentially expressed genes (DEGs). Subsequently, Gene Ontology and Kyoto Encyclopedia of Genes and Genomes pathway enrichment analyses for DEGs were conducted using the Database for Annotation, Visualization and Integrated Discovery. The protein-protein interaction network was established to screen the hub genes associated with liver cancer. Additionally, the expression levels of hub genes were validated using the Gene Expression Profiling Interactive Analysis and Oncomine databases. In addition, the prognostic value of hub genes in patients with liver cancer was analyzed using Kaplan-Meier Plotter. It was demonstrated that 132 and 246 genes were upregulated and downregulated, respectively, in patients with liver cancer. Among these DEGs, 10 hub genes with high connected node values were identified, which were and . CDK1 and CCNB1 had the most connection nodes and the highest score and were therefore, the most significantly expressed. In addition, it was demonstrated that high expression levels of and were associated with poor overall survival time of patients with liver cancer. Dihydroartemisinin (DHA) is a Food and Drug Administration-approved drug, which is derived from the traditional Chinese medicine . DHA inhibits cell proliferation in numerous cancer types, including liver cancer. In our previous study, it was revealed that DHA inhibited the proliferation of HepG2215 cells. In the present study, it was further demonstrated that DHA reduced the expression levels of and in liver cancer. Overall, CDK1 and CCNB1 were the potential therapeutic targets of liver cancer, and DHA reduced the expression levels of CDK1 and CCNB1, and inhibited the proliferation of liver cancer cells.

摘要

肝癌是全球癌症相关死亡的第三大主要原因。在肝癌被诊断出来时,往往已经处于晚期。因此,需要确定新的治疗策略来改善肝癌患者的预后。在本研究中,使用GSE84402、GSE19665和GSE121248的图谱来筛选差异表达基因(DEG)。随后,使用注释、可视化和综合发现数据库对DEG进行基因本体论和京都基因与基因组百科全书通路富集分析。建立蛋白质-蛋白质相互作用网络以筛选与肝癌相关的枢纽基因。此外,使用基因表达谱交互式分析和Oncomine数据库验证枢纽基因的表达水平。另外,使用Kaplan-Meier Plotter分析枢纽基因在肝癌患者中的预后价值。结果表明,肝癌患者中分别有132个和246个基因上调和下调。在这些DEG中,鉴定出10个具有高连接节点值的枢纽基因,分别是 和 。CDK1和CCNB1具有最多的连接节点和最高的分数,因此表达最显著。此外,结果表明 和 的高表达水平与肝癌患者较差的总生存时间相关。双氢青蒿素(DHA)是一种经美国食品药品监督管理局批准的药物,它源自传统中药 。DHA在包括肝癌在内的多种癌症类型中抑制细胞增殖。在我们之前的研究中,发现DHA抑制HepG2215细胞的增殖。在本研究中,进一步证明DHA降低了肝癌中 和 的表达水平。总体而言,CDK1和CCNB1是肝癌的潜在治疗靶点,DHA降低了CDK1和CCNB1的表达水平,并抑制了肝癌细胞的增殖。

https://cdn.ncbi.nlm.nih.gov/pmc/blobs/e287/8299009/a5c5a9f60a2a/ol-22-03-12914-g00.jpg

文献AI研究员

20分钟写一篇综述,助力文献阅读效率提升50倍。

立即体验

用中文搜PubMed

大模型驱动的PubMed中文搜索引擎

马上搜索

文档翻译

学术文献翻译模型,支持多种主流文档格式。

立即体验