Suppr超能文献

来自不同生态位的[具体内容]的综合表型-基因型分析。 (你提供的原文不完整,“Integrated Phenotypic-Genotypic Analysis of ”后面应该还有具体研究对象等内容)

Integrated Phenotypic-Genotypic Analysis of   from Different Niches.

作者信息

Chen Ying, Li Nan, Zhao Shenxi, Zhang Chuan, Qiao Nanzhen, Duan Hui, Xiao Yue, Yan Bowen, Zhao Jianxin, Tian Fengwei, Zhai Qixiao, Yu Leilei, Chen Wei

机构信息

State Key Laboratory of Food Science and Technology, School of Food Science and Technology, Jiangnan University, Wuxi 214122, China.

State Key Laboratory of Dairy Biotechnology, Shanghai Engineering Research Center of Dairy Biotechnology, Dairy Research Institute, Bright Dairy & Food Co., Ltd., Shanghai 200436, China.

出版信息

Foods. 2021 Jul 25;10(8):1717. doi: 10.3390/foods10081717.

Abstract

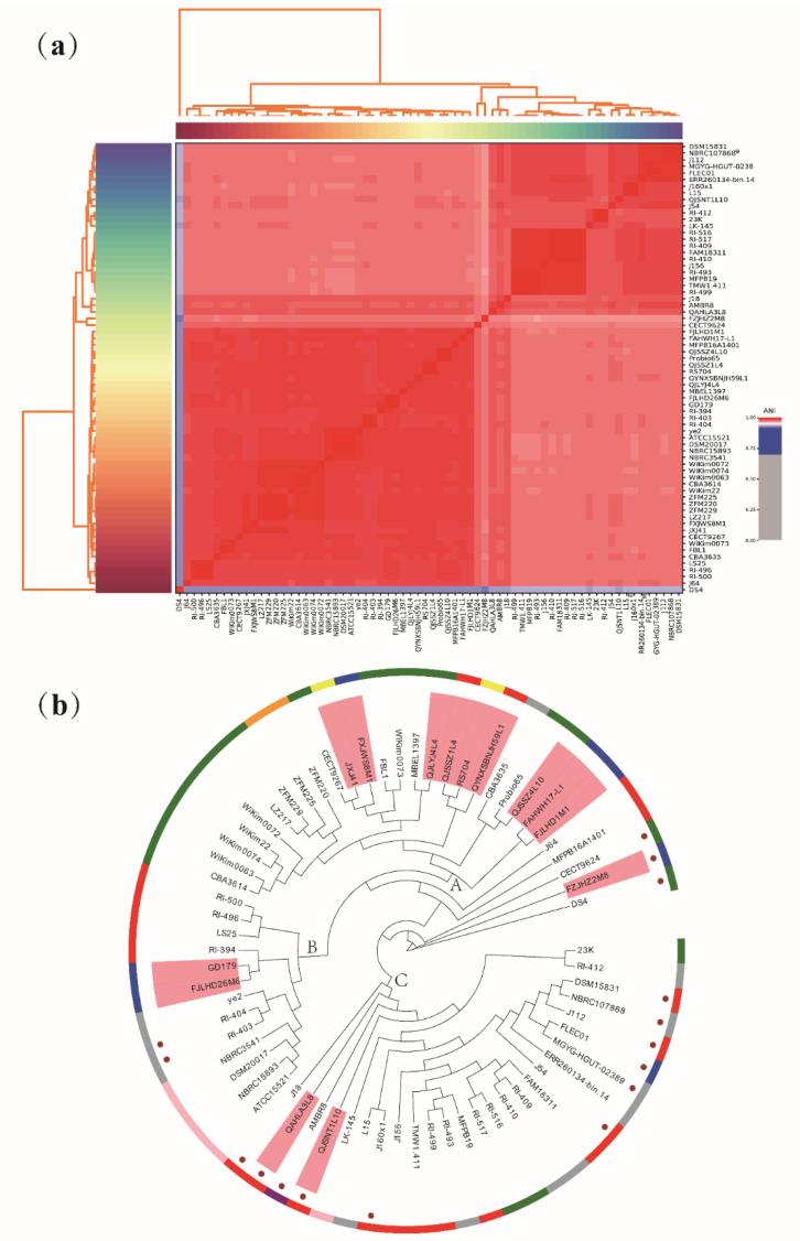
Increasing attention has been paid to the potential probiotic effects of . To explore the genetic diversity of , 14 strains isolated from different niches (feces, fermented kimchi, and meat products) and 54 published strains were compared and analyzed. The results showed that the average genome size and GC content of   were 1.98 Mb and 41.22%, respectively. Its core genome mainly encodes translation and transcription, amino acid synthesis, glucose metabolism, and defense functions.   has open pan-genomic characteristics, and its pan-gene curve shows an upward trend. The genetic diversity of   is mainly reflected in carbohydrate utilization, antibiotic tolerance, and immune/competition-related factors, such as clustering regular interval short palindromic repeat sequence (CRISPR)-Cas. The CRISPR system is mainly IIA type, and a few are IIC types. This work provides a basis for the study of this species.

摘要

人们越来越关注[具体事物]的潜在益生菌作用。为了探究[具体事物]的遗传多样性,对从不同生态位(粪便、发酵泡菜和肉类产品)分离出的14株菌株以及54株已发表的菌株进行了比较和分析。结果表明,[具体事物]的平均基因组大小和GC含量分别为1.98 Mb和41.22%。其核心基因组主要编码翻译和转录、氨基酸合成、葡萄糖代谢及防御功能。[具体事物]具有开放的泛基因组特征,其泛基因曲线呈上升趋势。[具体事物]的遗传多样性主要体现在碳水化合物利用、抗生素耐受性以及免疫/竞争相关因子上,如成簇规律间隔短回文重复序列(CRISPR)-Cas。CRISPR系统主要为IIA型,少数为IIC型。这项工作为该物种的研究提供了依据。

https://cdn.ncbi.nlm.nih.gov/pmc/blobs/7e44/8393274/134753e7dcad/foods-10-01717-g001.jpg

文献AI研究员

20分钟写一篇综述,助力文献阅读效率提升50倍。

立即体验

用中文搜PubMed

大模型驱动的PubMed中文搜索引擎

马上搜索

文档翻译

学术文献翻译模型,支持多种主流文档格式。

立即体验