Suppr超能文献

编码一个含 STERILE ALPHA MOTIF 的蛋白质,该蛋白质控制大麦和小麦的根生长角度。

encodes a STERILE ALPHA MOTIF-containing protein that controls root growth angle in barley and wheat.

机构信息

Institute of Crop Sciences and Resource Conservation, Crop Functional Genomics, University of Bonn, 53113 Bonn, Germany.

Department of Agricultural and Food Sciences, University of Bologna, 40127 Bologna, Italy.

出版信息

Proc Natl Acad Sci U S A. 2021 Aug 31;118(35). doi: 10.1073/pnas.2101526118.

Abstract

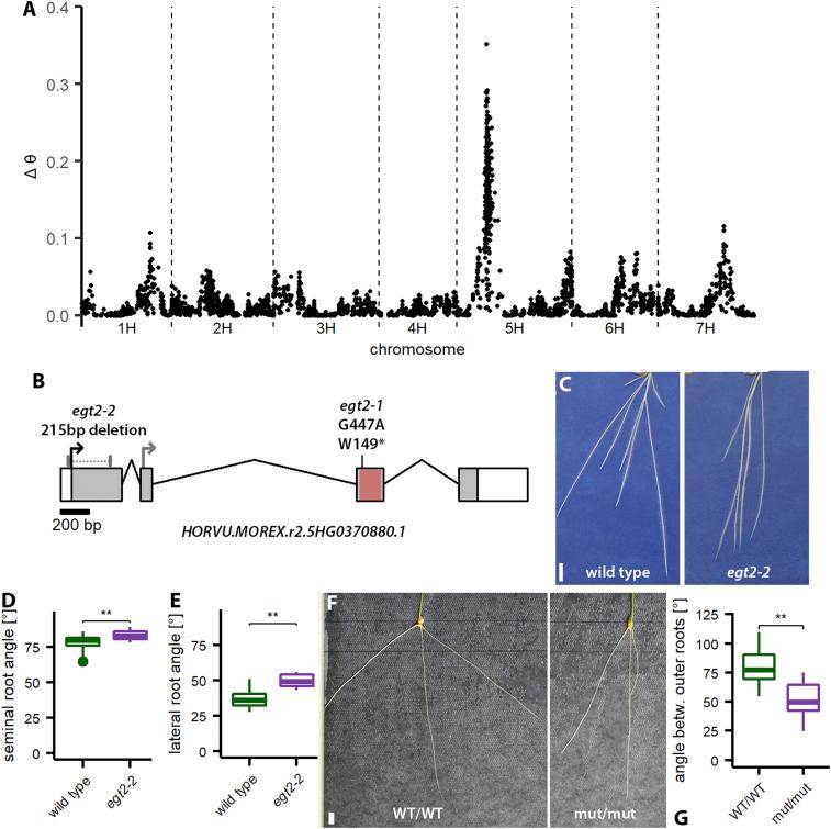
The root growth angle defines how roots grow toward the gravity vector and is among the most important determinants of root system architecture. It controls water uptake capacity, nutrient use efficiency, stress resilience, and, as a consequence, yield of crop plants. We demonstrated that the () mutant of barley exhibits steeper root growth of seminal and lateral roots and an auxin-independent higher responsiveness to gravity compared to wild-type plants. We cloned the gene by a combination of bulked-segregant analysis and whole genome sequencing. Subsequent validation experiments by an independent CRISPR/Cas9 mutant allele demonstrated that encodes a STERILE ALPHA MOTIF domain-containing protein. In situ hybridization experiments illustrated that is expressed from the root cap to the elongation zone. We demonstrated the evolutionary conserved role of in root growth angle control between barley and wheat by knocking out the orthologs in the A and B genomes of tetraploid durum wheat. By combining laser capture microdissection with RNA sequencing, we observed that seven expansin genes were transcriptionally down-regulated in the elongation zone. This is consistent with a role of in this region of the root where the effect of gravity sensing is executed by differential cell elongation. Our findings suggest that is an evolutionary conserved regulator of root growth angle in barley and wheat that could be a valuable target for root-based crop improvement strategies in cereals.

摘要

根生长角度决定了根向重力矢量生长的方向,是根系结构最重要的决定因素之一。它控制着水分吸收能力、养分利用效率、抗胁迫能力,以及作物的产量。我们证明,大麦的()突变体表现出更陡峭的种子根和侧根的根生长,以及对重力的非生长素依赖性更高的响应性,与野生型植物相比。我们通过批量分离分析和全基因组测序相结合的方法克隆了基因。通过独立的 CRISPR/Cas9 突变等位基因的后续验证实验表明,编码一个 STERILE ALPHA MOTIF 结构域蛋白。原位杂交实验表明,从根冠到伸长区都有表达。我们通过敲除四倍体硬粒小麦 A 和 B 基因组中的同源基因,证明了在大麦和小麦之间根生长角度控制中基因的进化保守作用。通过将激光捕获显微解剖与 RNA 测序相结合,我们观察到伸长区中七个扩展蛋白基因的转录下调。这与在根的这个区域执行重力感应的差异细胞伸长有关。我们的研究结果表明,在大麦和小麦中,是根生长角度的进化保守调控因子,它可能是基于根的作物改良策略中的一个有价值的靶点。

https://cdn.ncbi.nlm.nih.gov/pmc/blobs/9787/8536364/5955bcdc7185/pnas.2101526118fig01.jpg

文献AI研究员

20分钟写一篇综述,助力文献阅读效率提升50倍。

立即体验

用中文搜PubMed

大模型驱动的PubMed中文搜索引擎

马上搜索

文档翻译

学术文献翻译模型,支持多种主流文档格式。

立即体验