Suppr超能文献

一种针对 nsp10 亚基的抗体揭示了 SARS-CoV-2 加帽酶的定位。

Localization of SARS-CoV-2 Capping Enzymes Revealed by an Antibody against the nsp10 Subunit.

机构信息

Institute of Organic Chemistry and Biochemistry, Academy of Sciences of the Czech Republic, v.v.i, Flemingovo nám. 2, 166 10 Prague 6, Czech Republic.

出版信息

Viruses. 2021 Jul 29;13(8):1487. doi: 10.3390/v13081487.

Abstract

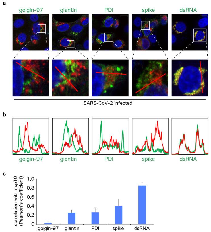
Severe acute respiratory syndrome coronavirus 2 (SARS-CoV-2) is the causative agent of the coronavirus disease-19 pandemic. One of the key components of the coronavirus replication complex are the RNA methyltransferases (MTases), RNA-modifying enzymes crucial for RNA cap formation. Recently, the structure of the 2'- MTase has become available; however, its biological characterization within the infected cells remains largely elusive. Here, we report a novel monoclonal antibody directed against the SARS-CoV-2 non-structural protein nsp10, a subunit of both the 2'- RNA and N7 MTase protein complexes. Using this antibody, we investigated the subcellular localization of the SARS-CoV-2 MTases in cells infected with the SARS-CoV-2.

摘要

严重急性呼吸综合征冠状病毒 2(SARS-CoV-2)是导致 2019 冠状病毒病大流行的病原体。冠状病毒复制复合物的关键组成部分之一是 RNA 甲基转移酶(MTases),这是 RNA 帽形成所必需的 RNA 修饰酶。最近,2'- MTase 的结构已经可用;然而,其在感染细胞内的生物学特性在很大程度上仍难以捉摸。在这里,我们报告了一种针对 SARS-CoV-2 非结构蛋白 nsp10 的新型单克隆抗体,nsp10 是 2'- RNA 和 N7 MTase 蛋白复合物的一个亚单位。使用这种抗体,我们研究了 SARS-CoV-2 感染细胞中 SARS-CoV-2 MTases 的亚细胞定位。

https://cdn.ncbi.nlm.nih.gov/pmc/blobs/258e/8402843/0bd8f71550e3/viruses-13-01487-g001.jpg

文献AI研究员

20分钟写一篇综述,助力文献阅读效率提升50倍。

立即体验

用中文搜PubMed

大模型驱动的PubMed中文搜索引擎

马上搜索

文档翻译

学术文献翻译模型,支持多种主流文档格式。

立即体验