Suppr超能文献

氨基酸激活 mTORC1,使马鹿胚胎在休眠期间停止增殖。

Amino acids activate mTORC1 to release roe deer embryos from decelerated proliferation during diapause.

机构信息

Animal Physiology, Institute of Agricultural Sciences, Eidgenössische Technische Hochschule Zurich, 8092 Zurich, Switzerland.

Functional Genomics Group, Institute of Veterinary Anatomy, University of Zurich, CH-8315 Lindau, Switzerland.

出版信息

Proc Natl Acad Sci U S A. 2021 Aug 31;118(35). doi: 10.1073/pnas.2100500118.

Abstract

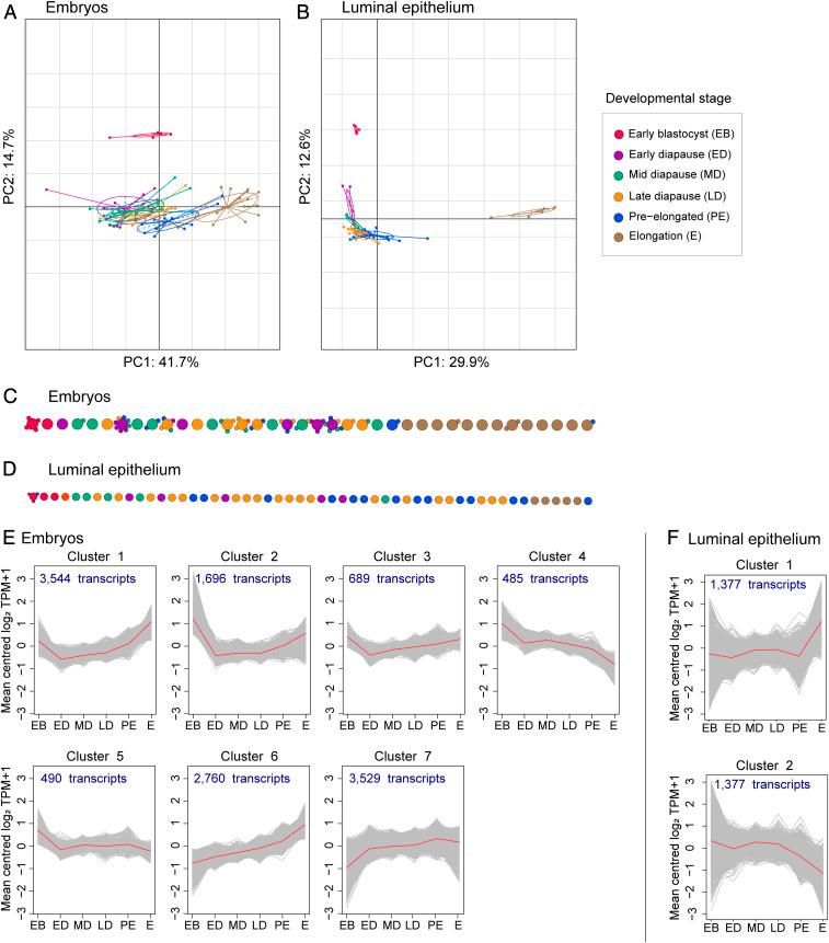
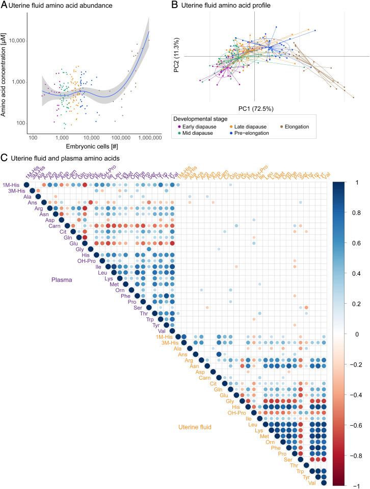
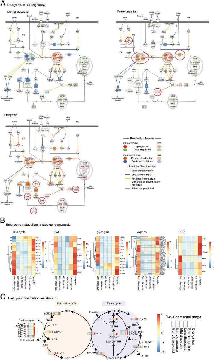
Embryonic diapause in mammals leads to a reversible developmental arrest. While completely halted in many species, European roe deer () embryos display a continuous deceleration of proliferation. During a 4-mo period, the cell doubling time is 2 to 3 wk. During this period, the preimplantation blastocyst reaches a diameter of 4 mm, after which it resumes a fast developmental pace to subsequently implant. The mechanisms regulating this notable deceleration and reacceleration upon developmental resumption are unclear. We propose that amino acids of maternal origin drive the embryonic developmental pace. A pronounced change in the abundance of uterine fluid mTORC1-activating amino acids coincided with an increase in embryonic mTORC1 activity prior to the resumption of development. Concurrently, genes related to the glycolytic and phosphate pentose pathway, the TCA cycle, and one carbon metabolism were up-regulated. Furthermore, the uterine luminal epithelial transcriptome indicated increased estradiol-17β signaling, which likely regulates the endometrial secretions adapting to the embryonic needs. While mTORC1 was predicted to be inactive during diapause, the residual embryonic mTORC2 activity may indicate its involvement in maintaining the low yet continuous proliferation rate during diapause. Collectively, we emphasize the role of nutrient signaling in preimplantation embryo development. We propose selective mTORC1 inhibition via uterine catecholestrogens and let-7 as a mechanism regulating slow stem cell cycle progression.

摘要

哺乳动物的胚胎休眠会导致胚胎发育的可逆性停滞。虽然在许多物种中完全停止,但欧洲盘羊()胚胎显示出增殖的持续减速。在 4 个月的时间里,细胞倍增时间为 2 到 3 周。在此期间,着床前囊胚达到 4 毫米的直径,之后它恢复快速发育的步伐以随后着床。调节这种显著减速和发育恢复后再加速的机制尚不清楚。我们提出,母体来源的氨基酸驱动胚胎的发育速度。在发育恢复之前,子宫液中 mTORC1 激活氨基酸的丰度发生明显变化,同时胚胎 mTORC1 活性增加。同时,与糖酵解和磷酸戊糖途径、三羧酸循环和一碳代谢相关的基因上调。此外,子宫腔上皮细胞的转录组表明雌激素 17β信号增加,这可能调节适应胚胎需求的子宫内膜分泌。虽然在休眠期间预测 mTORC1 不活跃,但残留的胚胎 mTORC2 活性可能表明其参与维持休眠期间的低但持续的增殖率。总的来说,我们强调了营养信号在着床前胚胎发育中的作用。我们提出通过子宫儿茶酚雌激素和 let-7 选择性抑制 mTORC1,作为调节缓慢干细胞周期进展的机制。

https://cdn.ncbi.nlm.nih.gov/pmc/blobs/f4fe/8536382/66f7d4a285c5/pnas.2100500118fig01.jpg

文献AI研究员

20分钟写一篇综述,助力文献阅读效率提升50倍。

立即体验

用中文搜PubMed

大模型驱动的PubMed中文搜索引擎

马上搜索

文档翻译

学术文献翻译模型,支持多种主流文档格式。

立即体验