Suppr超能文献

促生长和治疗性抗生素对鸡泄殖腔和垫料微生物组和抗药组动态影响的纵向研究。

Longitudinal study on the effects of growth-promoting and therapeutic antibiotics on the dynamics of chicken cloacal and litter microbiomes and resistomes.

机构信息

Department of Soil Chemistry, Plant Nutrition and Microbiology, Institute of Soil, Water and Environmental Sciences, The Volcani Institute, Agricultural Research Organization, 7528809, Rishon LeZion, Israel.

Department of Bacteriology, Kimron Veterinary Institute, 50250, Beit Dagan, Israel.

出版信息

Microbiome. 2021 Aug 28;9(1):178. doi: 10.1186/s40168-021-01136-4.

Abstract

BACKGROUND

Therapeutic and growth-promoting antibiotics are frequently used in broiler production. Indirect evidence indicates that these practices are linked to the proliferation of antimicrobial resistance (AMR), the spread of antibiotic-resistant bacteria from food animals to humans, and the environment, but there is a lack of comprehensive experimental data supporting this. We investigated the effects of growth promotor (bacitracin) and therapeutic (enrofloxacin) antibiotic administration on AMR in broilers for the duration of a production cycle, using a holistic approach that integrated both culture-dependent and culture-independent methods. We specifically focused on pathogen-harboring families (Enterobacteriaceae, Enterococcaceae, and Staphylococcaceae).

RESULTS

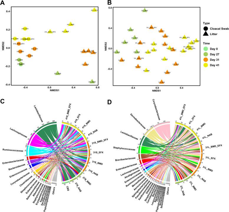
Antibiotic-resistant bacteria and antibiotic resistance genes were ubiquitous in chicken cloaca and litter regardless of antibiotic administration. Environment (cloaca vs. litter) and growth stage were the primary drivers of variation in the microbiomes and resistomes, with increased bacterial diversity and a general decrease in abundance of the pathogen-harboring families with age. Bacitracin-fed groups had higher levels of bacitracin resistance genes and of vancomycin-resistant Enterococcaceae (total Enterococcaceae counts were not higher). Although metagenomic analyses classified 28-76% of the Enterococcaceae as the commensal human pathogens E. faecalis and E. faecium, culture-based analysis suggested that approximately 98% of the vancomycin-resistant Enterococcaceae were avian and not human-associated, suggesting differences in the taxonomic profiles of the resistant and non-resistant strains. Enrofloxacin treatments had varying effects, but generally facilitated increased relative abundance of multidrug-resistant Enterobacteriaceae strains, which were primarily E. coli. Metagenomic approaches revealed a diverse array of Staphylococcus spp., but the opportunistic pathogen S. aureus and methicillin resistance genes were not detected in culture-based or metagenomic analyses. Camphylobacteriaceae were significantly more abundant in the cloacal samples, especially in enrofloxacin-treated chickens, where a metagenome-assembled C. jejuni genome harboring fluoroquinolone and β-lactam resistance genes was identified.

CONCLUSIONS

Within a "farm-to-fork, one health" perspective, considering the evidence that bacitracin and enrofloxacin used in poultry production can select for resistance, we recommend their use be regulated. Furthermore, we suggest routine surveillance of ESBL E. coli, vancomycin-resistant E. faecalis and E. faecium, and fluoroquinolone-resistant C. jejuni strains considering their pathogenic nature and capacity to disseminate AMR to the environment. Video Abstract.

摘要

背景

在肉鸡生产中,经常使用治疗和促生长抗生素。间接证据表明,这些做法与抗生素耐药性(AMR)的扩散有关,即食源性动物的耐药菌向人类和环境的传播,但缺乏支持这一观点的综合实验数据。我们采用依赖培养和非依赖培养相结合的综合方法,研究了促生长(杆菌肽)和治疗(恩诺沙星)抗生素在肉鸡生产周期内对 AMR 的影响。我们特别关注携带病原体的家族(肠杆菌科、肠球菌科和葡萄球菌科)。

结果

无论是否使用抗生素,鸡泄殖腔和垫料中都普遍存在耐药菌和抗生素耐药基因。环境(泄殖腔与垫料)和生长阶段是微生物组和耐药组变异的主要驱动因素,随着年龄的增长,细菌多样性增加,携带病原体的家族丰度普遍降低。杆菌肽喂养组的杆菌肽耐药基因和万古霉素耐药肠球菌科(肠球菌科总数没有更高)水平更高。尽管宏基因组分析将 28-76%的肠球菌科归类为共生的人类病原体粪肠球菌和屎肠球菌,但基于培养的分析表明,约 98%的万古霉素耐药肠球菌科是禽类而不是人类相关的,这表明耐药和非耐药菌株的分类群特征存在差异。恩诺沙星处理有不同的影响,但通常促进了多药耐药肠杆菌科菌株的相对丰度增加,这些菌株主要是大肠杆菌。宏基因组方法揭示了多种葡萄球菌属,但基于培养或宏基因组分析未检测到机会性病原体金黄色葡萄球菌和耐甲氧西林基因。弯曲杆菌科在泄殖腔样本中明显更丰富,尤其是在恩诺沙星处理的鸡中,其中鉴定出一个含有氟喹诺酮和β-内酰胺耐药基因的宏基因组组装的空肠弯曲杆菌基因组。

结论

从“从农场到餐桌,一个健康”的角度来看,考虑到在禽类生产中使用杆菌肽和恩诺沙星会选择耐药性的证据,我们建议对其使用进行监管。此外,鉴于这些耐药菌的致病性和向环境传播 AMR 的能力,我们建议常规监测 ESBL 大肠杆菌、万古霉素耐药粪肠球菌和屎肠球菌以及氟喹诺酮耐药空肠弯曲杆菌。视频摘要。

https://cdn.ncbi.nlm.nih.gov/pmc/blobs/038d/8403378/e430da5422c9/40168_2021_1136_Fig1_HTML.jpg

文献AI研究员

20分钟写一篇综述,助力文献阅读效率提升50倍。

立即体验

用中文搜PubMed

大模型驱动的PubMed中文搜索引擎

马上搜索

文档翻译

学术文献翻译模型,支持多种主流文档格式。

立即体验