Suppr超能文献

细胞内小生境特异性分析揭示了沙门氏菌属在细胞质生活方式中所需的转录适应。

Intracellular niche-specific profiling reveals transcriptional adaptations required for the cytosolic lifestyle of Salmonella enterica.

机构信息

Paul G. Allen School for Global Health, College of Veterinary Medicine, Washington State University, Pullman, Washington, United States of America.

Institute of Infection, Veterinary and Ecological Sciences, University of Liverpool, Liverpool, United Kingdom.

出版信息

PLoS Pathog. 2021 Aug 30;17(8):e1009280. doi: 10.1371/journal.ppat.1009280. eCollection 2021 Aug.

Abstract

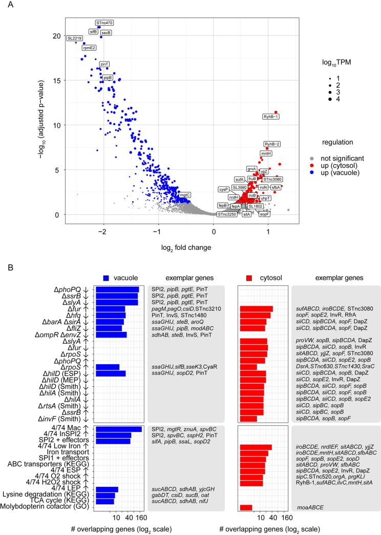
Salmonella enterica serovar Typhimurium (S. Typhimurium) is a zoonotic pathogen that causes diarrheal disease in humans and animals. During salmonellosis, S. Typhimurium colonizes epithelial cells lining the gastrointestinal tract. S. Typhimurium has an unusual lifestyle in epithelial cells that begins within an endocytic-derived Salmonella-containing vacuole (SCV), followed by escape into the cytosol, epithelial cell lysis and bacterial release. The cytosol is a more permissive environment than the SCV and supports rapid bacterial growth. The physicochemical conditions encountered by S. Typhimurium within the epithelial cytosol, and the bacterial genes required for cytosolic colonization, remain largely unknown. Here we have exploited the parallel colonization strategies of S. Typhimurium in epithelial cells to decipher the two niche-specific bacterial virulence programs. By combining a population-based RNA-seq approach with single-cell microscopic analysis, we identified bacterial genes with cytosol-induced or vacuole-induced expression signatures. Using these genes as environmental biosensors, we defined that Salmonella is exposed to oxidative stress and iron and manganese deprivation in the cytosol and zinc and magnesium deprivation in the SCV. Furthermore, iron availability was critical for optimal S. Typhimurium replication in the cytosol, as well as entC, fepB, soxS, mntH and sitA. Virulence genes that are typically associated with extracellular bacteria, namely Salmonella pathogenicity island 1 (SPI1) and SPI4, showed increased expression in the cytosol compared to vacuole. Our study reveals that the cytosolic and vacuolar S. Typhimurium virulence gene programs are unique to, and tailored for, residence within distinct intracellular compartments. This archetypical vacuole-adapted pathogen therefore requires extensive transcriptional reprogramming to successfully colonize the mammalian cytosol.

摘要

鼠伤寒沙门氏菌(S. Typhimurium)是一种人畜共患的病原体,可引起人类和动物的腹泻病。在沙门氏菌病期间,S. Typhimurium 定植于胃肠道衬里的上皮细胞。S. Typhimurium 在上皮细胞中的生活方式很不寻常,它始于内吞衍生的含有沙门氏菌的空泡(SCV)中,然后逃到细胞质中,导致上皮细胞裂解和细菌释放。细胞质是比 SCV 更允许的环境,并支持快速的细菌生长。S. Typhimurium 在肠上皮细胞中的细胞质中遇到的物理化学条件以及在细胞质中定植所需的细菌基因在很大程度上仍然未知。在这里,我们利用 S. Typhimurium 在肠上皮细胞中的平行定植策略来破译两个生态位特异性的细菌毒力程序。通过结合基于群体的 RNA-seq 方法和单细胞显微镜分析,我们确定了具有细胞质诱导或空泡诱导表达特征的细菌基因。使用这些基因作为环境生物传感器,我们定义了沙门氏菌在细胞质中受到氧化应激和铁锰剥夺以及在 SCV 中受到锌和镁剥夺。此外,铁的可用性对于 S. Typhimurium 在细胞质中的最佳复制以及 entC、fepB、soxS、mntH 和 sitA 至关重要。通常与胞外细菌相关的毒力基因,即沙门氏菌致病性岛 1(SPI1)和 SPI4,在细胞质中的表达水平高于空泡。我们的研究表明,细胞质和空泡中的 S. Typhimurium 毒力基因程序是独特的,并且针对特定的细胞内隔室进行了定制。因此,这种典型的空泡适应病原体需要广泛的转录重编程才能成功定植哺乳动物细胞质。

https://cdn.ncbi.nlm.nih.gov/pmc/blobs/eac3/8432900/d50b4a38b24a/ppat.1009280.g001.jpg

文献AI研究员

20分钟写一篇综述,助力文献阅读效率提升50倍。

立即体验

用中文搜PubMed

大模型驱动的PubMed中文搜索引擎

马上搜索

文档翻译

学术文献翻译模型,支持多种主流文档格式。

立即体验