Suppr超能文献

没食子儿茶素没食子酸酯可抑制血小板释放细胞外囊泡,而不抑制磷脂酰丝氨酸暴露。

Epigallocatechin gallate inhibits release of extracellular vesicles from platelets without inhibiting phosphatidylserine exposure.

机构信息

Department of Pharmacology, University of Cambridge, Tennis Court Road, Cambridge, CB2 1PD, UK.

出版信息

Sci Rep. 2021 Sep 3;11(1):17678. doi: 10.1038/s41598-021-97212-8.

Abstract

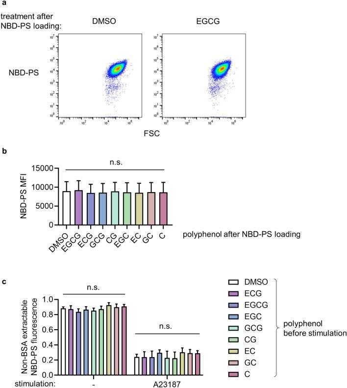
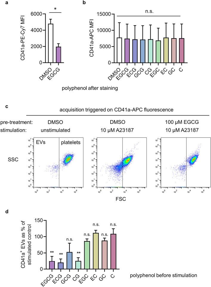
Arterial thrombosis triggers myocardial infarction and is a leading cause of death worldwide. Procoagulant platelets, a subpopulation of activated platelets that expose phosphatidylserine (PS), promote coagulation and occlusive thrombosis. Procoagulant platelets may therefore be a therapeutic target. PS exposure in procoagulant platelets requires TMEM16F, a phospholipid scramblase. Epigallocatechin gallate (EGCG) has been reported to inhibit TMEM16F but this has been challenged. We investigated whether EGCG inhibits PS exposure in procoagulant platelets. PS exposure is often measured using fluorophore-conjugated annexin V. EGCG quenched annexin V-FITC fluorescence, which gives the appearance of inhibition of PS exposure. However, EGCG did not quench annexin V-APC fluorescence. Using this fluorophore, we show that EGCG does not inhibit annexin V binding to procoagulant platelets. We confirmed this by using NBD-labelled PS to monitor PS scrambling. EGCG did not quench NBD fluorescence and did not inhibit PS scrambling. Procoagulant platelets also release PS-exposing extracellular vesicles (EVs) that further propagate coagulation. Surprisingly, EGCG inhibited EV release. This inhibition required the gallate group of EGCG. In conclusion, EGCG does not inhibit PS exposure in procoagulant platelets but does inhibit the EV release. Future investigation of this inhibition may help us further understand how EVs are released by procoagulant platelets.

摘要

动脉血栓形成引发心肌梗死,是全球范围内主要的致死原因。促凝血小板是激活血小板中的一个亚群,可暴露磷脂酰丝氨酸(PS),从而促进凝血和闭塞性血栓形成。因此,促凝血小板可能是一个治疗靶点。促凝血小板中 PS 的暴露需要 TMEM16F,一种磷脂翻转酶。儿茶素没食子酸酯(EGCG)已被报道可抑制 TMEM16F,但这一说法受到了质疑。我们研究了 EGCG 是否抑制促凝血小板中 PS 的暴露。PS 的暴露通常使用荧光素标记的 annexin V 进行测量。EGCG 猝灭了 annexin V-FITC 荧光,这表明抑制了 PS 的暴露。然而,EGCG 并没有猝灭 annexin V-APC 荧光。使用这种荧光染料,我们表明 EGCG 不抑制 annexin V 与促凝血小板的结合。我们通过使用 NBD 标记的 PS 来监测 PS 翻转进一步证实了这一点。EGCG 没有猝灭 NBD 荧光,也没有抑制 PS 翻转。促凝血小板还释放暴露 PS 的细胞外囊泡(EVs),进一步促进凝血。令人惊讶的是,EGCG 抑制了 EV 的释放。这种抑制需要 EGCG 的没食子酸基团。总之,EGCG 不会抑制促凝血小板中 PS 的暴露,但会抑制 EV 的释放。对这种抑制作用的进一步研究可能有助于我们进一步了解促凝血小板如何释放 EVs。

https://cdn.ncbi.nlm.nih.gov/pmc/blobs/8fbc/8417220/1e1017d24a13/41598_2021_97212_Fig1_HTML.jpg

文献AI研究员

20分钟写一篇综述,助力文献阅读效率提升50倍。

立即体验

用中文搜PubMed

大模型驱动的PubMed中文搜索引擎

马上搜索

文档翻译

学术文献翻译模型,支持多种主流文档格式。

立即体验