Suppr超能文献

miR-192-5p 通过调控 SH3RF3 抑制甲状腺乳头状癌细胞的增殖、迁移和侵袭。

MiR-192-5p inhibits proliferation, migration, and invasion in papillary thyroid carcinoma cells by regulation of SH3RF3.

机构信息

The First Clinical Medical School, Lanzhou University, Lanzhou, Gansu 730000, China.

Department of Endocrinology, The First Hospital of Lanzhou University, Lanzhou, Gansu 730000, China.

出版信息

Biosci Rep. 2021 Sep 30;41(9). doi: 10.1042/BSR20210342.

Abstract

BACKGROUND

The decreased level of miR-192-5p has been reported in several kinds of cancers, including bladder, colon, ovarian, and non-small cell lung cancer. However, the expression and function of miR-192-5p in papillary thyroid carcinoma/cancer (PTC) remains unknown.

OBJECTIVE

The present study aimed to explore the function and underlying mechanism of miR-192-5p in PTC development.

METHODS

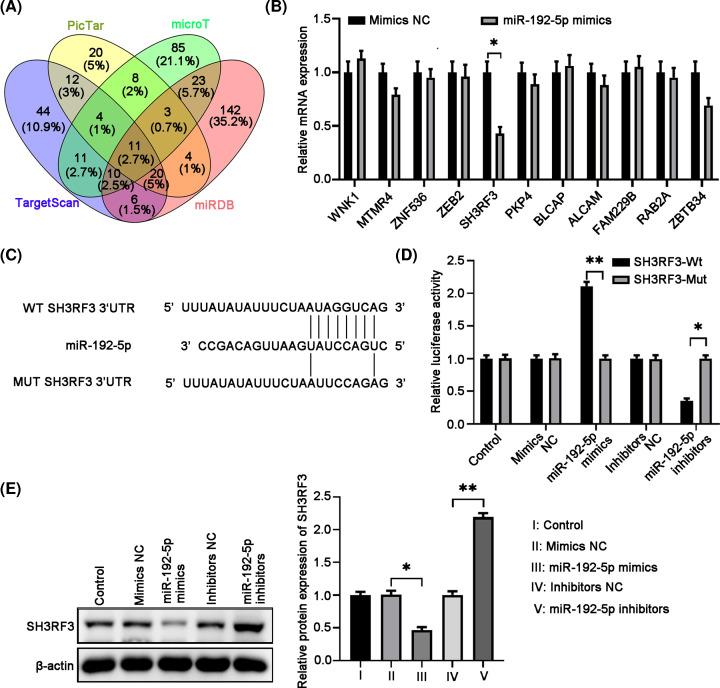
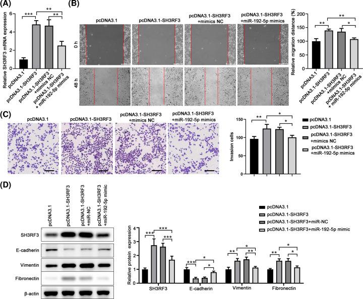
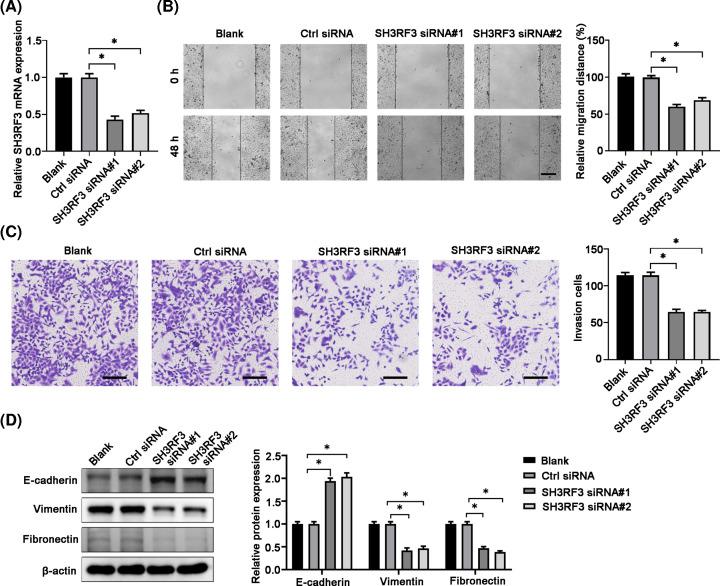
PTC tissues and relative normal controls from PTC patients were collected. qRT-PCR analysis was performed to measure miR-192-5p and SH3RF3 mRNA level in PTC tissues and cell lines. CCK-8 method and FCM assay were used to test cell proliferation and apoptosis in TPC-1 cells, respectively. The abilities of cell migration and invasion were detected by wound healing and transwell assays, respectively. The protein expression was evaluated by Western blot. The interaction between miR-192-5p and Src homology 3 (SH3) domain containing ring finger 3 (SH3RF3) were confirmed by dual-luciferase reporter assay.

RESULTS

MiR-192-5p level was obviously decreased in PTC tissues and cell lines. Overexpression of miR-192-5p suppressed proliferation, migration, invasion, and EMT process, while induced apoptosis in TPC-1 cells. In addition, miR-192-5p negatively modulated SH3RF3 expression by binding to its 3'-untranslated region (3'UTR). Silencing SH3RF3 inhibited the migration, invasion, and EMT of TPC-1 cells. In the meantime, matrine, an alkaloid extracted from herb, exerted its anti-cancer effects in PTC cells dependent on increase in miR-192-5p expression and decrease in SH3RF3 expression.

CONCLUSION

We firstly declared that miR-192-5p played a tumor suppressive role in PTC via targeting SH3RF3. Moreover, matrine exerted its anti-cancer effects in PTC via regulating miR-192-5p/SH3RF3 pathway.

摘要

背景

miR-192-5p 的水平降低已在多种癌症中报道,包括膀胱癌、结肠癌、卵巢癌和非小细胞肺癌。然而,miR-192-5p 在甲状腺乳头状癌/癌(PTC)中的表达和功能尚不清楚。

目的

本研究旨在探讨 miR-192-5p 在 PTC 发展中的作用和潜在机制。

方法

收集 PTC 患者的 PTC 组织和相对正常对照。通过 qRT-PCR 分析测量 PTC 组织和细胞系中 miR-192-5p 和 SH3RF3 mRNA 的水平。CCK-8 法和 FCM 分析分别用于检测 TPC-1 细胞的增殖和凋亡。通过划痕愈合和 Transwell 测定分别检测细胞迁移和侵袭能力。通过 Western blot 评估蛋白表达。通过双荧光素酶报告实验证实 miR-192-5p 与含 SH3 结构域的 3 型受体(SH3RF3)之间的相互作用。

结果

miR-192-5p 的水平在 PTC 组织和细胞系中明显降低。过表达 miR-192-5p 抑制 TPC-1 细胞的增殖、迁移、侵袭和 EMT 过程,同时诱导细胞凋亡。此外,miR-192-5p 通过结合其 3'-非翻译区(3'UTR)负调控 SH3RF3 的表达。沉默 SH3RF3 抑制 TPC-1 细胞的迁移、侵袭和 EMT。同时,苦参碱,一种从草药中提取的生物碱,通过增加 miR-192-5p 的表达和降低 SH3RF3 的表达,在 PTC 细胞中发挥抗癌作用。

结论

我们首次声明 miR-192-5p 通过靶向 SH3RF3 在 PTC 中发挥肿瘤抑制作用。此外,苦参碱通过调节 miR-192-5p/SH3RF3 通路在 PTC 中发挥抗癌作用。

https://cdn.ncbi.nlm.nih.gov/pmc/blobs/20bc/8463656/e1b2f147d7bb/bsr-41-bsr20210342-g1.jpg

文献AI研究员

20分钟写一篇综述,助力文献阅读效率提升50倍。

立即体验

用中文搜PubMed

大模型驱动的PubMed中文搜索引擎

马上搜索

文档翻译

学术文献翻译模型,支持多种主流文档格式。

立即体验