Suppr超能文献

视交叉上核的单细胞转录组学揭示了促性腺激素释放素驱动的生物钟网络。

Single-cell transcriptomics of suprachiasmatic nuclei reveal a Prokineticin-driven circadian network.

机构信息

Division of Neurobiology, MRC Laboratory of Molecular Biology, Cambridge, UK.

The Genome Editing Unit, Faculty of Biology, Medicine and Health, University of Manchester, Manchester, UK.

出版信息

EMBO J. 2021 Oct 18;40(20):e108614. doi: 10.15252/embj.2021108614. Epub 2021 Sep 6.

Abstract

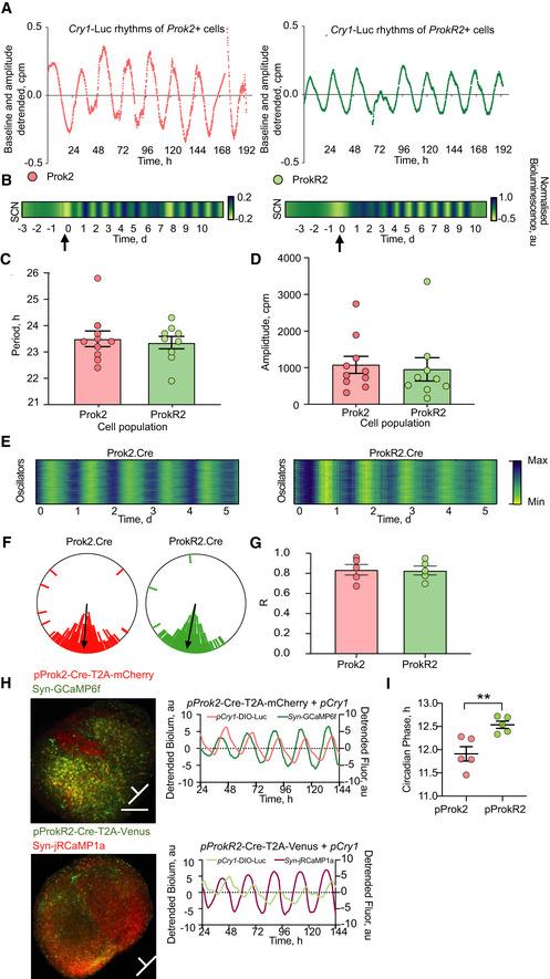
Circadian rhythms in mammals are governed by the hypothalamic suprachiasmatic nucleus (SCN), in which 20,000 clock cells are connected together into a powerful time-keeping network. In the absence of network-level cellular interactions, the SCN fails as a clock. The topology and specific roles of its distinct cell populations (nodes) that direct network functions are, however, not understood. To characterise its component cells and network structure, we conducted single-cell sequencing of SCN organotypic slices and identified eleven distinct neuronal sub-populations across circadian day and night. We defined neuropeptidergic signalling axes between these nodes, and built neuropeptide-specific network topologies. This revealed their temporal plasticity, being up-regulated in circadian day. Through intersectional genetics and real-time imaging, we interrogated the contribution of the Prok2-ProkR2 neuropeptidergic axis to network-wide time-keeping. We showed that Prok2-ProkR2 signalling acts as a key regulator of SCN period and rhythmicity and contributes to defining the network-level properties that underpin robust circadian co-ordination. These results highlight the diverse and distinct contributions of neuropeptide-modulated communication of temporal information across the SCN.

摘要

哺乳动物的昼夜节律受下丘脑视交叉上核(SCN)的控制,其中 20000 个时钟细胞连接在一起,形成一个强大的计时网络。如果没有网络级别的细胞相互作用,SCN 就无法作为时钟发挥作用。然而,其指导网络功能的不同细胞群体(节点)的拓扑结构和特定作用尚不清楚。为了描述其组成细胞和网络结构,我们对 SCN 器官型切片进行了单细胞测序,在昼夜节律的白天和黑夜中鉴定出了 11 种不同的神经元亚群。我们定义了这些节点之间的神经肽信号轴,并构建了神经肽特异性网络拓扑结构。这揭示了它们的时间可塑性,在昼夜节律的白天上调。通过交差遗传和实时成像,我们研究了 Prok2-ProkR2 神经肽轴对网络范围计时的贡献。我们表明,Prok2-ProkR2 信号作为 SCN 周期和节律的关键调节剂发挥作用,并有助于定义支持稳健的昼夜协调的网络级特性。这些结果突出了 SCN 中跨时信息的神经肽调节通讯的多样性和独特性贡献。

https://cdn.ncbi.nlm.nih.gov/pmc/blobs/20c3/8521297/f356e9141b63/EMBJ-40-e108614-g006.jpg

文献AI研究员

20分钟写一篇综述,助力文献阅读效率提升50倍。

立即体验

用中文搜PubMed

大模型驱动的PubMed中文搜索引擎

马上搜索

文档翻译

学术文献翻译模型,支持多种主流文档格式。

立即体验