Suppr超能文献

隔核 OXTr 神经元的激活会引起焦虑样行为,但不会引起抑郁样行为。

Activation of septal OXTr neurons induces anxiety- but not depressive-like behaviors.

机构信息

Department of Medicine Division of Endocrinology, Albert Einstein College of Medicine, Bronx, NY, USA.

School of Life Sciences, Zhengzhou University, Zhengzhou, Henan, China.

出版信息

Mol Psychiatry. 2021 Dec;26(12):7270-7279. doi: 10.1038/s41380-021-01283-y. Epub 2021 Sep 6.

Abstract

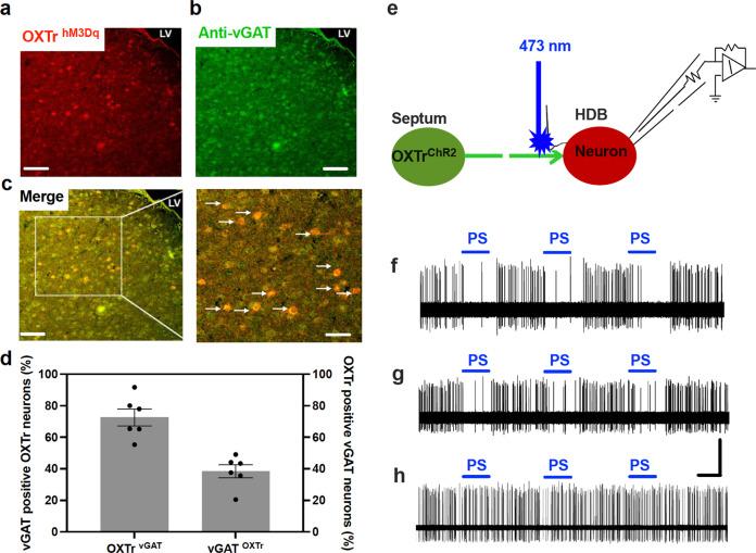
The neuropeptide oxytocin (OXT) is well recognized for eliciting anxiolytic effects and promoting social reward. However, emerging evidence shows that OXT increases aversive events. These seemingly inconsistent results may be attributable to the broad OXT receptor (OXTr) expression in the central nervous system. This study selectively activated septal neurons expressing OXTr using chemogenetics. We found that chemogenetic activation of septal OXTr neurons induced anxiety- but not depressive-like behavior. In addition, septal OXTr neurons projected dense fibers to the horizontal diagonal band of Broca (HDB), and selective stimulation of those HDB projections also elicited anxiety-like behaviors. We also found that septal OXTr neurons express the vesicular GABA transporter (vGAT) protein and optogenetic stimulation of septal OXTr projections to the HDB inactivated HDB neurons. Our data collectively reveal that septal OXTr neurons increase anxiety by projecting inhibitory GABAergic inputs to the HDB.

摘要

神经肽催产素(OXT)被广泛认为具有抗焦虑作用,并能促进社会奖励。然而,新出现的证据表明,OXT 会增加厌恶事件。这些看似矛盾的结果可能归因于中枢神经系统中广泛表达的 OXT 受体(OXTr)。本研究使用化学遗传学选择性地激活表达 OXTr 的隔区神经元。我们发现,化学遗传激活隔区 OXTr 神经元会引起焦虑样行为,但不会引起抑郁样行为。此外,隔区 OXTr 神经元向 Broca 水平对角带(HDB)投射密集纤维,选择性刺激这些 HDB 投射也会引起焦虑样行为。我们还发现,隔区 OXTr 神经元表达囊泡 GABA 转运体(vGAT)蛋白,并且隔区 OXTr 投射到 HDB 的光遗传刺激会使 HDB 神经元失活。我们的数据共同揭示,隔区 OXTr 神经元通过向 HDB 投射抑制性 GABA 能传入来增加焦虑。

https://cdn.ncbi.nlm.nih.gov/pmc/blobs/c93f/8873014/c6bb4c9c5d2d/41380_2021_1283_Fig1_HTML.jpg

文献AI研究员

20分钟写一篇综述,助力文献阅读效率提升50倍。

立即体验

用中文搜PubMed

大模型驱动的PubMed中文搜索引擎

马上搜索

文档翻译

学术文献翻译模型,支持多种主流文档格式。

立即体验