Suppr超能文献

短链脂肪酸促进肠道双阴性 T 细胞调节 NLRP3 炎性小体介导体液免疫反应。

SCFAs promote intestinal double-negative T cells to regulate the inflammatory response mediated by NLRP3 inflammasome.

机构信息

Department of Center Laboratory, The Second Affiliated Hospital of Jiaxing University, Zhejiang, China.

Department of Neurology, The Second Affiliated Hospital of Jiaxing University, Zhejiang, China.

出版信息

Aging (Albany NY). 2021 Sep 7;13(17):21470-21482. doi: 10.18632/aging.203487.

Abstract

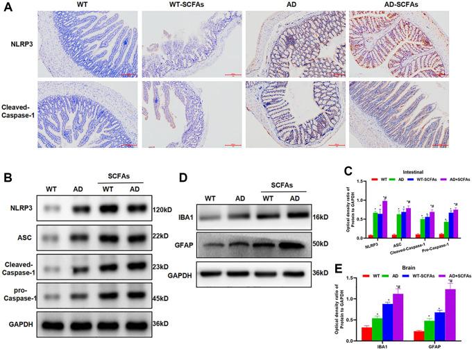
Short-chain fatty acids (SCFAs) are a product of intestinal bacteria metabolism. Our previous study has found that intestinal bacteria in patients with Alzheimer's disease (AD) can promote the activation of NLRP3 inflammasome and mediate neuroinflammation. In this study, we mainly explored the regulation of intestinal microenvironmental immunity by intestinal bacterial metabolite SCFAs and the mechanism of NLRP3 activation. First, wild-type (WT) and APP/PS1 mice were intervened with SCFAs. As a result, the proportion of double-negative T cells (CD3CD4CD8, DNTs) in the intestine was increased, SCFAs could promote the expression of intestinal NLRP3 and inflammatory factors (IL-18, IL-6 and TNF-α). Moreover, SCAFs could also promote the level of inflammatory factors in the cerebrospinal fluid (CSF) of mice and aggravate the cognitive impairment in AD mice. CD3 T cells isolated from the spleen were pre-treated with SCFAs, followed by detection of the proportion of DNTs. Consequently, SCFAs could promote the formation of DNTs, activate OX40 signal and simultaneously up-regulate the protein expression of Bcl-2, Bcl-xl and Survivin. Knockdown of OX40 could inhibit SCFAs-induced differentiation of DNTs. The co-culture of DNTs and intestinal macrophages showed that DNTs could activate Fas/FasL-TNF-α signal and induce the activation of NLRP3 inflammasome. In AD mouse models, treatment with Fas and TNFR1 inhibitors could significantly inhibit SCFAs-induced NLRP3 activation and inflammatory factors, while attenuate the inflammatory response in the brain tissue of mice and improve the cognitive ability of mice, however, without significant effect on the level of DNTs. The present study showed that SCFAs can promote the formation of DNTs through OX40. DNTs could induce the activation of NLRP3 inflammasome and the release of inflammatory factors in macrophages through Fas/FasL-TNF-α signals, thereby increasing the level of inflammatory factors in the central nervous system. When Fas and TNFR1 were inhibited by suppressing the functions of DNTs and macrophages, the activation of NLRP3 was inhibited. DNTs are affected by SCFAs, which is a new mechanism of neuroinflammation in AD.

摘要

短链脂肪酸(SCFAs)是肠道细菌代谢的产物。我们之前的研究发现,阿尔茨海默病(AD)患者的肠道细菌可以促进 NLRP3 炎性体的激活,并介导神经炎症。在这项研究中,我们主要探讨了肠道细菌代谢产物 SCFAs 对肠道微环境免疫的调节作用及其介导 NLRP3 激活的机制。首先,用 SCFAs 干预野生型(WT)和 APP/PS1 小鼠。结果表明,肠道中二阴性 T 细胞(CD3CD4CD8,DNTs)的比例增加,SCFAs 可促进肠道 NLRP3 和炎症因子(IL-18、IL-6 和 TNF-α)的表达。此外,SCAFs 还可以促进小鼠脑脊液(CSF)中炎症因子的水平,并加重 AD 小鼠的认知障碍。用 SCFAs 预处理来自脾脏的 CD3 T 细胞,然后检测 DNTs 的比例。结果表明,SCFAs 可促进 DNTs 的形成,激活 OX40 信号,同时上调 Bcl-2、Bcl-xl 和 Survivin 的蛋白表达。敲低 OX40 可抑制 SCFAs 诱导的 DNTs 分化。DNTs 与肠道巨噬细胞共培养表明,DNTs 可激活 Fas/FasL-TNF-α信号,并诱导 NLRP3 炎性体的激活。在 AD 小鼠模型中,Fas 和 TNFR1 抑制剂的治疗可显著抑制 SCFAs 诱导的 NLRP3 激活和炎症因子,同时减轻小鼠脑组织的炎症反应,改善小鼠的认知能力,但对 DNTs 的水平没有显著影响。本研究表明,SCFAs 可通过 OX40 促进 DNTs 的形成。DNTs 可通过 Fas/FasL-TNF-α 信号诱导巨噬细胞中 NLRP3 炎性体的激活和炎症因子的释放,从而增加中枢神经系统中炎症因子的水平。通过抑制 DNTs 和巨噬细胞的功能来抑制 Fas 和 TNFR1,抑制 NLRP3 的激活。DNTs 受 SCFAs 的影响,这是 AD 中神经炎症的新机制。

https://cdn.ncbi.nlm.nih.gov/pmc/blobs/b2e0/8457588/f25794c81000/aging-13-203487-g001.jpg

文献AI研究员

20分钟写一篇综述,助力文献阅读效率提升50倍。

立即体验

用中文搜PubMed

大模型驱动的PubMed中文搜索引擎

马上搜索

文档翻译

学术文献翻译模型,支持多种主流文档格式。

立即体验