Suppr超能文献

抗病毒状态使脊椎动物干扰素组构避免自我靶向的 CpG 组成。

The antiviral state has shaped the CpG composition of the vertebrate interferome to avoid self-targeting.

机构信息

MRC-University of Glasgow Centre for Virus Research (CVR), Glasgow, United Kingdom.

The Pirbright Institute, Woking, United Kingdom.

出版信息

PLoS Biol. 2021 Sep 7;19(9):e3001352. doi: 10.1371/journal.pbio.3001352. eCollection 2021 Sep.

Abstract

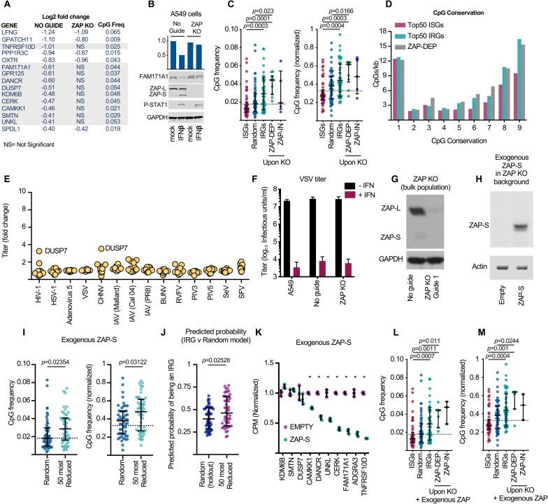
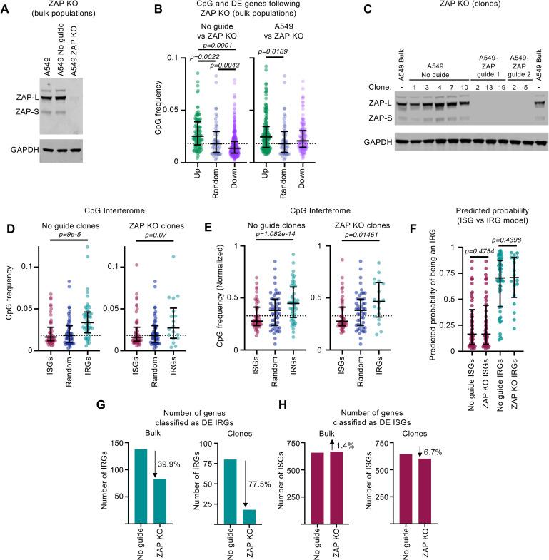
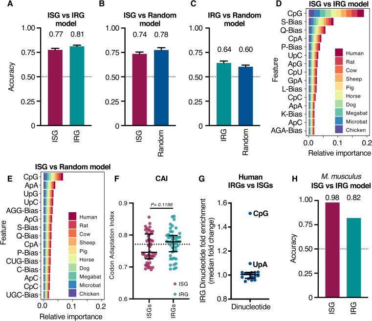
Antiviral defenses can sense viral RNAs and mediate their destruction. This presents a challenge for host cells since they must destroy viral RNAs while sparing the host mRNAs that encode antiviral effectors. Here, we show that highly upregulated interferon-stimulated genes (ISGs), which encode antiviral proteins, have distinctive nucleotide compositions. We propose that self-targeting by antiviral effectors has selected for ISG transcripts that occupy a less self-targeted sequence space. Following interferon (IFN) stimulation, the CpG-targeting antiviral effector zinc-finger antiviral protein (ZAP) reduces the mRNA abundance of multiple host transcripts, providing a mechanistic explanation for the repression of many (but not all) interferon-repressed genes (IRGs). Notably, IRGs tend to be relatively CpG rich. In contrast, highly upregulated ISGs tend to be strongly CpG suppressed. Thus, ZAP is an example of an effector that has not only selected compositional biases in viral genomes but also appears to have notably shaped the composition of host transcripts in the vertebrate interferome.

摘要

抗病毒防御可以感知病毒 RNA 并介导其破坏。这对宿主细胞来说是一个挑战,因为它们必须在破坏病毒 RNA 的同时,避免编码抗病毒效应物的宿主 mRNA 受到影响。在这里,我们表明,高度上调的干扰素刺激基因(ISGs),其编码抗病毒蛋白,具有独特的核苷酸组成。我们提出,抗病毒效应物的自我靶向选择了占据较少自我靶向序列空间的 ISG 转录本。在干扰素(IFN)刺激后,CpG 靶向抗病毒效应因子锌指抗病毒蛋白(ZAP)降低了多个宿主转录本的 mRNA 丰度,为许多(但不是全部)干扰素抑制基因(IRGs)的抑制提供了一种机制解释。值得注意的是,IRGs 往往相对富含 CpG。相比之下,高度上调的 ISGs 往往强烈抑制 CpG。因此,ZAP 是一种效应物的例子,它不仅选择了病毒基因组中的组成偏向性,而且似乎还显著塑造了脊椎动物干扰素组中宿主转录本的组成。

https://cdn.ncbi.nlm.nih.gov/pmc/blobs/b475/8423302/07e9948dab51/pbio.3001352.g001.jpg

文献AI研究员

20分钟写一篇综述,助力文献阅读效率提升50倍。

立即体验

用中文搜PubMed

大模型驱动的PubMed中文搜索引擎

马上搜索

文档翻译

学术文献翻译模型,支持多种主流文档格式。

立即体验